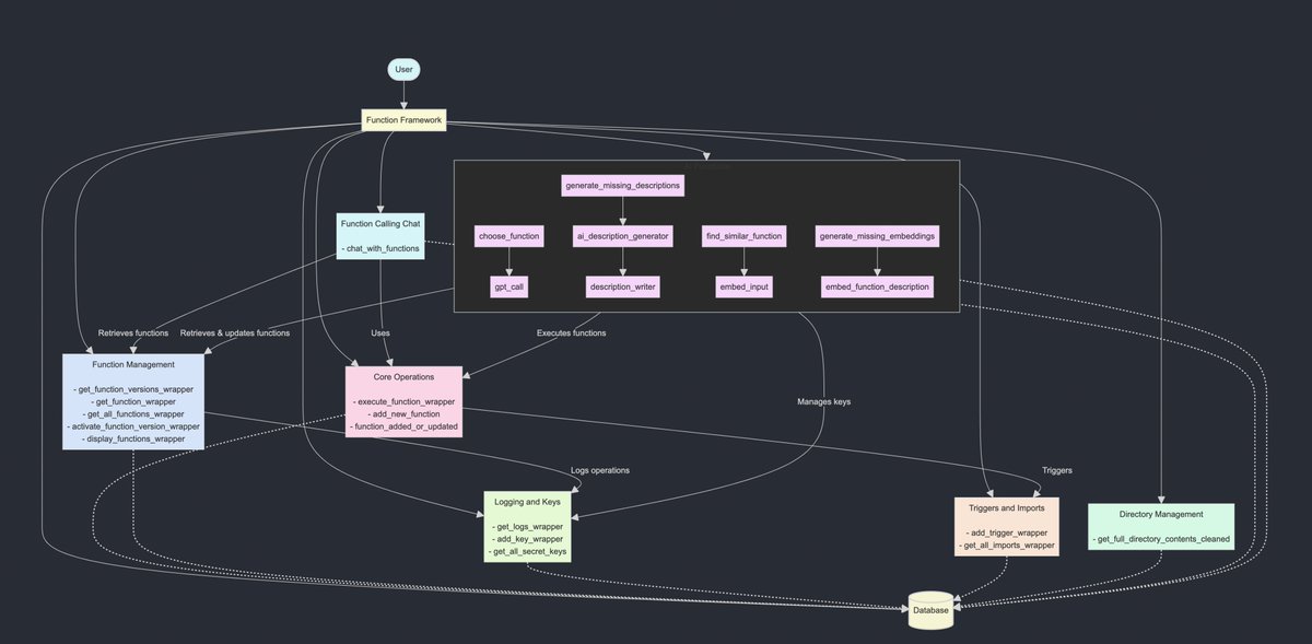
okay, i did a thing… here’s babyagi 2 - a weird Python framework for building a self-building autonomous agent - stores and executes functions f
okay, i did a thing… here’s babyagi 2 - a weird Python framework for building a self-building autonomous agent - stores and executes functions f