عبدالله الدخيل الله
عبدالله الدخيل الله

@aaldakheelalla

241 Tweets 60 reads Mar 13, 2020
Sensible Cooling Loads
إيش تعرف عن ال Night Flushing
وهل تنفع للبيئات الحارة !؟
نرجع لل HVAC
مشروع مادة Environmental Controle systems تصميم HVAC بعدة بنظام
CAV-Constant air volume
و
VAV-Variable air volume
ومن ثم تطوير النظام، اخترنا نظام FCU+DOAS
Fan coil unit + Dedicated outdoor air system
وحساب الأحمال بشكل يدوي لكل ساعة في السنة و المقارنة بينهم
تكملة
هنا نهاية شرح CAV و VAV
هنا بداية شرح نظام DOAS
تكملة
أفضل من يشرح لك الفرق بين النظامين هو
VAV و DOAS هو @chriswmackey
وننتظر ينشر ورشة عمل قريباً عن ال HVAC في Honeybee @ladybug_tools
We are waiting 😁
@chriswmackey
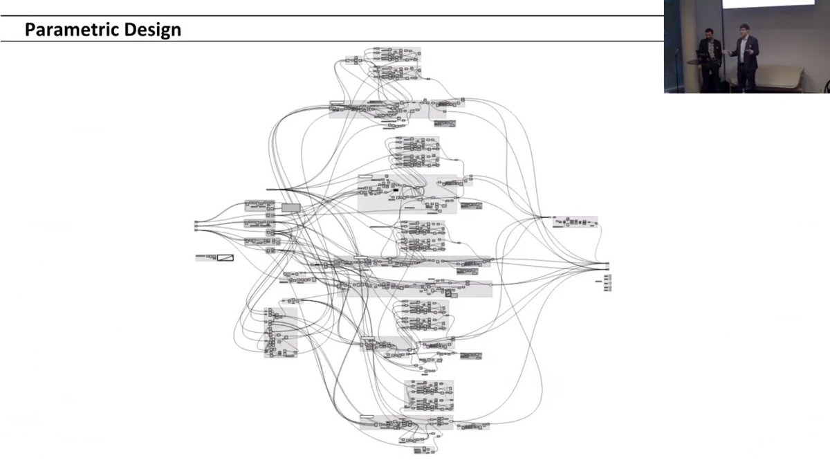
معماري خريج MIT، وكان يعمل هذه المشاريع الي على وقتنا الان تسمى طفه
hippie architecture
وكان يعمل هذه الأشكال كافضل استغلال لبرامج البرمجة البصرية مثل Grasshopper، ولكن ماكان يعرف وش الفائدة منها او هل فعلا هذه الأشكال وطريقة التفكير للوصول لها مفيدة لنا!؟
وتسمى
Parametric Design
وأصبحت صورة ذهنية ان البرامج هذه هي التي تعمل مباني كمباني زها حديد فقط.
والحقيقة ان الكيفية التي نستخدمها في تشكيل هذه المباني بشكل معقد يعتبر استخدام سطحي و جرافيكي فقط بدون معطيات وتحليل علمي مفيد،
منهجية التفكير غالباً ليست مرتبطة بشكل مباشر وفعال في طريقة اتخاذ القرارات
لا من ناحية ابتكار طريقة انشائية تقلل التكلفة او المواد او تزيد المساحات المستغلة او غيره
او اي تحليل منطقي ظروري يحتاجه الآخرين من مصممين او مستخدمين
هذا مادفع @chriswmackey الى أبتكار @ladybug_tools
هنا صمم اداة تستخدم ال Grasshopper او البرمجة البصرية واستغل قدراتها العجيبة في تسهيل عمل تحاليل المحاكاة لاكثر من آلاف المرات لنفس المبنى لمعرفة الخيرات المتاحة له لمجموعة محددة من الاستراتيجيات. وطور هو وفريق @ladybug_tools عدة أدوات لتساعد المصممين في اتخاذ قراراتهم بسهولة
هنا محاضرة ثرية عن بدايتهم في @ladybug_tools
وشرح لطريقة عمل البرامج و افكارهم المستقبلية.
vimeo.com
الي جالس يحصل في discourse.ladybug.tools
يستحق التأمل.
بيئة بدأت وتطورت مع Grasshopper من ٢٠٠٩، لكن لمجموعة @ladybug_tools ركزت على أدواتهم ومحاكاة كفاءة المباني والبيئة المبنية. كل شيئ open source وفيه نقاشات علمية جبارة، ولا يوجد اي شركات تتكسب منه، بل هواه Geeks
هنا في محاضرة في وسط مكتب المعماري الكبير @FosterPartners للشباب يحكون عن فكرتهم وطريقة تطوير البرامج وكيف يساعدون بعضهم ويتحدون لكتابة Plugins تكمل بعضها لتخلق تكامل جميل، وكل شيئ مجاني 💁🏻‍♂️.
قبل سنة بالظبط لم أكن افهم بشكل واضح كيف تعمل هذه الأنظمة مع بعضها.
لكن بعد الدراسة المتخصصة في ال Environmental Science
و Passive & Active Systems
و HVAC
و Simulation Analysis
و Experimental Evaluation
أصبحت أفهم ايش هذه الأشياء وكيف تعمل مع بعضها بكفاءة أعلى.
تصميم Cool Tower في الرياض بإستخدام أدوات @ladybug_tools
نرجع لل HVAC
تقدر تصمم نظام التكييف ببرامج المحاكاة بشكل مبسط، لوجودها ك Templets تختارها بشكل مباشر والبرنامج يعمل لها تقييس على حسب الأحمال لديك في المبنى.
وأيضاً تستطيع ان تحدد معايير دقيقة لنظام التكييف وكأنك تفصله على مبناك، وهنا لمحات لبعض المعايير التي ممكن إضافتها
طبعاً تحتاج لمعرفة أساسية بالعلوم البيئية Environmental Science و مقدمة أساسية بالأنظمة الميكانيكية Active systems لتستطيع الخروج بقيم ذات كفاءة عالية ومفيدة
Honeybee 🐝
يتيح لك اختيار نظام التكييف من قائمة ثابته ووضع محددات له،
فيه Plug متخصص في عناصر الHVAC اسمه Ironbug يتيح لك تصميم وتفصيل عناصر المكيف الميكانيكية من طول وسماكة ال coils و أنواع المراوح وسرعاتها وقدراتها وتفاصيل كثيرة تتيح ابتكار وتجميع نظام جديد وتجربته
من أهم المعطيات الي تفيدني كمعماري في اتخاذ قرارات تصميميه جوهرية في التصميم ومن مرحلة مبكرة تتعلق بتشكيل المبنى وتوجيه و نسب فتحاته وغيرها هي هذه المعطيات في الصورة المرفقة،
اذا عرفت كم كل عنصر يساهم بشكل دقيق في الأحمال راح اعرف كيف ابحث عن طريقة لتقليل هذه الأحمال.
في مايخص ال Cool Towers, الملاقف اًًو ابراج الهواء والتبريد الطبيعي، هنا ثريد مختصر عن تاريخها و طريقة عملها وحساباتها الأساسية. وتطبيقات لها.
أشاهد هذه البرامج القديمة و أقول ربي سترنا بستره 😅،
تخيل ان فيه ناس تدرس هذه البرامج في ٢٠١٩ 💁🏻‍♂️ كبرنامج أساسي. ربي زدني علماً وألحقني بالصالحين.
قبل ٣ سنوات محد كان يحلم انه يعمل محاكاه على مساوى حي سكني، كان الحلم على مستوى المبنى.
اليوم باستخدام ادوات @ladybug_tools والمحرك العظيم Energy Plus تستطيع معرفة حرارة الهواء وال حرارة المحسوسة بين المباني و داخل المباني.
الي حصل خلال ٣ سنوات ماضية ما حصل خلال ٣٠ سنة ماضية
تستطيع من خلال هذه الأدوات معرفة افضل تشكيل عمراني للمباني بحيث تخلق مناطق اكثر برودة وتناسب الاستخدام الخارجي
طبعاً نوعية المواد و انعكاسيتها و و لونها وموصليتها للحرارة وغيره لاعب كبير في ادائها. أيضاً نوعية الأرضيات و نوعية التشجير وألوانها و نسبة التبخر والتظليل كلها عوامل
متوسط درجات الحرارة الخارجية لشهر أغسطس، UTCI لمجموعة مباني في الرياض.
لاحظ في الصورة المتحركة في اي ساعة كل لقطة ولاحظ تفاعل الشبكة 1*1 m مع مرور الوقت
الأرضية أسمنتية سمية، لذا تمتص الحرارة وتخزنها لوقت طويل اخر الليل. لاحظ تاثير الأشجار على الحرارة، ولاحظ متى ماتفيد أيضاً
هذا مشروع كبير شاغالين عليه كمشروع بحثي في ASU، عمل محاكاة لكل كامبس الجامعة في Tempe.
ان شاء الله ننهي المحاكاة في هالصيف.
السنة الماضية أخذت مادتين متتاليتين في المحاكاة Building Energy Simulation
والأستاذ كان
Marlin Addison, وكانت عن منهجية المحاكاة في المباني والبرنامج الأساسي كان eQUEST
Addison عضو في فريق تصميم البرنامج وبرمجته وتطويره من ١٩٩٤ الى اليوم
وهو من أفضل من يستخدمه في سوق العمل
البرنامج هوالبرنامج الرئيسي المعتمد من @ENERGY في امريكا.
لكن الدرس الذي تعلمته خلال السنة الماضية هو عدم استخدام هذا البرنامج التعيس 😊
لكن البرنامج اداه فقط، والمهم هي منهجية العمل وطريقة التفكير والتعامل مع المشكلات وحلها. وهو الذي علمنا اياه Addison بشكل جيد
رسالة الماجستير للمعماري @chriswmackey
كيف يشجع المستخدمين على المشاركة في تشكيل المناخ الفراغي بالطرق البيئية
سؤال كبير، واحتاج ان يطور ويبرمج برنامج Honeybee 🐝 لإثبات بعض الدراسات التي تتعلق بموضوعه
أيضاً يشكر @__Mostapha__ لتشجيعه في تعلم البرمجة بلغة Python بسنتين فقط
نرجع لمشروع محاكاة الحرم الجامعي لجامعة @ASU في Tempe.
الأرضيات وموادها وخواصها من العوامل التي تشكل الراحة الحرارية للفراغات الخارجية، لونها انعكاستها كثافتها سماكتها او حجمها و قدرتها على التخزين الحراري او ال Thermal Storage كلها عوامل لابد ان توضح بالمودل لتحسب بشكل دقيق
عربة حساب المناخ الخارجي للبيئة المبنية Outdoor Climate, وفيها يتم حساب عدة عوامل مناخية بوقت واحد و مكان واحد،
ممتازة لتقييم دقة النتائج الخارجة من برامج المحاكاة للتأكيد وللمصداقية في النتائج او لتطوير المدخلات للخروج بنتائج اكثر دقة.
الي يعرف برنامج ENVI-met راح يعرف قد ايش صعب انك تعمل مودل بهذه الضخامة وهذه التفاصيل فيه.
ENVI-met يعتبر أكثر برنامج موثوق في نتائجة على المستوى الحضري
The most reliable microclimate
engine
باذن الله النتائج راح تكون دقيقة و مفيدة بقدر جودة المودل والجهد الي بذلناه عليه.
ENVI-met + @ladybug_tools
كمية مخرجات هائلة تقدر تطلعها من هذي البرامج لتحليل جودة الفراغات الخارجية وتطويرها .
تقدر تعمل محاكاة واظهار للنتائج بشكل جميل وواضح بعد دمج البرنامجين.
كمعماري يهمني في برامج المحاكاة الشمولية في تقييم اداء المبنى والسرعة في النتائج وسهولة عمل خيارات أخرى خلال العملية التصميمية واتخاذ القرارات في وقت مبكر
لكن مو كل البرامج تقيس بدقة وتخرج لك كل المعلومات عن المبنى، وخاصة الاستراتيجيات البيئية Passive Strategies
اغلب البرامج وخاصة القديمة تقوم بحساب الأحمال الحرارية بشكل مبسط وتاخذ منك متوسط لمعامل الاستهلاك الكهربائي للمتر المربع للأجهزة والإنارة والتكييف، وبشكل مبسط تحسب لك التكلفة السنوية لاستهلاك مبناك الكهربائي، ولكن لاتحسب لك تاثيرات الاستراتيجيات البيئة مثل ال
Stack ventilation
طبعاً كمعماري ابحث عن تصميم بيئي من مرحلة مبكرة في التصميم، فسيساعدني كثيراً البرنامج الذي يساعدني في رسم المبنى بسهولة و تغير الشكل بسهولة و يأخذ معلومات دقيقة مني لخواص المواد و أوقات الأشغال للمبنى ويعمل لي حساب للاستراتيجيات البيئة دقيق الى حد معين ولكن يوضح لي أين انا ،
تعبت وأنا أبحث عن هذا البرنامج الذي يحسب لي كل شيئ ويكون سهل وسريع ودقيق بما فيه الكفاية كما ذكرت،
و وجدت ان البرامج التي تعمل على محرك Energy Plus فيها كل ماتحتاج وأكثر على المستوى المعماري، هذا المحرك الجبار من انتاج @ENERGY الحكومة الأمريكية، يحسب بدقة كل شيئ تريده ولكن ...
هو محرك Engine وليس برنامج، فيمكنك استخدام المعادلات الي فيه والتي تم تطويرها و إثبات كفائتها من مراكز الأبحاث الوطنية الأمريكية ومصداقية نتائجه البحثية عالية جداً لدرجة انه لانحتاج الى Validation لإثبات فكره اذا استخدمناه،من كثر ماهو له مصداقية اليوم في الأوساط البحثية والمهنية
فتقوم الشركات بتطوير برامج او Plug-ins تستخدم فيه هذا المحرك Energy Plus.
تختلف البرامج في طريقة ومدى عمق استخدامها للمعادلات والخصائص الي يوفرها المحرك. وعلى اساسه تختلف كفائتها و سهولتها وتعقيدها.
لكن تبقى أفضل بكثير من اي برنامج يعمل على محرك آخر.
اليوم سأعرض لكم برنامج اعمل عليه من فتره ولكن لا يستخدم Energy Plus وفيه كل ما يحتاجه المعماري على المستوى المعماري لبناء مودل وأدخال كل المدخلات وعمل محاكاة بنتائج جيدة وموثوقة في السوق.
اسم البرنامج IES-VE وهو برنامج بريطاني وله محرك خاص فيه. تطور مع الوقت
الجميل في البرنامج قدرته على حساب بعض الخواص البيئية في المبنى مثل التهوية الرأسية و حساب تاثير ال Dabble Skin و ال Thermal Mass و الThemal Storage في الحوائط ويحسب الإضاءة الطبيعية وحرارة السطح الداخية والخارجة و يعمل CFD للفراغات الداخلية بشكل جيد والخارجية بشكل محدود.
ممتاز من ناحية دقة النتائج و حسب ال HVAC بخيارات عديدة وتصميم مخصص اذا دعت الحاجة.
لكن مشكلته في صعوبة ومحدودية الرسم 3D فيه، ولكن التصدير له من Sketch Up و Revit بسهولة. بعض المخرجات ليست جيدة للاظهار البصري فيه لكن تفي بالغرض
عملت عليه في وقت سابق لتجربة CFD فيه وكان ممتاز على المستوى المعماري، يعطي سرعة الهواء بشكل ثلاثي الابعاد و درجة الحرارة.
لكن على المشتوى الحضري فهو يحسب فقط سرعة الهواء بدون درجة الحرارة
افضل طرق تعلم البرنامج للمبتدئين هو موقع البرنامج
iesve.com
توحد كورسات تشمل كامل خصائص البرنامج. وتوجد غيرها الكثير في اليوتيوب
من سلبيات البرنامج انه ليس في Parametric Platform مثل Grasshopper بحيث تستطيع التعديل بشكل خاص فيك على المحاكاة،
هنا يوجد قالب ثابت وتعطيه مدخلات محددة لاتستطيع تغيرها او الإضافة عليها بشكل يطور منها بل تلتزم بالموجود وتنتظر تطوير الشركة
جالس أبحث عن برنامج في اليوتيوب وبالصدفة وجدت أحد الطلاب من مادة تطبيقات الحاسب في العمارة بكلية العمارة بجامعة الملك سعود عامل شرح بالعربي ولا أجمل
الدكتور @DrHatemS يطلب من كل طالب البحث عن برنامج او اداة جديدة و عمل فيديو تعليمي Tutorial له.ويجمع لك الفيديوهات في قناة يوتيوب
شرحت سابقاً تطور برامج الحاسب في المحاكاة خاصة البرامج في أمريكا
Carlos Cerezo
الدكتوراه من
MIT Sustainable Design Lab
أوراقه البحثية من أنظف وأرتب الأوراق الحقيقة. فيه تدرج و تنظيم للأفكار و حلول جميلة لمشاكل فعلا يلامسها الممارسين.
بعد التخرج من البرنامج مباشرة استلم منصب
Environmental Performance Director
في @KohnPedersenFox
رابط الورقة كاملة
web.mit.edu
اللهم أني أعوذ بك من كآبة المنظر وسوء المنقلب. AutoCAD 💆🏻‍♂️
خلصت Modeling لكمبس ASU في ال Downtown, Phoenix
باقي كمبسين إضافيين ونبدأ بالمحاكاة لكامل الكمبيسات Urban Energy Modeling, outdoor thermal comfort
Highly recommended,
الجميل فيه ان أغلب المقالات الي فيه حديثة و تتكلم عن تحديات الحاسب و المحاكاة وإظهار الداتا وغيره.
الكتاب دسم، ويحتاج وقت طويل للمرور على كل المواضيع المختلفة، لكن المهم تشوف المواضيع الي تهمك، وتخص بحثك او مجال اهتمامك.
تجربة في استديو معماري في جامعة
Royal Danish Academy of Fine Arts in Copenhagen, Denmark
توضح لك المنظور الجميل للمعماري بين العلوم. منهجية التفكير الجميلة التي تستخدم كل العلوم من فنون و علوم أساسية للبحث عن أفضل تجربه معمارية في الفراغات.
تجربة جميلة، ومنهجية تفكير واتخاذ قرار رائعة.
هذا اذا قالك علمٌ نافع،
تقرير عن البحث الي نعمل عليه لعمل دراسة على الراحة الحرارية في الحرم الجامعي Outdoor Thermal Comfort, Urban Energy Modeling في قناة ABC.
abc15.com
صور للمودل في الحاسب، وللمودل المعمول من خلال MaRTy وهي العربة الي بنتها @ArianeMiddel لعمل قراءات ميدانية نعمل من خلالها خرائط حرارية للراحة الحرارة في الحرم الجامعي. ثم نقارن بين الخريطتين لتأكيد ومطابقة مخرجات الحاسب، ثم نقوم بتحليلها وعمل تطوير لافكار تصميمه ونرى النتائج لها
اليوم ضيعت أكثر من 7 ساعات في البحث عن حل لمشكلة في Grasshopper و Rhino, وبعد الكر و الفر التحفير في المواقع، وجدت الحل للمشكلة سيكون بديهي لو ان لي فهم شامل في اساسيات البرنامج وإعدادات العرض Display. أحياناً نتوقع اننا نضيع وقتنا في الأساسيات العامة مع ان أطول كورس 5 ساعات 🤷🏻‍♂️
هنا رابط لفيديوهات دورة تأسيسية لبرنامج Grasshopper:
dropbox.com
البرنامج يعتبر احد البرامج التي تستخدم البرمجة البصرية، وهو المنصة الأقوى والأشهر لهذا النوع من البرمجة. يستخدمه المصممين في كافة المجالات، مؤسس ومبرمج البرنامج معماري 😊
اليوم نعمل قراءة ميدانية لوسط مدينة فينكس، تبع البحث الي نشتغل عليه لعمل Urban Energy Modeling لكل كمبسات جامعة ASU.
كيف يعمل هذا الجهاز وطريقة تركيبة باختصار،
تابع لطريقة عمل الجهاز وحسابه للحرارة الي يشعر فيها الشخص، وليس فقط درجة حرارة الهواء
كيفية اخذ القراءات،
شوف كم درجة حرارة السطح،
لاحظ كم الحرارة الي يشعر فيها الشخص، Mean Radiant Temperature
It was a really hot but fun time with @ASUMaRTy
Thank you @ArianeMiddel and your team, for this amazing experience.
المواد العضوية Organic Materials
مثل الأشجار و النباتات و الأخشاب
دائماً تحتر وتسخن بشكل عالي أكثر من المواد الصناعية، وهذا شيئ عجيب ماكنت لأعرفه او اتصوره الا من خلال هالتجربه.
لاحظ ان الثيل الرطب فيه رطوبة تبرده في الظل، لكن الثيل الميت او الجاف اسخن بفرق ٣٠ درجة
ورقة بحثية لأساتذتي @ArianeMiddel وفريق من الباحثين، عن تأثير التصميم الحضري Urban Design على درجة الحرارة في فتره العصر على الجزر الحرارية داخل مدينة فينكس، عملت محاكاة لأحياء سكنية في المدينة وقيمة ادائها الحراري و الحرارة حول المباني في ذلك الوقت.
بعض نتائج المحاكاة،
بعض الشباب مايتصور ان العالم فيه مدن حاره غير الي عاش فيها،
ويتوقع اننا نستهبل ومانعرف نفرق بين ال Celsius to Fahrenheit
ولا يعرف ان رؤوسنا كانت شبه تغلي ونحن نأخذ قراءات من الساعة ٦ صباحاً حتى ٦ مساء ، ولكل ساعة نمر على ٢٠ نقطة تم تحديدها سابقاً، ليس للهو بل لعمل بحث علمي.
الشيئ الي نحاول قياسه بدقه ليست درجة حرارة الهواء و لا حرارة السطح ، لانها حرارة غير دقيقة وليست ما يشعر به الإنسان،
مانحاول قياسه هو
MRT, Mean Radiant Temperature
اي مجموع الإشعاع الذي يصل لجسم الإنسان من كل الزوايا ٣٦٠ درجة.
بحيث يتغير مايشعر فيه الشخص حسب البيئة المحيطة
فدرجة حرارة الهواء دائماً ابرد مما يشعر فيه الشخص بسبب خواص الهواء
ودرجة حرارة السطح دائماً اسخن من الدرجة التي يشعر فيها الشخص لان اغلب الاسطح لها خاصية تخزين الحرارة و امتصاص عالي وانعكاسية منخفضة.
فال MRT دائما تكون بين هذه الدرجتين وغالبا اقرب لدرجة حرارة الأسطح
نلاحظ بهذه القراءة ان الدرجة التي يشعر فيها الشخص كانت 69,44 درجة مئوية،
تقريباً نفس الدرجة المطلوبة لتقديم الطعام في المطاعم على طاولتك،
مدينة لوس أنجلوس تقوم بطلي الطرق والشوارع الإسفلتية باللون الأبيض لتقليل امتصاص الطرق للحرارة و فاعلية اللون الأبيض في عكس أشعة الشمس.
هذا التصرف خطير جداً وغير صحيح للطرق الضيقة التي بين مباني مرتفعة نسبياً لانها ستعكس الأشعة الحارة على المباني
هذا التصرف سيكون جيد في الطرق السريعة ، لكن هنالك دراسات و أبحاث تنتقد هذا النوع من التغيير لانه سيسبب تاثير على تكتل الغيوم وقلة الأمطار على المدينة.
أفضل وسيلة هي منع وصول الأشعة اساساً للأسطح التي نريد ان نحميها، من خلال التظليل ، باي شيئ أشجار او مظلات او غيره
راح تتفاجئ اذا عرفت ان وجود ارتفاع محدد للمباني يعتبر احد الاستراتيجيات المهمة لتفادي ارتفاع الحرارة للمباني و المدن،
من كتاب
Urban Microclimate,
Designing the Spaces Between Buildings
في رأيي لن يكون هنالك أي تاثير جوهري على تطوير وابتكار تصاميم تعالج المشاكل التي وقعنا بها في تخطيط مدننا المبنية حالياً، لأن نسبة النمو تعتبر قليلة مقارنة بالمبني حاليا
التأثير الكبير يكون من خلال التطوير والتعديل على المبني حاليا بطريقة عملية وغير مكلفة ومنطقية وتدريجية
فالتطوير على الموجود ليكون افضل كفاءة ويعالج المشاكل فيه يعتبر اصعب وأكثر تعقيد لمحدودية الخيارات و صعوبة التغيير بشكل كبير، أيضاً المساحة الكبيرة لمدينة مثل الرياض ستحتاج وقت طويل ربما لعقود لتطبيق اي تعديل على وحدة محددة مثل الحي الواحد،
لكن هذا هو مسار التصحيح المؤثر
اي مقترحات و افكار جديدة تدعوا ألى هدم والبدئ من جديد لمدنية كاملة او احياء كبيرة وسط المدن إنما تعبر عن سطحية و سخافة استيعاب المصمم لهذا الموضوع.
أتوقع نحتاج الى تسخير استديوهات في الكليات متخصصة لتحاول تقديم حلول لهذه المشاكل، وإعادة التفكير فيها بشكل مستمر.
كاستديو Exercise يعتبر الهروب الى أطراف المدن وتقديم حلول جيدة عمرانياً محاولة للهروب من المشاكل المعقدة الموجودة داخل المدن للأحياء الموجودة حالياً،
وكما ذكرت، لن يكون لتصميم احياء جديدة اي تاثير جوهري على المدينة و ارتفاع حرارة في المدن او مستوى التلوث وغيرها
تطوير طريق الأمير محمد بن سلمان مثال رائع لما نحتاجه، وهذه المنهجية الرائعة في التطوير والتحسين باقل التكاليف الإنشائية وبدون هدم او تغيير كبير في ال Urban Form هو المطلوب. سيكون أسرع وكثر تأثير على مستوى المدينة خاصة اذا كان بهذا الحجم.
طبعاً في الرياض لدينا وحدة ثابته وهي الحي السكني،
اذا استطعنا تطوير هذه الوحدة لنجعلها قابلة ومشجعة للمشي و فيها نسبة تشجير محسوبة لتقلل تعرض الطرق و الشوارع الثانوية للشمس، تكبير الأرصفة و تهيئ ممرات مناسبة للمشي بمواد وألوان لاتخزن الحرارة وغيره،
ستتحسن معظم أجزاء المدينة
أعني بذلك اننا سنلاحظ تأثير واضح على درجة الحرارة الخارجية و نسبة التلوث و من الممكن اذا اصبحت البيئة مناسبة بالخارج ستتغير سلوكيات السكان، و من الممكن ان تتغير عاداتهم لوجود محفزات مؤثرة ومحسوسه. المشي، الدراجات، السكوترز، المشي لنقاط الباصات وغيرها سنشاهدها.
تظليل الطرق باسبانيا، ممايقلل التعرض للشمس اساسا، ولا تخزن الحرارة لوقت اطول ليلا
والأفضل، ان يزال التظليل عن الأسطح بعد ابتعاد الشمس عنها لجعل ال
Long waves؛الإشعاع الصادر من الأسطح بعد امتصاصها من مصدر أساسي للحرارة،
فيفقد السطح الحرارة بشكل اسرع لاتصاله بالسماء بشكل مباشر
فالتظليل الداينميكي هو اكثر فاعلية لل Urban Canyon في البيئات الحارة الجافة.
وهو اكثر جدوى من التشجير في وسط المدينة، لأن الأشجار في البيئات الحرارة لا يستفاد منها بشكل كبير كتبخير للماء بل فقط كتظليل، لكن مع ذلك هي تحجب وتقلل حركة الهواء في ال canyon، وهذا مضر في مناطق التلوث
وكما نعرف ان ال Urban Canyon لديه معيار Sky View factor يحدد نسبة اتصاله مع السماء التي يفقد الحرارة لها،
التشجير الكثيف قلل ال SVF، هذا جيد في النهار لكن ليس مفيد في الليل عند فترة فقد الأسطح للحرارة، وأيضاً العناصر الطبيعية كالأشجار تكون حرارتها عالية وأحياناً بشكل سلبي ملاحظ
فيه شابتر كامل في كتاب
Urban Microclimate
يشرح النقاط السلبية في الأشجار و النباتات في البيئات الحارة الجافة
منها تخزين الحرارة في جذع الشجرة السميك وحجب وتقليل ال SVF و تقليل سرعة الهواء التي تدفع الهواء المتلوث في وسط المدينة الكثيف بالسيارات وغيرها،
للباحثين والمتخصصين في علوم البيئة المبنية مهم لهم إتقان برامج تحليل و قياس البيانات الضخمة مثل برامج ال GIS
اليوم احتراف اي من برامج ال GIS تقريباً مثل احترافك Excel أو PowerPoint والإنترنت مليئ بدورات لها اليوم
اضافة على القدرة على البرمجة بلغة برمجية دارجة في مجالك
الحمد لله وجدت البرنامج الي اقدر اطلع منه بمخرجات تدعم موضوعي البحثي في الي يتعلق في
Outdoor Thermal Comfort
شرح لبعض المخرجات الي تقدر طلع بها من ENVI Met
لايوجد اليوم برنامج يحسب كل العوامل الأساسية للراحة الخارجية بين المباني مثل برنامج ENVI Met مع ان له سلبيات كثيرة ونقاط ضعف لكن يضل الأفضل و الأكثر مصداقية لدى مجتمع الباحثين في المجال
ورقة بحثية من
The Royal Danish Academy of Fine Arts,
EPFL Solar Energy and Building Physics Laboratory,
And the Institute for Applied Research into Energy Systems
من أكبر مراكز الأبحاث في أوروبا المتخصصة في الراحة الحرارية الخارجية للبيئة المبنية تصنف وتقارن برامج المحاكة
كتاب
Man, Climate and Architecture
للعالم الكبير Givoni
عام 1969
من أهم المراجع الأساسية للراحة الحرارية داخل و خارج المباني،
غريبة ماتمت ترجمته الى اليوم 🤔
من كتاب
Urban Microclimate,
تفكيك لمكونات الفراغ الخارجي
Outdoor space
ومحاولة لتعريف مصطلح التصميم الحضري Urban Design
Sailor ناشر ورقة في 2018 ينتقد فيها برنامج ENVI Met، و يوضح انه برنامج يسهل فيه تزييف ال Valedation وأنه برنامج مثل الصندوق الأسود لايوجد له إثبات لدقة النتائج ومطابقتها للقراءات الميدانية، يعني من الأخير برنامج حق مصممين مو حق باحثين 😅
ال Climatologists ترا يحقروننا يالمصممين
لما أشهر مرجع للراحة الحرارية بين المباني يكون ناشر دراسة لأستذك في الجامعة عن تأثير زيادة التشجير في المدن من عام ١٩٩٨ تعرف انه مايمديك تمشي عليه اي شيئ 😅
Tim Oke,
أكبر علماء العصر الحالي في مجال ال Urban Climate,
لاحظ عدد الإستشهادات الكبير جداً،
وله مع باحيث آخرين كتاب
ال Urban Climates
الورقة المرفقة من عام 1988 ورقة جوهرية له
في فهم ال Urban Energy Balance
Oke مع I. Stewart
عملوا تقسيم وتصنيف لأنواع
ال Urban Forms
بحيث يكون لكل نوع معايير مُقيسة Standardized وتسهل عملية دمج هذا العناصر ومعرفة أداءها بشكل تقريبي،
المجموع النهائي لعدد السيناريوهات يصل الى سبعين سيناريو، ولكل منها معايير تقريبية يمكن الاعتماد عليها بشكل مبدئي
Numerical models and measurement instruments are only as good as the person using them.
Divide Sailor
يقول ان المودلز الحاسوبية او الأجهزة والقراءات الميدانية تكون نتائجها جيدة بجودة الشخص الذي يعمل عليها،
اليوم وصلت لنا كاميرا حرارية Thermal Camera في SHaDE Lab,
راح نحتاجها في بعض الدراسات الجديدة والمسح الميداني.
اليوم فريق #SHaDELab زرنا شركة
Creative Paint Solutions
متخصصة بالطلاء البارد او
Cool pavement في مدينة Tempe.
نطّلع على عينات من أعمالهم و نقيس حرارة عدة خامات ونلاحظ الفرق.
@ArianeMiddel @Sralkhaled @GoWith__TheFlow
فرق درجة حرارة السطح وصلت الى ٢-٣ درجة،
وفي تطبيق بمدينة لوس أنجلوس لطلاء أبيض عمل فرق عالي لدرجة حرارة السطح عن الأسفلت، لكن من مساوئه انه كان يعكس الحرارة على المشاه والمباني، درجة حرارة MRT وهي مجموع الإشعاع الذي يصل لجسم الإنسان كان ب ٦ درجات أعلى على السطح البيض 🤷🏻‍♂️
سرا الليل وحنا ماسرينا يا ENVI-Met
النظريات والمبادئ في المجال شيئ.
و قدرة البرامج على تطبيقها و إثباتها شيئ آخر.
هذه الثغره دائماً موجودة وفي أغلب المجالات،
نصيحة لا تدرعم في Hypothesis بدون لا تجرب وتتيقن من قدرة برامج المحاكاة من تطبيقها واخراجها بالدقة الي توضح فكرتك، او تكون قادر على برمجة برنامج جديد
مقال لأساتذتي @ArianeMiddel عن التأثير السلبي للانعكاسية Albedo العالية للأرضيات من خلال دهن الطرق باللون الأبيض وإضراره بالمشاة لانه يعكس الأشعة عليهم وعلى المباني على مستوى الأرض
وهنا رد مخالف لأستاذي الأخر
David Sailor
رئيس مركز
Urban Climate research center
هذا الموضوع ساخن حالياً لتوجه كثير من المدن بعد ارتفاع حرارتها وخاصة في فترة الصيف لإيجاد حلول و استراتيجيات تبرد المدن.
كل هذا النقاش والمصائب تحصل لأن تصميم المدن بعد ابتكار السيارة أصبح يتطلب ابعاد شوارع أعرض Bigger aspect ratio w/h، هذا أضر بالمدن وخاصة الصحراوية التي ستتأذى من وصول أشعة الشمس الى الأسطح الأفقية على مستوى الارض.
مدينة غرداية في الجزائر كمثال،
مدينة غرداية في الجزائر مثال جميل، عاشت طوال السنين الماضية بسلام ولازالت،
لاحظ عرض الشوارع النحيف جداً، ليحمي الأرض و حوائط المباني من وصول إشعاع الشمس المباشر Short waves, فتحافظ الاسطح القريبة للاستخدام الإنساني على حرارة منخفضة مقارنة بالأسطح التي يصلها إشعاع مباشر.
أيضاً أمر آخر مهم،
عدم جود أشجار في هذه المدن الصحراوية و قدرتها على مقاومة حرارة الصيف،
يعكس لك ان الجهل في علوم البناء من ناحية علمية Scientific يأخذنا لحلول لاتناسبنا ولا تناسب مشاكلنا الخاصة بنا، مثل تكثيف التشجير كحل،
هنالك دراسة تقول ان الفائدة من الأشجار في المناطق الصحراوية ٨٠٪ منها للتظليل، و ليس لها فائدة تذكر في ترطيب الجو وتبريده من خلال بخار الماء.
وهذا لسببين رئيسيين
١ جفاف المدن الصحراوية الشديد فالرطوبة تتلاشى بالهواء مباشرة،
٢ الأشجار تغلق مساماتها في الحرارة الشديدة فوق ٤٠ درجة
المدن قامت باستبدال الارض الطبيعية التي تسمح بتبخر الماء من خلالها Permeable، بأرضيات وأسطح تمنع تبخر المياه وتحبسها Impermeable وتمنع المياه من الذهاب للطبقات السفلية من الأرضيات بحيث تتبخر بشكل بطيئ على مدار يومين او ثلاثة،
هذا التحول خطير، اجبر تحول الطاقة التي تصل من الشمس للأسطح لان تتحول الى طاقة حرارية محسوسة Sensible heat، مما يرفع من درجة لحرارة في طبقة ال Urban Canopy Layer وهي الطبقة التي يعيش فيها الإنسان
بدلاً من تحول الطاقة الى Latent heat او تبخر ماء، وهذا لن يرفع الحرارة بل الرطوبة
الاسطح الأفقية من ارصفة خرسانية و أسفلتية تساهم بحوالي ٤٠٪ من ظاهرة الجزر الحرارة UHI فق المدن الكبيرة.
المصيبة وقعت على اغلب المدن الي نمت بعد خمسينات القرن الماضي، بحيث ان التخطيط اعتمد مسارات السيارات بشكل أساسي في التخطيط، عكس اغلب المدن القديمة التي صمم للإنسان
هيوستن و لوس انجلوس و فينكس و الرياض وقعت في مصيدة السيارة و المنازل المنفصلة Detached houses, مما ادى الى انتشار أفقي كبير و تباعد بين المباني لإعطاء حركة مريحة للسيارات و الشمس تضرب الاسطح الأفقية كالأرصفة والطرق الاسفلتية وأيضاً تضرب الجدران زيادة
والحرارة تتخرن لفترات طويلة
حل المصيبة للمدن المصممة بشكل أمريكي خاطئ صعب جداً جداً جداً
ومكلف، لانه لا يمكن تعديل النسيج العمراني القائم، فالتحدي يصبح على مستوى التصميم الحضري والاندسكيب والمعماري. بايجاد حلول تحسينية للوضع الحالي وتطبيق افضل الاستراتيجيات وأرخصها وأكثرها ديمومة.
هذه ورقة بحثية لأساتذتي @ArianeMiddel
قامت بمسح و Mapping لوسط مدينة فينكس لقياس نسبة Sky View Factor. الي هي نسبة اتصال سطح الارض مع السماء مباشرة. والي يحددها عرض الشوارع Aspect ratio w/h.
لاحظ كمية إشعاع الشمس الي يصل الارض والسبب التخطيط السيئ والتفكير بالسيارة بشكل أساسي
جلسة سريعة مع أستاذتي @ArianeMiddel
تشرح طريقة Mapping القراءات الي نأخذها من المواقع بأي جهاز ، في حالتنا @ASUMaRTy
ArcGIS افضل منصة لعمل خرائط ودمجها ومقارنتها مع بعضها وتحليلها.
آريان متخصصة بالبرمجة و التخطيط التصميم الحضري والجيوغرافي، مما يساعدها في فهم الUrban Climate
GIS
عالم كبير ولو تتقنه راح يسهل عليك عمل أشياء كثيرة بسرعة هائلة و على مستوى الحي او المدينة.
حرفيا تقدر تصنع خريطة Mapping من اي شيئ وتدمجها مع اي موقع في العالم، واغلب الخرائط المرجعية مصدرها مفتوح فتقدر تعدل وتظيف بيانات
هنا مثلاً
عملنا Mapping اللقراءات الي أخذناها في منتزه في Tempe
@ASUMaRTy هي السيارة الي نسحبها في البارك، تجمع أشياء كثيرة منها درجة الحرارة وسرعة الي الرياح و اهم شيئ
Mean Radeant Temperature
هذي النقاط تعرض ال MRT لكل ثانيتين خلال الجولة في البارك بالاحداثيات من GARMIN
قريباً راح اشرح طريقة تصدير الData Points الكثيرة جداً من @ASUMaRTy وكيف تتنظف وتتجهز للتحليل وال Mapping
لانه فعلا Nightmare ومتعب وخطوات كثيرة للوصول للنتائج الي ممكن تستفيد منها وبكل دقة. كل شيئ يتم في Excel البرنامج
بحث جميل عن مدينة غرداية الجزائرية عملته في 2005:
Fazia Ali-Toudert
يحلل ويدرس تأثير عمق الشوارع على الراحة الحرارية للمشاة.
وتأثير الظل الذي تسبب به هذا التكوين كان هو السبب الأساسي لارتفاع الراحة الحرارة للمشاة،
لاحظ نسبة ال Sky View Factor في الطرق الضيقة مقارنة بغيرها
هنا ثريد فيه حاولت تلخيص ماجرى في ملتقى متخصص في برامج المحاكاة،
فيه أوراق بحثية رائعة وحديثة و مشاريع وافكار تعلمك وين الناس تحاول توصل
بعد محاولات كثيرة ولف ودوران لإخراج الشجار بموقعها الدقيق وارتفاعاتها التقريبية في الحرم الجامعي لجامعة @ASU ببرنامج ENVI Met المتخصص في المحاكاة على المستوى الحضري.
مودل بهذا الحجم و كمية التفاصيل الي فيه ماكان أحد كان يفكر في عمله قبل 2017
فيه تطور سريع ببرامج المحاكاة
في مشروع بحثي مع مدينة @Tempegov
لدراسة للكفاءة الحرارية للحوائط الشريطية في الشوارع الرئيسية.
بحيث نقيم اداء الحوائط الموجودة ونعطي توصيات لترميمها بمواد و خيارات تحسن من ادائها وإسهامها في ظاهرة الجزيرة الحرارية في المدينة.
هذا حائط من الحوائط،
يتم أخذ صور حرارية لعدة حوائط بمواد مختلفة وواجهات مختلفة من فترات مختلفة من اليوم، الساعة ٩ صباحاً، ١٢ ظهرًا ، ٣ عصرًا، و ٨ مساءً
ومقارنة النتائج وتحليلها.
الحوائط الإسمنتية قدرة تخزن الحرارة، هنا صور للحوائط الساعة ٨ مساءً مع اننا مو في الصيف لكن الحرارة متخزنة بشكل واضح وتأثيره حتمي
هذا يجعلني افكر بأسوار منازلنا في الرياض.
تخيل تعمل محاكاة لحي سكني مع و بدون أسوار خرسانية وتقارنها بالراحة الحرارية و الأحمال الحرارية للمباني
كمية الحرارة التي خزنتها الحوائط الإسمنتية (بلوكات) ولاحظ ان المناطق التي فيها خرسانة (أعمدة) فيها حرارة أعلى، لأن ال Heat capacity لها عالية
وهذي خاصية من خواص الخلطة الإسمنتية، لانها صلبة، جزيئاتها قريبة لبعضها فتوصل الحرارة للعمق بشكل فعال، ف ال Diffusivity للحرارة يكون بطيئ
كم فيه حائط إسمنتي في مدينتنا !؟
وكم تخزن هذه الحوائط حرارة و تشعها للبيئة المحيطة لها؟
كم تزيد من تكلفة استخدامنا للتكييف الكهربائي مقارنة بعدم وجودها او اتستخدام مواد أخرى؟
كم ستوفر الدولة او مزود الطاقة للمدينة اذا قلت هذه الحوائط الخارجية، وكم ستقل درجة حرارة المدنية؟
الانبعاث الحيوي للمكونات العضوية في النباتات يقل بشكل كبير وشبه يتوقف اذا زادت درجة الحرارة عن ٤٠ درجة مئوية.
تنبعث من الأشجار هيدروكربونات (الانبعاثات البيولوجية) التي يمكن أن تتفاعل مع أكاسيد النيتروجين التي تنبعث من مصادر مثل السيارات ومحطات الطاقة لتشكيل الأوزون والجسيمات. تكون هذه الهيدروكربونات الحيوية في بعض الأحيان أكثر كفاءة في تكوين الأوزون من تلك الهيدروكربونات المنبعثة
معنى هذا الكلام انه الشجرة في البيئات الحارة ليس لها فائدة بشكل كبير كمنتج للرطوبة و منتج للأكسجين، بل تصبح فقط عنصر تظليل
وهنا نحتاج وقفه للتأمل وإعادة التفكير في موضوع التشجير وخاصة في البيئات القاحلة، لان الشجرة ستهلك مياه بشكل كبير وبدون فائدة كبيرة
كتيب كفاءة المباني من @AIANational 2019
مرجع جميل وخفيف لدور المحاكاة و تقييم اداء المباني في العملية التصميمة
لاحظ مسار الاستراتيجيات خلال عملية التصميم وتوقيتها
شكراً المعماري @Sralkhaled على المشاركة،
هنا مبنى سكن طلاب في جامعة @ASU تم فيه تطبيق بعض الاستراتيجيات بشكل جميل في صحراء أريزونا
مشروع الحوائط في تمبي،
لاحظ تأثير حرارة الاسطح في المنطقة المحيطة بالمبنى والمبنى نفسه وتطبيق استراتيجيات التهوية الطبيعية بشكل فعال وتقليل الاحمال الحرارية.
هنا لاندسكيب بسيط و ذكي، قارنه بالازفلت والأسطح الخرسانية الي تحبس حرارة وتمنع تبخر المياة من خلال السطح.
هنا نفس الموقع الي كان فيه لاندسكيب في 8 ليلاً.
لاحظ كيف الأشجار تحبس الحرارة الي متخزنه تحتها بشكل اكبر من الاسطح الي متصلة مع السماء بشكل مباشر.
نسبة SVF وهي نسبة اتصال الاسطح مع السماء تحدد سارعة فقدها للحرارة.
هذه سلبية التشجير الكثيف احياناً بانه يحبس الحرارة تحته.
مافيه قاعدة ثابته او طريقة تعامل وحدة مع لكل الفراغات عمرانية
لكل فراغ استخدام وسلوك انساني محدد يحتاج تصميم يناسبه ويعزز أهدافه
مثلا الممرات التي فيه مشاة كثير نحتاج نعرف متى ساعة الذروة لهم، بحيث نعرف هل نحميهم من شمس حارقة او نقلل تخزين الحرارة مساءً، تحتاج معماري Landscape
غير منطقي اننا نزرع أشجار في كل مكان
وغير منطقي اننا نعمل ارضية ترابية في كل مكان
وغير منطقي اننا نزرع ثيل في كل مكان
وغير منطقي اننا نظلل كل الفراغات الخارجية بمظلات
وغير منطقي اننا نبلط كل الفراغات الخارجية ب Interlock خرساني
لكل فراغ عمراني برنامج سلوكي يحتاج تصميم خاص
لكن لابد ان نفهم كمعماريين ان كفاءة وأداء التصميم على المستوى المعماري يتاثر بشكل مباشر بالمنطقة المحيطة فيه Surrounding
فليس من الحكمة عمل محاكاة لمبنى واحد داخل مدينة وتطبيق استراتيجيات التهوية الطبيعية مثلاً بدون تصميم و اضافة قيم البيئة المحيطة ومحاكاتها ببرنامج يحسبها بدقة
في دراسة لتقييم لمستوى الراحة الحرارية لحي تم تصميمه بمنهجية ال
New Urbanism
ومقارنته بحي تم تصميمه بشكل تقليدي
في
Toucan, Arizona
اتضح ان الحي المصمم بالطريقة الحديثة أبرد Cooler
الدراسة قادتها أستاذتي @ArianeMiddel
أحد الفنانين في لوس أنجلوس أراد استخدام ال Cool Paint لرسم عمل بحيث يعطه تشكيل عجيب بال Thermal Camera
لوس أنجلوس تجرب ال Cool Paint على الشوارع، وتدعوا الباحثين لتقييمه.
طلاء الطرق بلون له خصائص انعكاسية عالية، يساعد في تقليل كمية الحرارة المخزنة في الطرق،
تقدر كمية الحرارة التي تساهم فيها الطرق والارصفة والأسطح الأفقية على مستوى الارض في المدن الكبيرة بحوالي 40%
بالتأكيد الطرق تشكل نسبة كبيرة منها والطلاء حل سهل وسريع
Anthony J. Brazel
كبير اساتذة ال
Urban Climate
في ASU
لديه سلسلة محاضرات اسمها
Anthony J. Brazel Urban Climate Lecture Series
المحاضرة القادمة بعنوان
How gaming and simulation can inform the design of future climate-resilient cities
ورقة بحثية من العيار الثقيل،
من:
Lawrence Berkeley National Laboratory,
Heat Island Group
تقول أن الحرارة تزداد بسبب الجزر الحرارة في المدن 0.5 - 3% بشكل عام، وتزداد معها الحاجة للتبريد بالكهرباء من 2-4% لكل درجة حرارة.
ورقة بحثية جوهرية توضح تأثير التشريعات و القوانين التي يتم فرضها في مرحلة التخطيط العمراني على امكانية تقليل الحرارة داخل المدن و تقليل أحمال الكهرباء الى 25% كما استشهد الباحث بلندن كمثال.
ايضاً تستعرض استراتيجيات عديدة يمكن تطبيقها لتقليل تأثير ال UHI في المدن
في كلاس ال Urban Climate
مع الدكتور Sailor
كل اسبوع فيه طالب يستعرض لنا ورقة بحثية يختارها له الدكتور، ومطلوب منه البحث عن الضعف و نقد البحث
اختار لي الدكتور ورقة أستاذتي ومشرفتي بالرسالة، وكانت من افضل وأشهر اوراقها
قلت له انا مو مستحي اني اطلع مشاكل، لكني مالقيت مشاكل 😅
ورقة @ArianeMiddel
تقيم تأثير التصميم العمراني
Urban Design
على الراحة الحرارية،
واثبتت ان التصميم العمراني وتشكيل الفراغات بين المباني بالشكل الصحيح هو افضل طريقة لتفادي الحرارة المرتفعة على مستوى الحي والمدينة، افضل من التشجير والمظلات و الأرضيات الفاتحة وغيره.
الحالة الدراسة لرسالتي راح تكون Downtown Phoenix, AZ
محاولة لرفع الراحة الحرارية للمشاة في الفراغات الخارجية للبيئات المبنية في المدن الحارة الجافة، من خلال اختبار استراتيجيات يمكن تطبيقها على النسيج العمراني المبني وتقييم كفاءة الاستراتيجيات والسلبيات المصاحبة لها
طرحت وجهة نظري سابقاً هنا، عن التأثير الجوهري في تطوير الأجزاء المبنية من المدن الحالية، وعدم تاثير النسيج العمراني المطور و الجديد على حرارة المدينة ككل، بنسب النمو التي لدينا في المملكة او في امريكا خلال ال ٤٠ سنوات القادمة.
اليوم محاضرة جميلة بعنوان :
@ASUrbanClimate
How gaming and simulation can inform the design of future climate-resilient cities.
للضيف:
Dev Niyogi
وكيف نستطيع استخدام المعلومات والذكاء الاصطناعي في تصور سيناريوهات على مستوى تصميم المدينة والحي السكني والحصول على نتائج المناخ
التعليم التقليدي داخل كلية وقسم واحد فيه تخصص أصبح غير مجدي،
التنوع في التخصصات Diversity مطلوب لتقديم حلول لمشكلات على عدة أصعدة للحصول على منتج واحد
هذا المشروع تم من خلال فريق من كلية الجغرافيا و الحاسب لتصميم برنامج بطريقة الألعاب الحاسوبية لحل مشكلة أزلية في مجال المناخ
يقولون مرحلة ال Validation مع
ENVI Met
ضغط وسكر وقولون وركب،
هذا أول Run, الله يسهل ويكفينا الشر
من كتاب
Urban Climates
علاقة تلوث الهواء داخل المباني بالتلوث الخارجي مباشرة، و الخطر الأكبر هو من المباني الجديدة متقنة التنفيذ بحيث ان تنسيمها للهواء قليل Infiltration بحيث يزيد من نسبة تعرض المستخدمين للهواء الملوث الذي يكون مصدره من الخارج او من الداخل.التهوية الجيدة مطلوبة
كثير من المصممين يستخدمون برامج المحاكاة بدون اخذ الموقع و ملف الطقس بعين الاعتبار كعنصر جوهري، تجده يأخذ اي ملف طقس المدينة ويعتقد ان سرعة واتجاه الهواء متساوي في كل المدينة خاصة المدن الكبيرة
فهم مدخلات ملف الطقس و تنظيفها وترتيبها قبل استخدامها للمحاكاة مهم لأخذ نتائج دقيقة
Dived Sailor
عنده تحفظ كبير على طريقة ادخال إعدادات الطقس لملف المحاكاة Forcing
خاصة لمرحلة ال Validation او مطابقة مخرجات المحاكاة بقراءات من الموقع.
كثير من الباحثين او الطلاب يقوم بإدخال قراءاته الميدانية للبرنامج كملف طقس، بحيث يأمل بان يحصل على تطابق
تطابق بين المخرجات و القراءات،
Sailor يقول هذا اسمه استهبال، اكيد اذا أعطيت البرنامج Data تامل انك تحصل عليها راح يطلعها لك بطريقة او باخرئ، خاصة وان البرامج منها ENVI Met لا يغير اتجاه الرياح او سرعتها خلال فترة المحاكاة
اي انك ستحصل على ما تريد اذا اجبرت البرنامج بان يأخذ نفس القراءات التي لديك في الموقع وكانك تغش نفسك.
المفروض انك تعطي البرنامج ملف طقس دقيق للمنطقة التي ترغب بدراستها
وتجعله يحسب المعادلات بنفسه و نسب التظليل و تغيرات سرعة الرياح وتغير درجات الحرارة حول المباني بنفسه
بعد ذلك تقوم بمقارنة القراءات التي تم اخذها بنقاط محددة من الموقع وتقارنها بنتائج المحاكاة.
هنا انت تقوم باختبار برنامج المحاكاة ومدى قدرته على محاكاة الواقع بمدخلات تمثل ظروف المنطقة وتختبر دقته بقراءات لنقاط محددة من هذه المنطقة.
في النسخة الحديثة من ENVI Met
تستطيع تحديد اتجاه وسرعة الرياح لكل ساعة، وهذا يعتبر نقله كبيرة في مستوى الدقة في المحاكاة، لكن الى الان مافيه بحث منظور لتقييم الإضافة ومدى جودتها،
راح احاول تقييم هذه الإضافة كبحث الفصل الدراسي في مادة Urban Climates
أداة
Connection
في برنامج
Revit
رائعة جداً لتصميم تفاصيل الأنظمة الانشائية بشكل سريع و بتفاصيل دقيقة.
هنا رابط في قناة باليوتيوب فيها تفاصيل أكثر :
youtu.be
Urban Climate
كثير من المتخصصين بالعمارة و التخطيط والتصميم الحضري والاندسكيب لا يعرفون بشكل دقيق علم ال Urban Climate
ويعتقدون انه علم له علاقة بالمناخ ولا يصب في صميم المعايير التصميمة للمدن و الأحياء السكنية وجودة الفراغات الخارجية.
هنا مقدمة لهذا العلم الحديث نسيباً
كتاب
Urban Microclimate, Design the spaces between buildings
تم عمله من قبل معماريين متخصصين في مجال ال
Urban Climate
كل مخرجات هذا العلم هي قرارات بيد المصمم، فيجب على المصممين قيادة هذا العلم بحيث يتم انتاج معايير تتناسب مع علوم العمران بشكل عام.
اليوم ورشة عمل Co-design
لباحثين من
@ASUrbanClimate
مع المسؤولين في مدينة
Tempe
لمناقشة النتائج البحثية لمشروع
Climate Action Plan
المدعوم من المدينة للوصول لحلول لتقليل تأثير الحرارة العالية في المدينة وتقليل ظاهرة الجزر الحرارية.
@ArianeMiddel
tempe.gov
بعض المخرجات التي تم مناقشتها لمشاريع مسح ميداني لمنتزهات و ممرات مشاه و مواقف سيارات و حوائط ستارية في المدينة
بحيث يتم تقييمها و صرف الميزانيات الموجودة بطريقة تحسن من الاداء الحراري بافضل مايمكن.
@Sralkhaled @GoWith__TheFlow
بعض المخرجات التي تم مناقشتها لمشاريع مسح ميداني لمنتزهات و ممرات مشاه و مواقف سيارات و حوائط ستارية في المدينة
بحيث يتم تقييمها و صرف الميزانيات الموجودة بطريقة تحسن من الاداء الحراري بافضل مايمكن.
بعض اجزاء هذه الاعمال الميدانية شاركتها سابقا في نفس هذا الثريد
لقطات من الورشة
@Sralkhaled @ArianeMiddel @ArianeMiddel @pcoseo
هنا أهداف المشروع من قبل المدينة (المالك) ولاحظ المستوى العالي لفريق ممثل المدينة وقناعتهم الكبيرة بدور البحث العلمي ومشاركة الجامعات المحلية في دراسات متخصصة للخروج بتشريعات تساعد في حل المشكلات
*ملاحظة؛ كل المواضيع و الخطوات منشورة للعامة وهنالك ورش عمل خاصة بمشاركة المواطنين
من جهة الأكاديميين والباحثين،
لاحظ أن الأبحاث لمشكلات محددة واقعية، و ان المخرجات والحلول تناسب المشكلة وتحاول حلها بموضوعية
البحث العلمي تم تشويه سمعته لدينا بسبب عدم مناسبته الواقع او ابتعاده عن المشكلة أساساً
هنا تم الربط بين المؤسسات المدنية والمراكز البحثية كمالك ومتعهد
يعني مافيه مركز أبحاث او لاب يجتمع فيه باحثين متخصصين ولديهم طلاب دكتوراه وماجستير في الفريق من اجل عمل بحوث للمتعة و التسلية 😅
كل بحث المفروض يكون مشروع مدعوم مادياً من جهة معينة سواءً قطاع عام او خاص، والمختبر او المركز يقدم خدمات بحثية لهذه الجهات
مخرجاتك كباحث هي المعيار
مهمة رئيس مركز الأبحاث جلب عقود وصفقات جديدة للمركز والتسويق له في المؤتمرات والإعلام و العلاقات الشخصية.
وأيضاً تجميع باحثين من عدة تخصصات ليكملوا بعضهم البعض لإنتاج مشروع بحثي متكامل يلبي احتياجات جهات في مجال معين
هنا خريطة للعناصر التي تمت دراستها في المدينة.
وأيضاً رؤية والأهداف للمشروع و الأسباب لعمل هذه الدراسة.
تم عمل استفتاء ل ١٠٠ من سكان المدينة، مرفق الاستفتاء،
وصور للإجتماعات مع مسؤلين في المدينة لعرض النتائج
@ArianeMiddel @JenniVanos @Sralkhaled
هنا
Heat Action Planning Guide, Phoenix, AZ
كتيب فيه دراسة لمقاومة الحرارة العالية في مدينة فينكس بصحراء أريزونا.
بشكل أساسي رفع كفاءة صحة الإنسان،
شارك في البحث من والدراسة من جامعة @ASU
@ASUHondula @pcoseo
repository.asu.edu
ألاحظ إلمام بعض الباحثين في مجال بحثي محدد،واطلاع واسع بالمجال ومعرفة تفاصيل لأوراق بحثية عديدة وتغطي فترات زمنية مختلفة و السبب يعود لعملهم على بحث بطريقة المراجعة المنهجية Systematic review
بحيث يعمل على ورقة يدرس فيها أوراق بحيثة منشورة ويقيم نتائجها والمنهجية المتبعة وغيرها
هنا مثال على طريقة البحث
Systematic Review
A systematic review and scientific critique of methodology in modern urban heat island literature
I. D. Stewart
قام ستيوارت بجمع وفرز ونقد أوراق بحثية عديد عن الجزر الحرارية، اكثر من ١٥٠ ورقة وقيم عدة عوامل منها طريقة المحاكاة
طلاب الدراسات العليا وخاصة ال Ph.D المفروض اول بحث تعمله في بداية دراساتك و تحديد موضوع بحثك هو هذا النوع من البحوث، بعده ستكتشف أمور كثيرة تسهل عليك طريقة تناول بحثك.
هلا بالي له الخاطر يهلي،
أخيراً بدأت تطلع معي نتائج قريبة جداً من القراءات الميدانية في وسط مدينة فينكس، تم اخذها الصيف الماضي. كجزء من بحثي لرسالة الماجستير بعون الله.
بعد الوصول لمرحلة التطابق، نبدأ بعدها بدراسة السيناريوهات التحسينية للراحة الحرارية بين المباني المبنية
ساعات طويلة قضيتها مع @Sralkhaled لمحاولة إيجاد طريقة لإدخال المعلومات المناخية الدقيقة منها سرعات الرياح المختلفة اتجاهاتها لكل نصف ساعة لفترة زمنية محددة في
ENVI-Met
والحمد لله تم ادخالها بنجاح والنتائج الأولية فيها تطابق بشكل مبدئي.
من العيوب القديمة لبرنامج ENIV-Met
هي وجود اتجاه واحد وسرعة واحدة للهواء على طول مدى فترة المحاكاة.
اليوم تم تحسين البرنامج وبمقدورك ادخال قراءاتك الخاصة او قراءات محطة طقس قريبة لموقع الدراسة. ومنها سرعات و اتجاهات مختلفة للرياح.
موقع مجموعتنا البحثية
SHaDE Lab research group
@ASUMaRTy
بقيادة الدكتورة @ArianeMiddel
اللاب متخصص في Urbana Climate
، بدراسة الراحة الحرارية الفراغات الخارجية على عدة مقاييس.
shadelab.asu.edu
الطريقة الي نصمم فيها المباني بشكل بيئي اليوم غير دقيقة، والمصيبة ان فيه تعمق عجيب في رفع كفاءة التصميم على مستوى المبنى الواحد Calibration ومحاولة ربطه بالواقع.
أغلب عمليات المحاكاة تتم من خلال محرك يعمل على ملف طقس من نقطة واحدة في المدينة وتعتبر ممثل للمدينة ككل وهنا الخلل
فتخيل انك تستخدم ملف طقس لمحاكاة مبنى في وسط الرياض وتحاول تطوير ادءه استناداً على نقطة ربما تكون ساحة مطار.
وأيضاً تستخدم نفس الملف ونفس الظروف المناخية لمبنى في طرف المدينة
منطقياً انك ستحصل على استراتيجيات مشابهه لانك استخدمت ملف واحد، ولكن المنطقة ومناخها مختلف بشكل واضح
الاختلاف لأسباب عده،
أهمها تأثير الجزر الحرارية على درجات حرارة المدينة، فوسط المدينة يكون أسخن بعدة درجات تصل الى ٧-١٠ درجات عن طرف المدينة
٧ درجات زيادة يعني اختلاف كبير في Cooling Degree hours, ليس فقط ذلك، بل ان زيادة درجة حرارة واحدة فوق الدرجة قصوى يعتبر ارتفاع مؤثر
يوجد نوع من الجزر الحرارية الباردة في وسط المدن
بحيث تعتبر أبرد من باقي المدينة والسبب وجود كمية مباني عديدة بارتفاعات عالية تسبب تظليل كبير على المنطقة التي حولها وتقلل تعرضها للشمس مقارنة بالمناطق المفتوحة او المباني القصيرة
اي انه يوجد اختلافات
Local Climate condetions
ايضاً الحدائق الكبيرة او الساحات الترابية الكبيرة او ملاعب القولف او اي تغيير كبير في ال Urban Form له تاثير على المناخ المحلي
اي انه اذا كان مبناك مجاور لحديقة كبيرة والرياح السائدة تدفع الرطوبة للمبنى سيعتبر المبنى ابرد من ان يكون في وسط حي سكني بدون اي تاثيرات عليه
المعماري والمخطط الحضري سعود الخالد @Sralkhaled من الكويت، أحد الأشخاص الي أعتبرهم قدوة في المجال، شجعني احاول أتعمق وأفهم ال
Urban Climates
هنا بحثه للماجستير، بحيث عمل على دراسة توضح تأثير الاشتراطات البلدية وتحديد شكل المباني باستهلاكها للطاقة في الكويت.
سلمت مشروع السمستر لمادة
Urban Climates
مادة رائعة مع الدكتور Sailor،
مشروعي هو جزء من بحثي للماستر، بحيث قيمت قدرة برنامج ENVI-Met على مطابقة القراءات الميدانية من خلال طريقتين لل Forcing او ادخال المعلومات المناخية للبرنامج
Simple Forcing
vs
Full Forcing
بحيث ان ال
Full forcing
خيار جديد في البرنامج ويتيح ادخال سرعات واتجاهات مختلفة للرياح على المودل،
عكس ال
Simple forcing
الي مايعطي الا خيار واحد لسرعة الرياح واتجاهها لطوال فترة المحاكاة.
الصورة اليمنى
Simple forcing
اليسرى
Full forcing
نلاحظ في الصورتين بنفس الترتيب السابق، ان درجة حرارة الهواء بارتفاع ١.٥ م عن الارض تتغير مع اتجاهات الهواء وسرعته،
الصورة اليمنى كان فيها الهواء ثابت بسرعة ٣.٥ م/ث ومن جهة الجنوب، نلاحظ وجود رتم ثابت على مدى ساعات المحاكاة، عكس المودل الثاني الي فيه الهواء متغير الاتجاهات
خبر جميل،
The sustainable design lab في MIT راح يطلق برنامج محاكاة جديد في فبراير 2020 اسمه Climatestudio
سجلت في هذا اللقاء السنوي الي ينظمه ال
Sustainable design lab
في
MIT
شوف الخصم الأسطوري للطلاب، 😍
راح يقدمون البرنامج الجديد ClimateStudio الي من المتوقع انه يغطي نقاط الضعف في DIVA في محاكاة التهوية داخل الفراغات CFD و محاكاة الطاقة.
تم تطوير البرنامج مع ١٢ مكتب معماري
من سنتين وفريقنا البحثي
SHaDE Lab
بقيادة
@ArianeMiddel
نعمل على مشروع يعتبر مفاجئة سارة للمجتمع البيئي و العمراني، وتمت تجربته بشكل مبدئي واعطى نتائج مرضية،
احتاج اعمل مقدمة له عشان توضح طريقة عمله وقيمة مخرجاته،
Ariane
لها بحث منشور سابقاً استخدم
Google street view
لحساب ال Sky View Factor لكل مكان في العالم،
بحيث صمم الفريق برنامج يسحب الصور من سيرفر قوقل ويقوم بمعالجتها و إعطاء قيمة نسبية للون الأزرق فيقيس نسبة السماء ويعطي معامل نسبة ال SVF
بحيث نعرف نسبة دخول الشمس لل Canyon
بنفس المنهجية،
تم تطوير البرنامج ليحسب الوان أخرى، بحيث تعبر عن مواد مختلفة، ولكل مادة معامل انعكاسية نستطيع بذلك مع معرفة درجة الحرارة و الرطوبة سرعة واتجاه الرياح للموقع حساب ال
Mean Radiant Temperature او الMRT
اي سنستطيع معرفة قيمة الراحة الحرارية في اي مكان في العالم 😊
وهذه منهجية جبارة لتقليل تعرض الناس لحرارة او برودة عالية من خلال استخدام برنامج Google Maps للمشاة و ستستطيع معرفة الطريق الأقصر والأكثر راحة حرارة لكل مكان تريد المشي له في كل دقيقة 😊.
لانه يوجد كمية ظل لابأس فيها في اي مدينة ولكن تتغير مع حركة الشمس، بالتقنية وباستخدام التطبيقات نستطيع استثمار هذه المساحات المظللة اساساً بفعل المباني وبدون اي جهد إضافي على البنية التحتية، سيستطيع المستخدمين سلك اقصر و ابرد طريق ممكن 💁🏻‍♂️
هذه أول نسخة من من كتيب التشريعات من مدينة Tempe, AZ
للخطة العملية للمدينة للصحة ومقاومة الحرارة العالية
والي كان مشروع بحثي بين المدينة و جامعة @ASU
جميل انك تشوف اسمك في كتيب تشريعي نتيجة عمل بحثي عملي. تجربة ورائعة ومليئة بالفائدة ونحن بحاجة لمثلها في مدننا الحارة.
هنا بعض المخرجات من هذا المشروع
منها
Mapping the Mean Radiant Temperature
في مسارات المشاة، درجة الحرارة هذه معقدة ومن الصعب حسابها بسرعة في الأجهزة التقليدية لحاجة ال Globe قرابة النصف ساعة لإعطاء قراءة لمكان واحد وهذا غير مفيد لمسح المشاة
لذلك
تم استخدام
@ASUMaRTy
صممته أستاذتي @ArianeMiddel لقياس درجة حرارة MRT وهي الحرارة التي يشعر فيها الإنسان و مجموع الإشعاع المباشر و المنعكس من البيئة من حوله، ويعتبر حساس وتغير بشكل كبير على حسب نوعية الاسطح حول الانسان والرياح والرطوبة، والتي تكون متغيرة بالفراغات الخارجية
للمهتمين بهذا الجهاز وطريقة عمله و ماهي المخرجات التي نستطيع استخراجها منه
هنا ورقة نشرتها أستاذتي ٢٠١٩ تشرح @ASUMaRTy
وتوضح مزاياها ومحدودية التي فيها
pdf.sciencedirectassets.com
في نسخة ENVI-Met 4.4
طوروا البرنامج بحيث تستطيع ادخال نتائج محاكاة الفراغات الخارجية و الاحمال الحرارية على غلاف المبني الخارجية Locale Climate على برنامج محاكاة المباني مثل Energy Plus
هنا اصبح الربط بين البرنامجين قوي، كنت راح اعملها بشكل يدوي في بحثي لكن ظبطوها وربك ستر 😋
بدأت في عمل السيناريوهات لبحث الماستر لتقليل الحرارة المرتفعة بالفراغات الخارجية بمدينة فينكس
اشكر أستاذتي @ArianeMiddel انها استقطبتني في مجموعتها البحثية و وفرت لي كل الأدوات الي ممكن احتاجها، منها Super Computer بحدود 10 الف دولار، بحيث اعمل فوق ٢٠ محاكاة ، كل ٣ بنفس الوقت
لتتعرف على متطلبات السوق من نوعية برامج و مهارات بشكل آني، اطلع على طلبات التوظيف لدا المكاتب التي تتمنى العمل لديها.
هنا مثال لوظيفتين
Environmental Designer
و
Building Simulation specialist
في مكتب @KohnPedersenFox
مهم ايضاً للكليات تتطلع على أحدث متطلبات سوق العمل
المعماري
Carlos
هو احد مصممين برنامج DIVA و Umi في
MIT Sustainable Design Lab
الان يقود قسم
Environmental Performance
في
@KohnPedersenFox
وله أبحاث رائعة مع اللاب
العرض الوظيفي كامل
linkedin.com
نلاحظ ان الدرجة الاساسية المطلوب أولاً هي العمارة Architecture,مع ماستر في علوم البناء Building Science
مهم جداً يكون الموظف في هذا النوع من المهن اساسه قوي كمصمم معماري، و لديه اضافة على ذلك معرفة بالعلوم وفيزاء المباني
مهم معرفة أساسية بلغة برمجة واحدة على الأقل
الإظهار مهم
هذا الكمبيوتر يعمل 3 سيموليشنات في وقت واحد وياخذ 65 ساعة،
بسبب العدد الكبير للسيناريوهات الي ابي اعملها, اساذتي أعطتني كمبيوتر أخر إضافي لتوفير الوقت وياخذ 9 ساعات لإنهاء 3 سيموليشنات.
Thank you🙏🏻🙏🏻
@ArianeMiddel
في مجموعتنا البحثية
SHaDE Lab
نعمل على مشروع Thermal Mapping للحرم الجامعي في ASU و محاكاته بالحاسب والهدف هو عمل تطبيق يساعد على اختيار الطريق الأكثر راحة في فترات الصيف من خلال خرائط مشابهة لقوقل.
هذا المشروع سيرى النور قريباً
برنامج ماجستير العمارة في
@GT_SoA
من أوائل البرامج التي تستخدم البرنامج الجديد Climate Studio
يبدو برنامج قوي ويعطي عدة مخرجات من خلال برنامج واحد،
نهاية الاسبوع سيقام له ورشة عمل في لوس انجلوس وعلان رسمي عن انطلاق البرنامج
من خلال @googlechrome
تقدر تستخدم عن بعد اي كمبيوتر مسجل فيه بحسابك،
ومجاناً، يعني وانت في البيت تقدر تستخدم كمبيوترك الي في الدوام مادام في كل الكمبيوترين مسجل فيهم بحسابك حق Chrome
أداة رائعة ومفيدة جداً
في لوس أنجلوس لحضور
Solemma Symposium
لإعلان إطلاق برنامج
ClimateStudio
من تطوير
Sustainable Design Lab at MIT
بالتعاون مع
12 مكتب معماري وهندسي
#PROG" target="_blank" rel="noopener" onclick="event.stopPropagation()">solemma.com
متحمس للقاء العقل المدبر خلف كثير من البرامج الرائدة في قياس كفاءة المباني مثل:
DIVA, Umi, Radiance
وقائد المجموعة البحثية المتميزة
Sustainable Design Lab at MIT
الفيزياء و المعماري :
Christoph Reinhart
بدأ الملتقى،
المقر مكتب @HOKNetwork في لوس انجلوس،
عملوا شرح سريع عن البرنامج،
الصراحة جميل جداً وأتوقع انه
Game over for DIVA
ClimateSrudio
جمع كل المميزات في نافذة وحدة من محاكاة للاضاءة والإنارة الطبيعية و الطاقة مع Visualizations سريعة جداً بمقارنات مباشرة مع كل المخرجات الي يسهل عمل عرض للمشروع بشكل سريع،
بعض المخرجات الي شبه آنية ولا تأخذ وقت طويل في المحاكة، اقل من دقيقة تحصل على محاكاة لأداء سنوي. بالإضافة الى كل الجرافيكس الجميلة مع المحاكاة مباشرة
جميل 🥺
هذا البرنامج تم تطويره من خلال المجموعة البحثية في MIT بقيادة
Christoph Reinhart
وطلابه، بدعم مادي واستثمار من ١٢ مكتب معماري (اسماء المكاتب في الصورة الأولى)
المكاتب شاركوا الفريق البحثي في إعطاء آراء وملاحظات و طلبات تسهل هم المصمم في مرحلة التصميم باستخدام البرنامج.
👌🏻
تحدث ضيوف كثيرين عن مشاريعهم وتطبيقاتهم لبرامج المحاكاة،
من المتحدثين مؤسسة مكتب
Studio Ma Architects
من أريزونا،
عملوا دراسات باستخدام البرنامج الجديد كجزء من الفريق الذي يعمل تجارب تطويرية للبرنامج مع المجموعة البحثية وكانت التجارب على مشروع لمبنى اكاديمي لجامعة @ASU في فينكس، اريزونا
تطبيق جميل
هنا السلبيات التي يرى فريق Studio Ma
انها لابد ان تتطور في البرنامج، وأيضاً المنهجية الي يعملون عليها والبرامج،
هنا رسالة من
Christoph Reinhart
مدير المجموعة البحيثة
Sustainable Design Lab at MIT
للمعماريين الشباب و المهتمين في رفع كفاءة المباني من خلال عملية التصميم المعماري،
شخصية جميلة ومتواضعة،
الفريق الي عمل على برنامج ClimateStudio
معماريين من البكلوريس الى الماستر، مافيهم مهندسين ولا بطيخ،
البرنامج فيه جزئين أساسيين
١ الإضاءة و الإنارة
Jon Sargent
٢ الطاقة و الأحمال الكهربائية
Timur Dogan
صورة لمصممين ومبرمجين البرنامج والي كتبوا الكود له كلهم معماريين
المعماري
Jon Sargent
هو الي عمل بشكل أساسي على كتابة كود برنامج DIVA الي يعمل الإضاءة الطبيعية و الراحة البصرية في الفراغ.
المعماري
Timur Dogan
هو الي كاتب كود ArchSim في DIVA وهو الي يحسب التكييف و الاحمال الحرارية و الكهربائية من خلال EnergyPlus
الله بالخير ياهندسة 😅
ClimateStudio
متوفر على منصة Solemma
مع فيديوهات تدريبية أساسية،ك
للرخص الأكاديمية اطلب من أستاذك في الجامعة يتواصل معهم بالايميل المخصص وسيوفرون له نسخ مجانية اوشبه مجانية لعدد الطلاب المطلوب
تذكر انه من أبسط حقوقك تعلم افضل الممارسات الاحترافية، اطلب من أستاذك تعلم البرنامج
من أكبر فوائد برامج المحاكاة هي قدرتها على عمل معالجة لآلاف الخيارات التصميمة في ساعات و تستطيع ان تحدد عدد من المتغيرات و تجعل البرنامج يختبرها جميعاً و من ثم تختار افضل اداء يناسبك، سواء كان اوفر للطاقة او اكثر راحة حرارية او اضاءة طبيعية او امكانية إطلالات
@ladygaga
الشباب المعماريين
@__Mostapha__
@chriswmackey
@MingboP
طوروا هذه الأدوات ليستخدمها المصممين خلال مرحلة مبكرة من التصميم المعماري،
youtu.be
جميلة المعلومات،
عندي ملاحظة، ذكر ان السلوك لايمكن او يصعب توقعه، فيه فرق بين لا يمكن و يصعب، الصعب يسهل مع الوقت،
وهو يعتمد على سؤالك البحثي و ايش تبي تقيس وكم معطى تحب تختبر وتقارن
في الأخير كل شيئ تقدر تحاكيه بالحاسب اذا توفرت ال Data و المعرفة
youtu.be
من السذاجة انك تتوقع ان الحاسب يقدر يحاكي كل شيئ على مستوى مدينة، ويتخذ عنك كل القرارات.
الحاسب مايقدر يتخذ لك قرارات تصميمية على مستوى المبنى فكيف تبيه يتخذ قرارات على مستوى المدينة،
الي تقدر تسويه في الحاسب هو اختبار او تقييم افكار معينة وعلي اساسها تتخذ قرارات بشكل نهائي
مثلا شغالين على تطبيق اسمه OpenMRT
وهو تطبيق يستخدم صور Google street لحساب الراحة الحرارية بشكل مبسط وسريع،
ايضاً سيتم اخذ معلومات إضافية في مواقع محددة مثل الازدحام للمشاه من خلال حساب عدد الجوالات المتحركة في الطريق،
Data mining وعلى اساسه نعرف وين الكثافة مقارنة بالراحة
هل معناتها اننا كذا خططنا المدينة !؟
لا يا عزيزي هذي لسا معلومات تحتاج تحليل و مقارنتها في معلومات اخرى، تتعلق مثلا بالدخل للمحلات المحيطة، أسعار العقار نوعية النشاطات وغيرها كله لتحديد أسباب كثرة الماشة وشح المشاه في منطقة واحدة،
بعد التحليل نحدد أسباب ممكن تكون صح او خطأ، وعلى اساسها نعمل توصيات لاستراتيجيات لصاحب الشأن،
ممكن تجربة التوصيات من خلال المحاكاة، ويعتمد على تكامل المعطيات الي تبي تقيسها والقدرة على ادخالها ك Data
غالباً الابداع يكون في حل هذه المشكلات بالبرمجة والأدوات الحاسوبية Digitally
هنا بحث عملته أستاذتي ومنشور في احد المجلات المتخصصة والمتميزة في هذا النوع من الأبحاث
فهي استخدمت ادوات برمجية لسحب الصور من Google وصناعة مخزن بيانات كبير لم يكن موجود في السابق وحولت هذه ال data الى قيم حرارية بنفس الأدوات البرمجية
سوبهان الله
أستاذتي الي عملت @ASUMaRTy
الجهاز الي يحسب ال
Mean Radiant Temperature
تعمل هي وطلابها على جهاز آخر لكن بحجم صغير و بتقنيات مختلفة منها Camera تحسب عدد الماره مقارنة بحرارة،
هذا الي في يدي يعتبر كمبيوتر متصل بالشبكة وينقل ال Data و الفيديو بشكل مباشر لكمبيوتر مركزي 😍😍😍
الجهاز تم تطويره ليكون جهاز استشعار لحركة المشاة و يحسب كم مر من أمامه ببرمجة مخصصة. وأيضاً يجمع درجة حرارة الهواء والرطوبة و ال MRT ويبثها بشكل مباشر لكمبيوتر مركزي وهو متصل بال Wi-Fi
كل هذا لجمع Data من عدة أماكن في المدينة وتحليلها و مطابقتها مع مخرجات المحاكاة
القيمة 100$
هذا الجهاز الي تكلمنا عنه سابقاً،
تحت التجربة، نشوف وش يطلع معنا وكيف ممكن يتطور ليصبح بشكل احترافي وللاستخدام البحثي.
سلمت النسخة الأول من رسالتي لمرحلة الماجستير، بعنوان ؛
دراسة تقييمية لإستراتيجيات تخفيف الحرارة على المستوى الحضري المبني لتحسين مستوى الراحة الحرارية للمشاة في المدن الحارة الجافة، مدينة فينكس كحالة دراسية.
مناقشة الرسالة بعد شهر بإذن الله،
الله يعين ويسهل يارب.
دار نقاش سابقاً بيني وبين المخطط العزيز @adifalla عن تزايد استخدام البرامج والتقنية في قراءة المدن و دراستها وتحليلها و تجربة حلول تطويرية وتحسينية من خلال استخدام ال Big Data
هنا برنامج ماستر جبار في كلية @BKTUDelft في قسم ال Urbanism
MSc Geomatics
youtu.be

Loading suggestions...