°•Alaa Alsayed 🍦•°
°•Alaa Alsayed 🍦•°

@aloaasweet

10 Tweets 164 reads Jun 17, 2020
اليوم ثريدنا حيكون عن أنواع الانيميا
طبعا في كتير انواع بس انا حتكلم عن المعروفين بين الناس وحكتب الحاجات المهمة لكل وحدة.
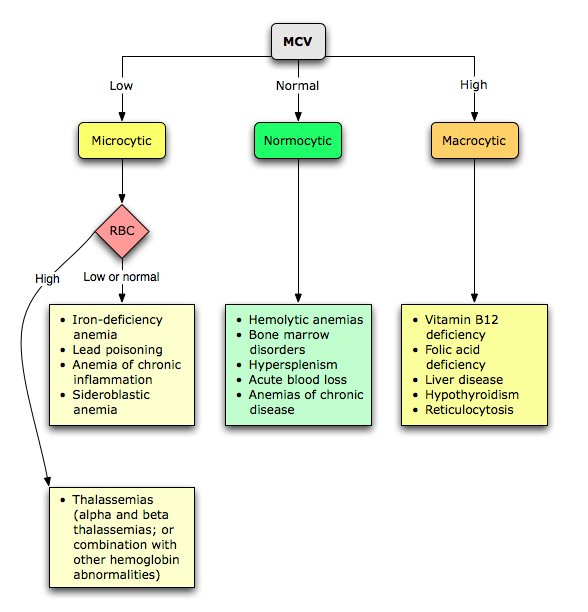
- Anemia is a decrease in the total amount of RBCs or hemoglobin in the blood .
It can be either mild , moderate or severe .
- identification of the cause of anemia is very important so that the appropriate treatment is used .
First
Iron deficiency anemia IDA
- most common type worldwide
- As the name implies, it is due to insufficient iron to produce hemoglobin.
- Special sign is Brittle nails.
- Causes may include :
Blood loss / lack of iron on the diet / inability to absorb iron.
Then
Hemolytic anemia
- It is disorder in which RBCs are destroyed faster than they made.
 - It can be inherited or acquired.
-Causes may include :
Autoimmune disorders /severe reaction to a blood transfusion /certain infections.
-Treatment may include:
Blood transfusion.
Thalassemia
- It occurs when there’s a mutation in one of the genes involved in hemoglobin production.
-Three main types of thalassemia:
beta thalassemia
alpha thalassemia
thalassemia minor
-Treatments include:
blood transfusion /bone marrow transplant /medications.
Sickle cell anemia
-It requires the inheritance of two sickle cell genes .
-sickled cells can block blood vessels causing tissue & organ damage and pain.
-Treatment may include :
Pain medications /Blood transfusion /Bone marrow transplant.
Megaloblastic (pernicious) anemia
-Deficiency in RBCs caused by lack of vitamin B12 in the blood.
-The most common cause of it is the loss of stomach cells that make intrinsic factor which helps the body absorb vit B12 in the intestine
-Treatment with vit B12 pills can be useful
glucose-6-phosphate deficiency
G6PD
-genetic disorder that most often affects males.
-The gene responsible for this condition is on the X chromosome .
-Most common medical problem associated with G6PD is hemolytic anemia.
Aplastic anemia
-There are two different types:
Acquired aplastic anemia
Inherited aplastic anemia
-Can be caused by immune disease, exposure to chemicals, drugs or radiation. about one-half of cases is unknown.
-Treatment include :
medications / bone marrow transplantation.

Loading suggestions...