1/15 #EHRA_ESC Tweetorial
#EPeeps, has been some time since our last guidelines tweetorial, we will go back to 2019 today. Let's have a look at the 2019 @escardio Guidelines for the management of patients with supraventricular tachycardia #SVT.
#EHRA_Ecomm @RodrigueGarcia4
#EPeeps, has been some time since our last guidelines tweetorial, we will go back to 2019 today. Let's have a look at the 2019 @escardio Guidelines for the management of patients with supraventricular tachycardia #SVT.
#EHRA_Ecomm @RodrigueGarcia4
2/15
Find the full text document here 👉
academic.oup.com
The last 📚guidelines about SVT were published in 2003 and then needed to be updated! As the present guidelines are very broad, we will focus on the crucial points and the main changes.
Find the full text document here 👉
academic.oup.com
The last 📚guidelines about SVT were published in 2003 and then needed to be updated! As the present guidelines are very broad, we will focus on the crucial points and the main changes.
5/15
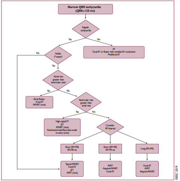
Vagal manoeuvres and adenosine might be very helpful for the diagnosis in case of narrow QRS tachycardia. If you are a fan, check out this 📺 #relVideo" target="_blank" rel="noopener" onclick="event.stopPropagation()">thelancet.com @TheLancet
Vagal manoeuvres and adenosine might be very helpful for the diagnosis in case of narrow QRS tachycardia. If you are a fan, check out this 📺 #relVideo" target="_blank" rel="noopener" onclick="event.stopPropagation()">thelancet.com @TheLancet
8/15
If you are not familiar with procainamide, you can check 👀the PROCAMIO study
academic.oup.com.
Compared to IV amiodarone, IV procainamide was safer and more effective to reduce wide complex tachycardia 😯
If you are not familiar with procainamide, you can check 👀the PROCAMIO study
academic.oup.com.
Compared to IV amiodarone, IV procainamide was safer and more effective to reduce wide complex tachycardia 😯
9/15
Inappropr sinus tachy (IST) is a sinus rhythm >100bpm @ rest or min activity out of prop with the level of physical,emotional,pathological stress. ⚠️Prognosis is benign👉Reassurance, exercise training, vol expansion, avoidance of cardiac stimulants. academic.oup.com
Inappropr sinus tachy (IST) is a sinus rhythm >100bpm @ rest or min activity out of prop with the level of physical,emotional,pathological stress. ⚠️Prognosis is benign👉Reassurance, exercise training, vol expansion, avoidance of cardiac stimulants. academic.oup.com
10/15
IST is not Postural orthostatic tachycardia syndrome (POTS)which is an ↗️HR ≥30 bpm when standing >30 s + an absence of orthostatic hypotension (>20 mmHg drop in SBP). Non-pharmacological treatments should be attempted first in all patients. sciencedirect.com
IST is not Postural orthostatic tachycardia syndrome (POTS)which is an ↗️HR ≥30 bpm when standing >30 s + an absence of orthostatic hypotension (>20 mmHg drop in SBP). Non-pharmacological treatments should be attempted first in all patients. sciencedirect.com
12/15
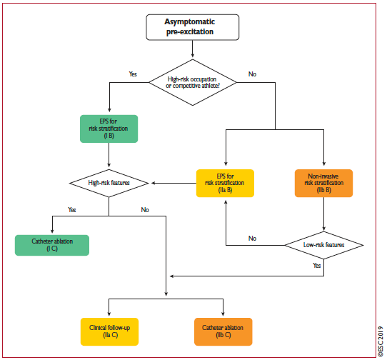
Let's move to AVRT. You will find different algorithms 🤯 for the localization of the AP in the guidelines. Regarding #AF and AVRT, acute management can be stressful 😓. Keep in mind that in case of hemodynamic instability, a cardioversion is recommended ⚡️
Let's move to AVRT. You will find different algorithms 🤯 for the localization of the AP in the guidelines. Regarding #AF and AVRT, acute management can be stressful 😓. Keep in mind that in case of hemodynamic instability, a cardioversion is recommended ⚡️
15/15
These were just short excerpts.
See the full text of the 2019 @escardio Guidelines on SVT here:
academic.oup.com
See you all at the #EHRA2021 congress next week!
#EHRA_ESC #EHRA_Ecomm @RodrigueGarcia4 @DavidDuncker @Dominik_Linz @KommataVarvara @GuerraCardio
These were just short excerpts.
See the full text of the 2019 @escardio Guidelines on SVT here:
academic.oup.com
See you all at the #EHRA2021 congress next week!
#EHRA_ESC #EHRA_Ecomm @RodrigueGarcia4 @DavidDuncker @Dominik_Linz @KommataVarvara @GuerraCardio
Loading suggestions...