سعود السعدون
سعود السعدون

@PTSAUD

24 Tweets 24 reads May 29, 2021
مساء الخير بنتكلم في ثريدنا هذا عن الاحساس او الـ sensation تحت اطار الفحص العصبي neurological examination ، بناخذ لنا صورة سريعه ومعلومات بسيطة حول هذا الموضوع وطريقة الفحص الاكلينيكي بشكل بسيط وسهل.
Neuro exam 13
عندنا في جسمنا ٥ انواع او modalities للاحاسيس نقدر نقول عنها الـ Basic يلخصها لنا هذا الجدول .
بعدها بنتكلم شوي عن الاحساس بشكل عام
نعرف ان عندنا مسارين مهمين بالحبل الشوكي وهما
posterior column
و
spinothalamic tract
غالبا الvibration و الـjoint postion و الاحساس بالـ temperature ممكن انها تكون مفقوده بدون وجود بالـ sensory symptoms بشكل واضح
مثال على كلامي السابق
فقدان الـ joint psition ممكن ان يصير لها
describe على انه weakness or clumsiness او ممكن يوصف الاحساس ان اليد مثلا داخل لفاف ضاغط او tight bandage !
بالنسبه للمس الخفيف و الوخز الـ light touch & pinprick فقدانها يكون بأعراض قد توصف على انها تنميل او numbness .
يستخدم الفحص الاكلينيكي للاحساس الـsensory exam كأداة للـ screening
او عشان نقيم حالة المرضى التي تظهر لديهم أعراض عصبيه
او ممكن تستخدم للتفريق بين ulnar and median nerve lesions and T1 root lesion
الفحص الحسي يحتاج الى تركيز من المختبر و المريض واقلها حاجه للتركيز هي اختبار الـvibration sense & joint postion ممكن نبدأ فيهم اول شي .
في كل اجزاء الفحص الحسي من الضروري في البداية اني اعلم المريض الاختبار قبل لا ابدأ الفحص واذا اعرف المريض ابدأ بالاختبار مثلا اقدر ابدأ من منطقة فاقد فيها الاحساس الى منطقه يحس بها عشان ابين له الفرق ويكون مركز معي وقت الاختبار .
نتذكر ان الـ
sensory signs تكون softer
اكثر من الـ
reflex and motor changes
therefore less weight is generally given to them in synthesising these findings with associated motor and reflex changes.
بنبدأ بالـ Arms ، عندنا بشكل متكرر يكون التأثر في ٤ اعصاب وهي median ,ulnar ,radial and Axillary
الصور هذه شارحه و موضحه كل شي
عشان يسهل موضوع الـdermatomes نتذكر ان الاصبع الوسطي supplied by c7 والباقي سهل للتذكر
بالنسبة للـ Legs
طيب الـdermatomes لها dance معليش بتذكرنا فيها بشكل سهل 👍🏻
A. Overview of the dermatomes.
B. Key dermatomes to remember
نبدأ باختبار الـ Vibration sense ، الاداة المستخدمة هي الشوكة الرنانة بتردد ١٢٨HZ لا ينصح باستخدام تردد اعلى
افهم المريض قبل ابدأ الاختبار اني بشوف مدى قابليته على الاحساس بالـ vibration ، ونبدأه بشكل distaly بعدين نقارن بين الجهتين يمين ويسار بالنقاط او العلامات العظمية مثل ماتوضح الصورة ، نلاحظ ما نبي المريض يقولي انه يحس بملامسة الشوكه الرنانه لا ابيه يحس بالاهتزاز ممكن اوقف واكمل ..
بالنسبة للـ joint postion sense
ممكن افهم المريض بدايةً بالحركه وعينه مفتوحه قبل لا ابدأ اختبره وقبل اغلاق عينيه ، مهم اني امسك الطرف مثل ما الصورة موضحه على جنب وبعد اغلاق العين اسأله هل هو فوق او تحت اقلل كل شوي المدى لين نوصل للـ errors نبدأ طبعا distal joint
اذا كان
proprioception is abnormal distally
ممكن انا نرجع نشوف الـ
proximal joints
لين يتحقق عندنا الـ
joint postion sense
In the arm: distal proximal interphalangeal joint, middle proximal interphalangeal joint, metacarpal phalangeal joint, wrist, elbow, shoulders
In the leg: distal interphalangeal joint, metacarpal phalangeal joint, ankle, knee and hip.
سبق وتكلمنا عن
Romberg’s test
وهو اختبار
للـ
joint sense postion
youtu.be
طيب بالنسبة للـ pinprick او الوخز
والـ Light touch و Temperature sensation و Sensory inattention و
الـ 2 point ابيكم تقرون الصور هذه صفحات بسيطة جدا وملخصه ٤ صفحات بالترتيب 👍🏻
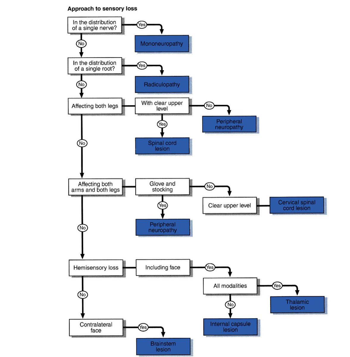
بعد الفحص وكل شي ، الـ sensorydeficts ممكن نقسمها الى ٨ اقسام بالنسبة للجهاز العصبي المخطط هذا جميل جداً لأخذ صورة تشخيصية واضحة اتبع الاسهم ... فقط
spinal cord lesion - sensory loss
بالنسبة للـ
brainstem
loss of pain and temperature on the face and on the opposite side of the body. Common cause: lateral medullary syndrome
الـ
thalamic
ختاماً شرح لكل فقدان حسّي وسببه والمشكله المتعلقة فيه بالصورة هذه
الموضوع كبير جداً ، اخذناه بشكل مختصر للمزيد من المراجع الي تكلمت عن
الـ sensory اتمنى زيارة قناة التيلجرام الرابط في البايو .
المراجع
Neurological Examination
SIXTH EDITION
GERAINT FULLER MD FRCP
Consultant Neurologist, Gloucester Royal Hospital, Gloucester, United Kingdom

Loading suggestions...