د.عدوان العوني
د.عدوان العوني

@Abufahad089

13 Tweets 13 reads Apr 04, 2022
#إنترنت_الاشياء_بالعربي
يعتبر برتوكول (Thread) من أحد أحدث برتوكولات إنترنت الاشياء التي ظهرت مؤخرا.
في هذه السلسلة من التغريدات نتعرف أكثر عليه من خلال الجوانب التالية:
ماهو Thread؟
متى ظهر ومن هي الشركات الداعمة له؟
معماريته؟
أهم المميزات؟
عبارة عن برتوكول شبكة لاسلكي مخصص لبيئة إنترنت الاشياء لربط الاجهزة ذات الطاقة المنخفضة كالاجهزة في المنازل الذكية.وهو برتوكول يعتمد على النسخة السادسة من نظام العناوين(IPv6 based wireless protocol ) مما يمنحها عديد من المزيا.
ذه البرتوكول بني حسب معيار (IEEE 802.15.4) و(6LoWPAN) وتستخدم نظام التشفير (AES) او (Advanced Encryption Standard) . ويعمل في شبكات الشبكية (Mesh Network) مع إمكانية دعم حوالي ٢٥٠ جهاز.
ظهرعام ٢٠١٥ م بدعم من(Thread Group Alliance) وهذا التحالف عبارة عن مجموعة من الشركات العالمية. منها (قوقل، كوالكم،سامسونق..الخ) وكان الهدف من تشكيل هذا التحالف من أجل تسويق ونشر وتعليم اسخدامات والياته. يحظى بدعم من قطاع واسع من الشركات العالمية مثل ابل وموالكم وقوقل وارم وغيرها.
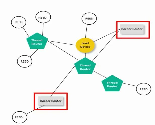
معمارية برتوكول (Thread):
يتعمد المعمارية هنا على معيار IEEE 802.15.4) ويتم انشاء اتصال مع الاجهزة من خلال (border router ) وكل راوتر يتصل بعدد من الاجهزة في شبكته. وبشكل عام هناك ٤ مكونات رئيسية هنا:
(يتبع)
١- راوتر (Border router): وهو بمثابة بوابة في الشبكة المنزلية وتعمل هنا شبكة الواي فاي بمثابة رتوتر حدودي (Border router) وفي كل شبكة قد يكون هناك راوتر واحد او اكثر مما يساهم في التاكد من ارسال الرسالة من خلال تكرارها وتقليل نفس حدوث الفشل في الارسال.
٢- الجهاز الرئيسي (Lead Device): يقوم بادارة عناوين الراتوتر المسجلة ويتحكم كذلك بالطلبات من أجهزة (REEDs) في حال وجود طلب للتواصل مع الرواترات.ويتسخدم برتوكل (CoAP) ويقوم بحفظ معلوماته في الراوترات.مما يساهم في المعالجة الذاتية للخطا في الشبكة.
٣- راوترات الثريد (Thread Router) :تقوم بادراة خدمات التوجية في الشبكة وتتصف بكونها دائما في حالة اتصال ولا تتحول إلى حالة (Sleep Sate) الا في حال تم تصنيفهم على انهم اجهزة (REEDs)
٤- أجهزة (REEDs) : أجهزة طرفية في الشبكة ولا تقوم باي ادارة أو توجيه لاتصال الاجهزة في الشبكة الا في حالة تعيينهم كراوترات. مع ملاحظة أنهم يوجد بعض الاجهزة لا يمكنها أن تتحول إلى راوترات وبمكن التواصل معها فقط بواسطة (Thread Router) المتصلة به..
يتكون stack هنا من عدة طبقات ويعمل على تردد (2.4 GHz) كما في الصورة.
مميزات Thread :
١- البساطة و سهولة الاستخدام
٢- توفيرالطاقة
٣- الموثوقية في ارسال الرسائل بين الاجهزة (No single point of failure)
٤- الامان (مصادقة دخول الاجهزة-تشفير المراسلات والتواصل)
٥- تم تبنيه من عدد كبير من الشركات العملاقة في هذا المجال.
٦-
وغيرها
هناك العديد من الاجهزة التي تستخدم هذه التقنية من شركات رائدة في مجال المنازل والاجهزة الذكية.
كيف يمكن لجهاز ما الحصول على شهادة توافقية لاستخدام Thread؟
يمر هذا الامر بعدة مراحل يجب على كل منتج تجاوزها. كما في الصورة.

Loading suggestions...