Dr Prashant Mishra
Dr Prashant Mishra

@drprashantmish6

3 Tweets 107 reads Nov 05, 2021
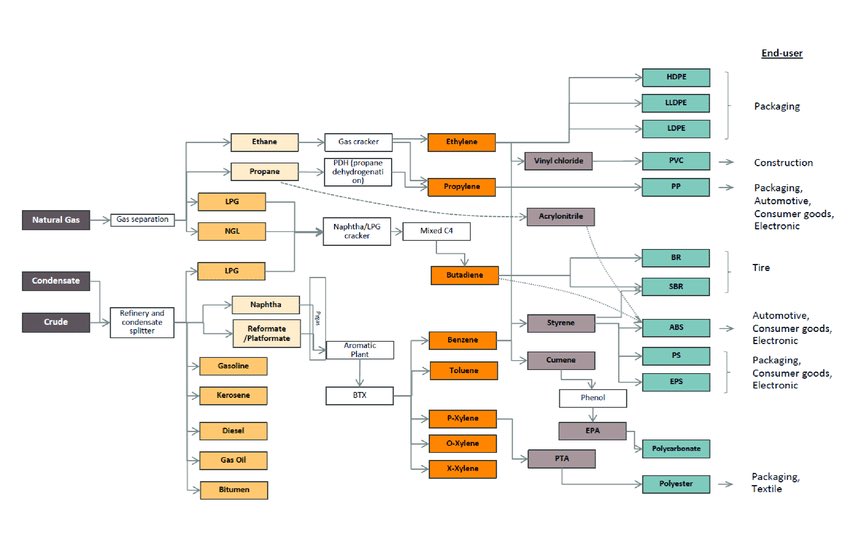
Petrochemicals value chain
Petrochem value chain with uses

Loading suggestions...