yajnadevam
yajnadevam

@yajnadevam

9 Tweets 18 reads Jan 07, 2022
Obsolete and inaccurate:
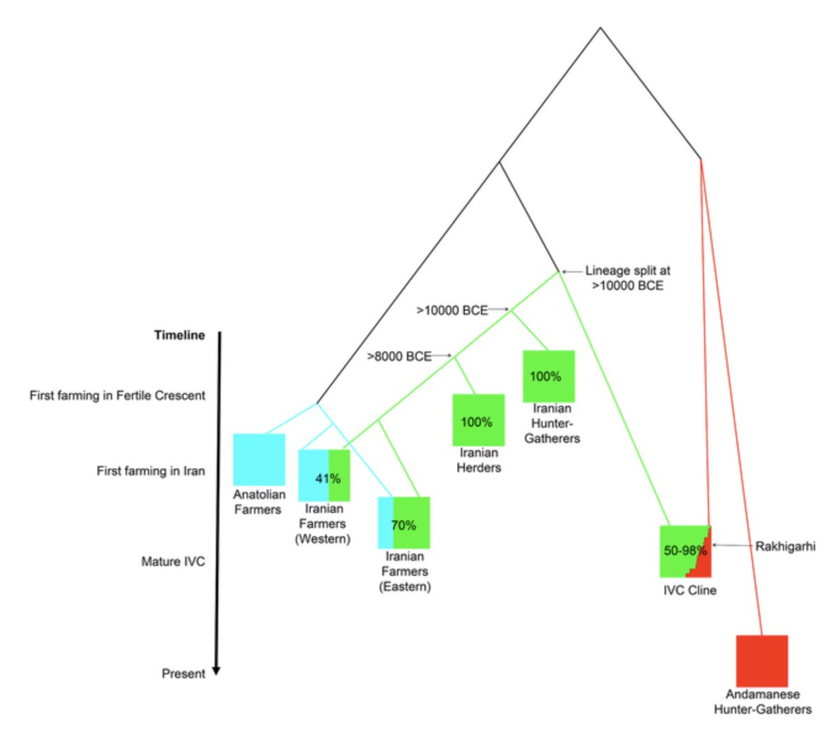
1. No Iranian DNA post 10000 BCE, not source of agriculture
2. No Steppe ancestry until 600 BCE
3. Impossible migration lines: Altai settlements earlier than Yamnaya
4. No archaeological evidence for any lines on map.
Even old research shows Indus valley agriculture is autochthonous. Every stage of development seen since 9500 yrs BP. Recent excavations in Rakhigarhi show how Indus learnt from their mistakes and corrected agricultural practices.
Most Yamnaya sites are at most from 2900 BCE! The older dates were based on pottery and wood (which may use older materials) but bone testing gives more recent dates: Kuznetsov and Mochalov 2017
Afayensevo is 3700 BCE! How did Yamnaya get there hundreds of years earlier! Look at the discrepancy between "traditional" (ie Steppe narrative date) and C14 dates
--Svetlana V Svyatko et al 2009
"Inner Asian Mountain Corridor" is not corridor between mountains but a mountain chain! Im not sure what the claim is here... that Steppe folks who are used to flat terrain suddenly ignored flat lowlands & rode their alleged chariots over high mountains and inhospitable terrain?
Do you guys see how nonsensical this Steppe narrative seems just by basic verification?
"Yamnaya move from fertile, moderate Ukraine to inhospitable Altai skipping 3000km to create a settlement 500 yrs into past" is absurd.
Occam's razor suggests Afanasievo moved from cold & barren Altai to fertile Ukraine 500-1000 yrs later.
Amazing! The steppe flatlanders chose the most trecherous peaks of Himalayas to cross into India with their chariots! Its impossible to go into these area even today without oxygen supply and advanced equipment.
I'm OK with any sensible narrative, but this is just fantasy.
As the Steppe moved south, their settlements went back in time!

Loading suggestions...