Jaime A. Gómez Rosero
Jaime A. Gómez Rosero

@JagomezR_MD

5 Tweets 708 reads Mar 07, 2022
Clasificación completa y actualizada de los antibióticos!! 👇 👇 👇
Dale RT si te gustó
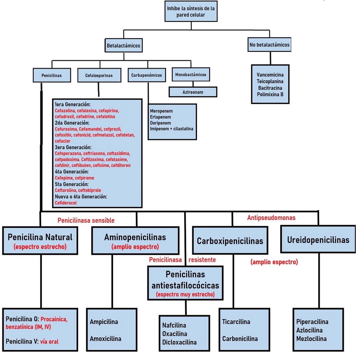
Inhibidores de la síntesis de la pared 👇 👇 👇 👇
Inhibidores de la síntesis de proteínas
👇 👇 👇 👇
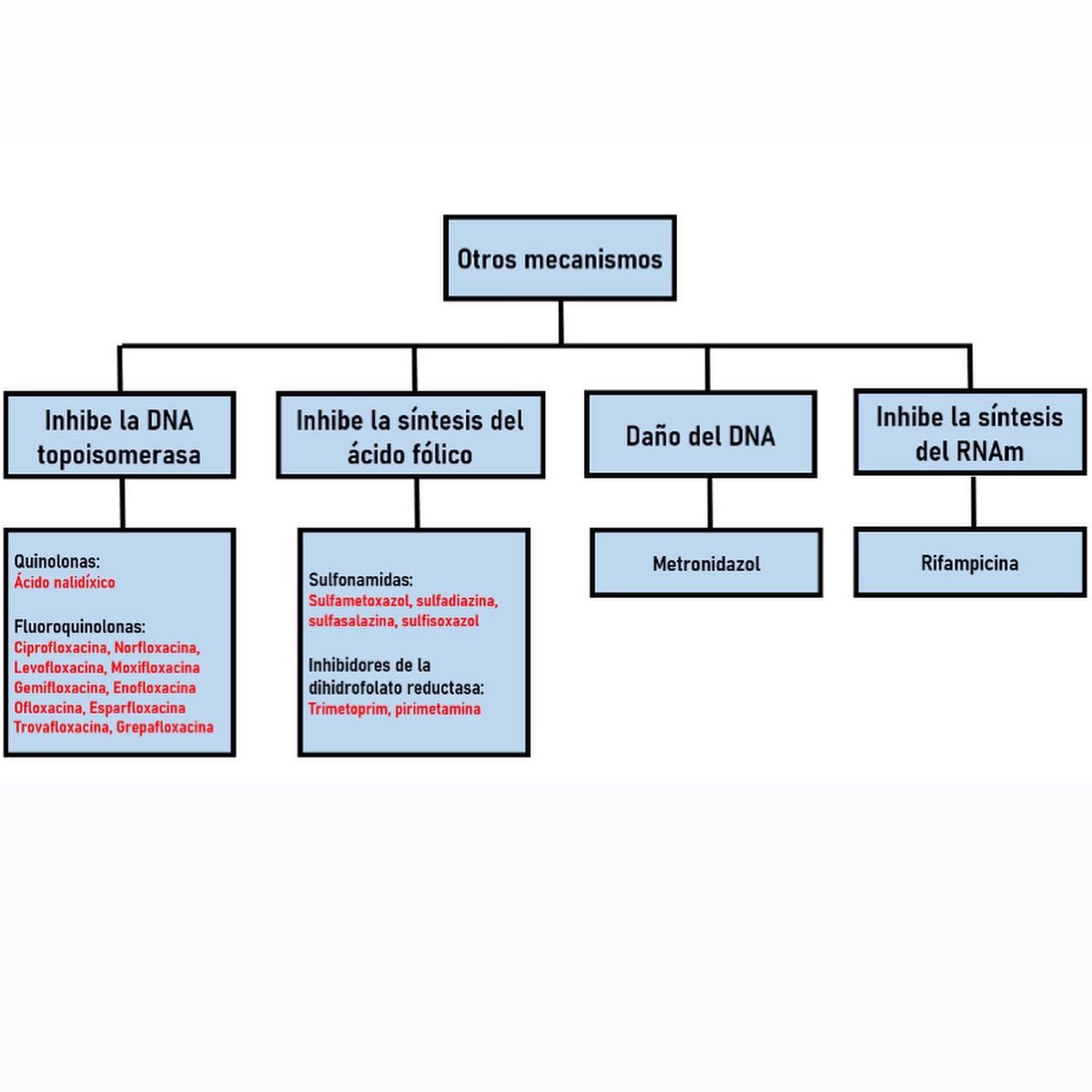
Otros mecanismos
👇 👇 👇 👇
Algoritmos de elaboración propia @medinternajg
Si te fueron útiles dale repost a este importante hilo 🧵 e invita a tus amigos médicos y estudiantes de medicina a que aprendan conmigo y me sigan en mis redes sociales:
👇

Loading suggestions...