Religion
Philosophy
Spirituality
Platonism
Trika Shaivism
Vaishnavism
Panentheism
Qualified Nondualism
Vishishtadvaita Vedanta
Shri Vaishnavism
@demosphachtes I'm familiar w Platonism. I've discussed b4 how the closest Indian system to it is Trika Shaivism of Kashmir (Pratyabhijna) which believes in an emanationism of the one w a graded ontology; telos of the soul being discursive self-recognition of non-duality & ascent back to Shiva.
@demosphachtes When it comes to Vaishnavaism, there are many denominations of it. Most of Vaishnavaism holds to panentheism or qualified non-dualism. Vishnu or Krishna are seen as Brahman, and are immanent as well as transcendent.
@demosphachtes To take the ex of Vishishtadvaita Vedanta, the philosophy of Shri Vaishnavaism. They believe that Brahman is eternally qualified by infinitely auspicious attributes, and while he is unknowable in his transcendental and ineffable essence, the whole universe is one of his modes.
@demosphachtes To use a popular analogy, the relationship of our body to our soul is the relationship of the one to existence in itself. This is called the sharira-shariri bhava. Everything is dependent on the one for existence, but the one is not dependent on anything.
@demosphachtes Think of it like a child in the mother's womb, the child is dependent on the mother to live, it's a part of the mother, yet it isn't the same as the mother. The mother contains the child within herself as a distinct person, the child is born of her, yet she transcends the child.
@demosphachtes The universe(s) along with all the souls are eternal and are only periodically manifested after each yuga of creation & destruction. This is called satkaryavada & is a bit similar to the potency-actuality distinction of Aristotle. The potency of all existence lies within the one.
@demosphachtes Essentially, entire existence is the body of Vishnu, and Vishnu's ineffable essence is like the essence of existence itself. However, Vishnu descends into material creation through a variety of avatars/incarnations (these take the form of the Gods, or even of statues)
@demosphachtes If Vishnu was wholly inaccessible to individual souls, or if the Gods were inaccessible to them for worship,
then how would they transcend their eternal avidya (nescience, that obscures the non-duality of existence) ?
then how would they transcend their eternal avidya (nescience, that obscures the non-duality of existence) ?
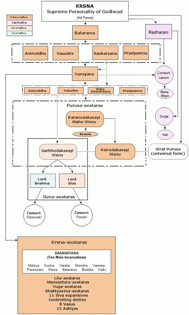
@demosphachtes So, there is a very complex hierarchy of the descent of Parabrahman, which act as the mediators b/w the individual souls, their intellect, and the ineffable essence of Brahman. I'm posting a pic of the celestial hierarchy from a related sect of Vaishnavaism.
Loading suggestions...