د.عدوان العوني
د.عدوان العوني

@Abufahad089

10 Tweets 2 reads Jul 13, 2022
#إنترنت_الاشياء_بالعربي
هل تتصل بشبكات WiFi العامة في المطاعم والمقاهي المطارات؟
.
في هذه التغريدات نتحدث عن موضع (هام لكل مستخدم للانترنت):
مالمقصود ب WiFi العامة؟
هل من الخطر الاتصال WiFi عامة؟
المخاطر المحتملة مع الاتصال بها؟
بعض النصائح في حال اتصلت بشبكة WiFi عامة؟
مالمقصود ب WiFi العامة؟
شبكات اتصال تتوفر في الاماكن العامة مثل المطاعم ،الاسواق،المطارات تسمح لك بالاتصال بالانترنت.شائعة الانتشار وتتسابق كثير من المحلات لتوفيرها ويتسابق الناس للاتصال بها دون الادارك لمخاطرها حيث يتصفحون معلومات خاصة وحساسة في حسباتهم في وسائل التواصل والبنوك.
مالذي يجعل WiFi العامة هدفا للمخترقين؟
الانتشار الكبير لها وتوفرها بشكل مجاني والتسابق من قبل الافراد وغالبيتهم غير مدركين للمخاطر فيها او غير مبالين بها.حيث لايتطلب اي توثيق لهوية المستخدم او بكلمة مرور متاحة لمن يطلبها،مما يجعلها مناسبة للمخترقين للوصول لاجهزة ومعلومات متعددة
هل من الخطر الاتصال بها؟
نعم و لا.
ففي حال لم تتخذ الاحتياطات لرفع مستوى الامان كذلك تستخدم الشبكة للوصول لمعلومات حساسة جدا،فالامر نعم خطير.
لكن هناك عدد من الاحتياطات الي تقوم بها لرفع مستوى الامان خلال اتصالك بهذا النوع من الشبكات في حال اردت استخدامها.
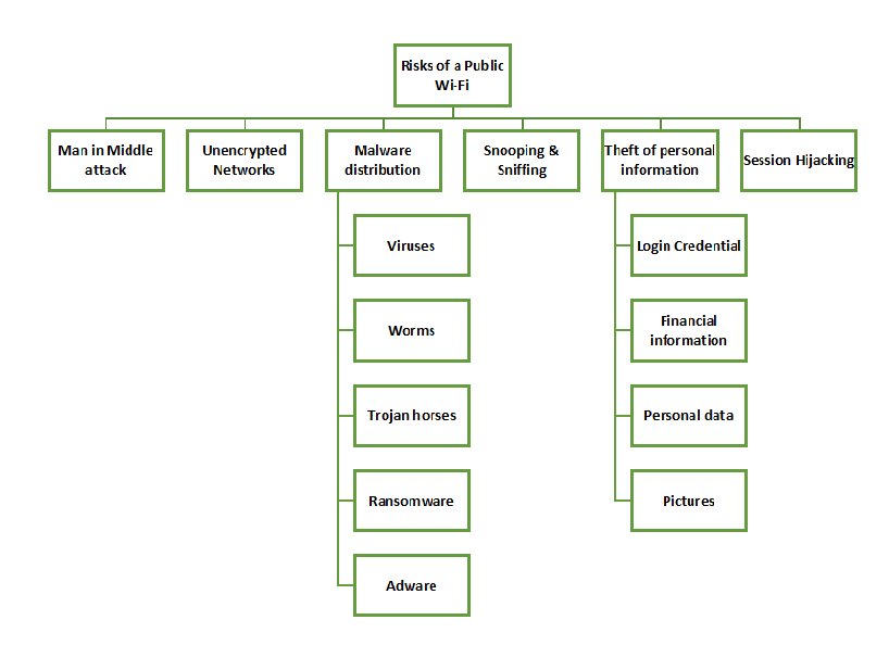
المخاطر المحتملة عند استخدام WiFi العامة؟
١- هجوم الرجل في الوسط(Man-in-the-Middle Attacks) فيمكن الهاكر بينك وبين سيرفز الموقع الذي تريد تصفحه ،عند تصفحك لحسابك البنك فقد يكون قادر ع اعتراض كل الاتصال بينك وبين الموقع فمثلا يمكنه الاطلاع ع اسم المستخدم وكلمة المرور وغير ذلك..
٢-زرع برمجيات خبيثة في جهازك اثناء تصفح الانترنت
٣-انتحال شخصيتك والدخول في مواقع اخرى باستخدام بيانات الدخول الخاصة بك.
٤-هجمات Packet Sniffers وهي مشابه للاولى لكن يتم استخدام برميجات خاصة لمراقبة كل مايمر في الشبكة.
٥-إنتحال اسماء شبكات عامة :وعبارة عن استخدام اسم مشابه لشبكة عامة.مثلا لدينا شبكة Airport،ومن اجل خداع المستخدمين يقوم الهكر بانشاء شبكة مشابه لها مثلAirport1 لإيهام المستخدمين وجعلها يستخدمونها مما يمكنهم من سرقة معلومات المستخدمين التي يستخدمونها للاتصال بهذه الشبكات.
كيف ارفع من مستوى الامان اثناء استخدام شبكات عامة؟
١-شخصيا لا افضل استخدامها الا في حال اضطررت لذلك
٢-استخدام VPN (اختره بعناية) لتشفير بياناتك اثناء الاتصال
٣-لاتفعل خاصية الانضمام التلقائي للشبكات العامة(عطل هذه الخاصية)
(يتبع)
٤-تأكد تحديث نظام التشغيل وكذلك استخدام برنامج مكافح فيروسات وحدثه باستمرار
٥-عطل خاصية مشاركة الملفات
٦-تأكد ان الشبكة غير وهيمة ولا يخدعك مجرد الاسم
٧-اوقف الواي فاي بمجرد انتهاءك من التصفح
٨-تجنب الوصول لبيانات حساسة بواسطة هذه الشبكات
ختاما اعتذر عن الاطالة وتذكر أن هذه بعض الاخطار والتوجيهات وليس كلها،هناك تفاصيل كثيرة لم نتطرق لهل بسبب محدودة المساحة وعدم الرغبة في التفصيل اكثر.
ويجب على كل مستخدم للانترنت الاطلاع وثقيف نفسه وليس الامر محصورا فقط على التقنيين.

Loading suggestions...