Jesse Eerhart
Jesse Eerhart

@NekorMauri

41 Tweets 416 reads Oct 02, 2022
Northwest African Genetics: origins, skin color, ancient DNAπŸ‡²πŸ‡¦πŸ‡©πŸ‡ΏπŸ‡ΉπŸ‡³πŸ‡±πŸ‡ΎπŸ§΅
This thread will be divided in the following way:
1️⃣ Autosomal DNA
2️⃣ Ancient DNA
3️⃣ Haplogroups
4️⃣ Skin color
1️⃣ Autosomal DNA
Lets look at the genetic composition of a group that has Northwest African origins (Amazigh) and was most surely uneffected by any migration since their isolation: The Guanches from the Canary Islands.
In this G25 Vahaduo admixture analysis we can see that Guanches consist mainly of the following ancient ancestries: Iberomaurusian (MAR_Taforalt), Anatolian farmer and a little bit of Yamnaya and Natufian.
We see this genetic composition in Northwest Africa in the overwhelming majority still today.
And this continuous genetic structure translates to how genetically distant Northwest Africans are from other populations as we can see in this PCA here.
And eventhough they share a continent where for some reason some people assume that it has been black in the North until recent times we see a difference in genetic distance.
They cluster close to other West Eurasian groups (caucasians).
2️⃣ Ancient DNA
Lets focus on the two large components of Amazigh (Nortwest African) ancestry: Iberomaurusians (left pic) and Anatolians Farmers (right pic).
Iberomaurusians has been misunderstood for some time even in papers where the claim is made that they possess a subsaharan like ancestry. This is not true as I will showcase here. Loosdrecht for example claimed that in her paper.
She ignores that was not Yoruba (Nigeria) like ancestry Iberomaurusian is derived from but the inverse where Yoruba possesses some small amounts Iberomaurusian ancestry.
She also claims that the other component Iberomaurusian consists of is Natufian (Levant). However this again shows to be wrong.
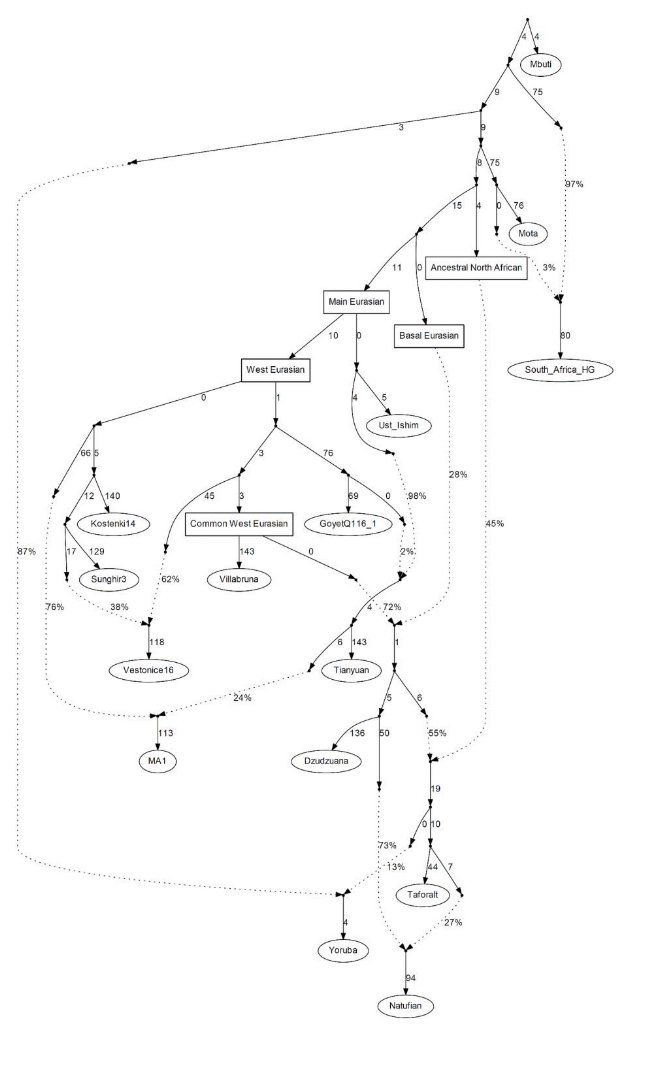
So where does Iberomaurusian (Taforalt) come from? Iberimaurusians consists of two groups. Dzudzuana from the Caucasus and a local native component Ancestral North African.
This is where Dzudzuana came from
Some sophists will ignore the arguments that can even be verified in G25 Vahaduo and can even be redone with a qpAdm themselves with proxy samples and argue that this merely comes from a preprint.
First they ignore that researchers such a Fregel have shown agreement.
Besides that Lazaridis literally emphasized the argument again in his new paper. The African component being ANA.
We can even make our own PCA where we plot Iberomaurusian with other ancient groups, subsaharan groups, and simulated coordinates of dzudzuana and ANA. As we can see ANA and Iberomaurusian don't even come close to subsaharan groups.
We can even examine it in a 3D PCA (same color coding as above)
Even a neighbor joining tree highlights the distance.
Now lets look at Anatolian Farmers.
The input where this largely comes from is Iberian Bell beakers. This explains the other inputs in lower quantity like Yamnaya and WHG that can be found.
As highlighted by Fregel
And it makes sense when we look at home the Bell Beaker phenomenon existed in the regions too.
Which was one of the origins of the phenomenon.
3️⃣ Haplogroups
Northwest Africans can be found on the E-m35 clades and mainly e-m81.
Lets look at its origins. First lets look where the E haplogroup comes from.
It comes from outside of Africa.
Which is supported here again too.
How about the origins of E-m35? It is often argued that it is east or northeast African in origin. This is based on the bad argument of the high diversity of subclades occurring there.
The likelihood of the origin is on the southern edge of the saharan
Taforalt was found on e-m78. Or more precisely it had only 70-75% of the snps of e-m78 meaning it was mutating towards it. This means it is the ancestor of all e-m78
genetiker.wordpress.com
Above you can check the snps yourself.
So where does e-m81 come into play? The early neolithic northwest africans or known in the literature as IAM. They are genetically the same as Iberomaurusians. And we can see their input in Guanches.
They possessed a haplo as an ancestor to e-m81 or even e-m81 itself
As confirmed here again
When it comes to maternal haplogroups we can see that there is a difference between northwest african and northeast africa
These maternal haplos are eurasian in nature.
4️⃣ skin color
SLC24a5 and SLC45a2 are the genes that are commonly associated with light skin pigmentation in West Eurasians these genes already had a presence in Anatolian farmers that Northwest Africans derive part of their ancestry from.
How about Iberomaurusians? Eventhough they were found not to really possess SLC24A5 they did possess SLC45A2
SLC45A2 is very much associated with west Eurasians and has an effect on light skin pigmentation.
Besides that the gene for straight hair common in Europeans was found
We even have depictions from antiquity (in order:πŸ‡²πŸ‡¦πŸ‡©πŸ‡ΏπŸ‡ΉπŸ‡³πŸ‡±πŸ‡Ύ)
I don't even need to explain this
[END]
@rattibha unroll

Loading suggestions...