11 Tweets 10 reads Nov 25, 2022
Imagine a lending market that generates 10-20x the revenue of competitors.
Here's everything you need to know @GranaryFinance V2 in just 10 tweets.
A 🧵
2/ Decentralised lending and borrowing protocols pioneered the creation of DeFi.
But all things must evolve. So, what comes next?
An integral part of the @ByteMasons ecosystem, @GranaryFinance is a lending protocol that aims to disrupt the DeFi giants.
3/ Sustainability is key.
Token incentives in DeFi are inherently unsustainable, and lending markets are no exception.
Check out the mindblowing comparison between DeFi and TradFi!
4/ So, how can we evolve, and how can protocols pioneer the next sustainable iteration of DeFi?
Imagine a token incentive program funded entirely from the protocol's revenue.
Lucrative, efficient and ridiculously sustainable.
5/ How?
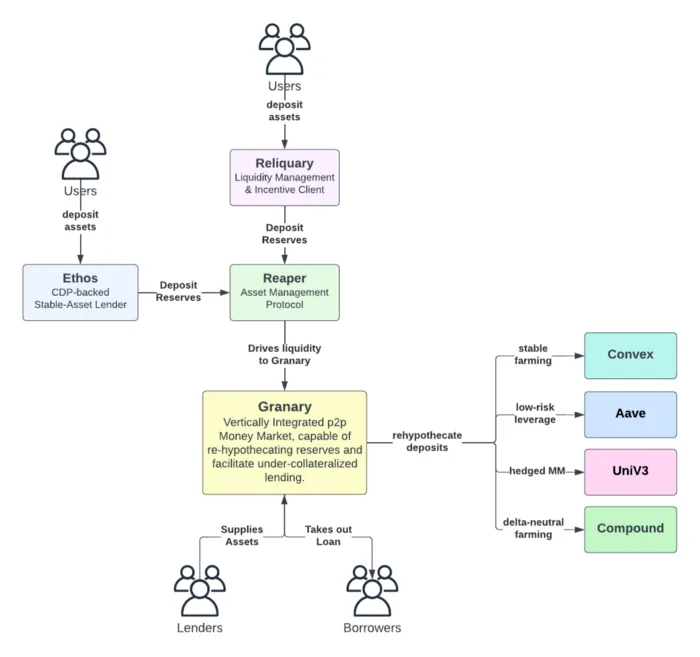
Granary V2 will leverage the power of rehypothecation.
Rehypothecation involves depositing the funds/collateral that users have already deposited in the protocol into another yield-generating protocol.
Sustainably increasing both revenue and yield.
6/ The rehypothecation of funds will utilise principle-protected, delta-neutral multi-strategies to ensure users are protected.
These funds will flow between the entourage of applications that the Byte Masons currently operate.
7/ Fluently interconnected.
By operating all underlying primitives, the Byte Mason ecosystem unlocks a means to charge far fewer fees and offer far more exciting opportunities to users.
8/In this Granary article, @0xBebis_ compares the revenue of Aave compared to the potential revenue of Granary utilising this strategy.
The figures are calculated using Yearn’s average interest rate, multiplied by the unborrowed assets sitting in Aave.
0xbebis.medium.com
9/ Effectively, Granary could generate around 10-20x the revenue of similar lending markets.
This revenue would then buy back the native token $GRAIN and distribute it to users.
From a capital efficiency standpoint, Granary looks set to take the lending market by storm.
10/
✅ Cheapest Fees
✅ Highly Lucrative yields
✅ Sustainable token incentive model
✅ Highly competitive and interwoven revenue model
Keep your eyes on Granary Finance.
I recently covered Granary Finance in the DeFiVerse Newsletter.
Subscribers receive 3 alpha-packed, DeFi and Macro resources explained super simply every week!
Don't miss out!
defiverse.substack.com

Loading suggestions...