12 Tweets 99 reads Jan 22, 2023
In 2014, a naturalist and two historians posited a theory about a major zoological motif of the Indian subcontinent.
....that the Lion was a exotic alien brought to India around the time of Alexander's invasion over the Iranian Plateau.
They published a book about it.
The major historian among the trio was Romila Thapar, well known for her reductionist approach towards ancient Indian history.
In interviews, she stated the modalities of her working approach towards the subject at hand.
The logical experience for this approach might be familiar to students of the Indian Bronze Age. In the case of another famous taxa.
Here Romila Thapar lays down her position in black and white - the argument is clearly self-justifying by non-deductive standards.
The book was published, a new footnote to Indian history was added and an additional cultural debt was taken from the West.
The matter would have rested there but for a Spanish evolutionary biologist......
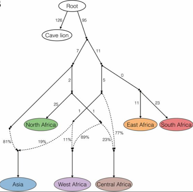
They generated genomic datasets from ancient and modern lions.
Two cave specimens from Siberia & Yukon (30k years old) were part of the dataset. Another 12 lions were sampled from their extant remains (1500 to 1959). Six living modern lions were sampled (incl. 2 from India)
They were broadly able to draw the evolutionary tree for modern lions. An ancient split (500 kya) was the root.
Then two major lineages - the Northern and the Southern - formed about 70k years ago for modern lions.
The Indian lion (Asiatic) is part of the Northern branch.
The Asiatic lions shared some of their ancestry (18.5%) with the Southern lineage, especially from West African and Central African lions.
But not from North African lions, which was the primary source of captive lions to the Roman empire and Mediterranean kingdoms.
Manuel et al specifically hypothesize that the inbreeeding in Northern lineages is the result of anthropogenic pressures - specifically the Indus Valley civilization, among others.
In a more explicit conclusion, Manuel et al dismissed the claim that Indian lions were aliens or were very recently introduced to India.
The Indian lion population is genetically very distinct and diverged from other branches about 30000 years ago.
The book "Exotic Aliens" is still on sale. While it may appeal to a small set of discerning readers, the amateurish attempt to revise a major cultural and archaeological marker stands out.
The subjective principle of "non-representation in IVC" was shot down in a clear manner.
We will hopefully see the unravelling of the "North Indian reductionist" school that seeks to posit external debts for every aspect of Indian history.

Loading suggestions...