Jordan Holloway, MD (she/her)
Jordan Holloway, MD (she/her)

@jholloway_MD

4 Tweets 9 reads Mar 20, 2023
More board stuff: Hemodynamic goals in hypertrophic cardiomyopathy 🧵
Why?
HCM is often ventriculoseptal➡️predisposes to LV outflow tract obstruction +/- SAM of mitral valve (due to Venturi effect/abnormal papillary seating).
#MedTwitter #MedEd #Anesthesia #FOAMEd #CardsAnes
- Augment preload: HCM patients have limited LVEDV & are predisposed to LVOT obstruction➡️volume opens ventricle to reduce LVOTO
- Augment afterload: Predisposed to subendocardial ischemia (⬆️ coronary perfusion) + ⬆️ afterload mitigates LVOTO (ie back pressure splints open)
- Sinus rhythm: arguably, HCM relies more than almost any other cardiac abnormality on atrial kick
- Slow-normal rate: Reduces 🫀 O2 consumption, improves diastolic filling (for afterload, think phenylephrine)
- Avoid ⬆️ contractility: will worsen LVOTO (*this differs from AS!)
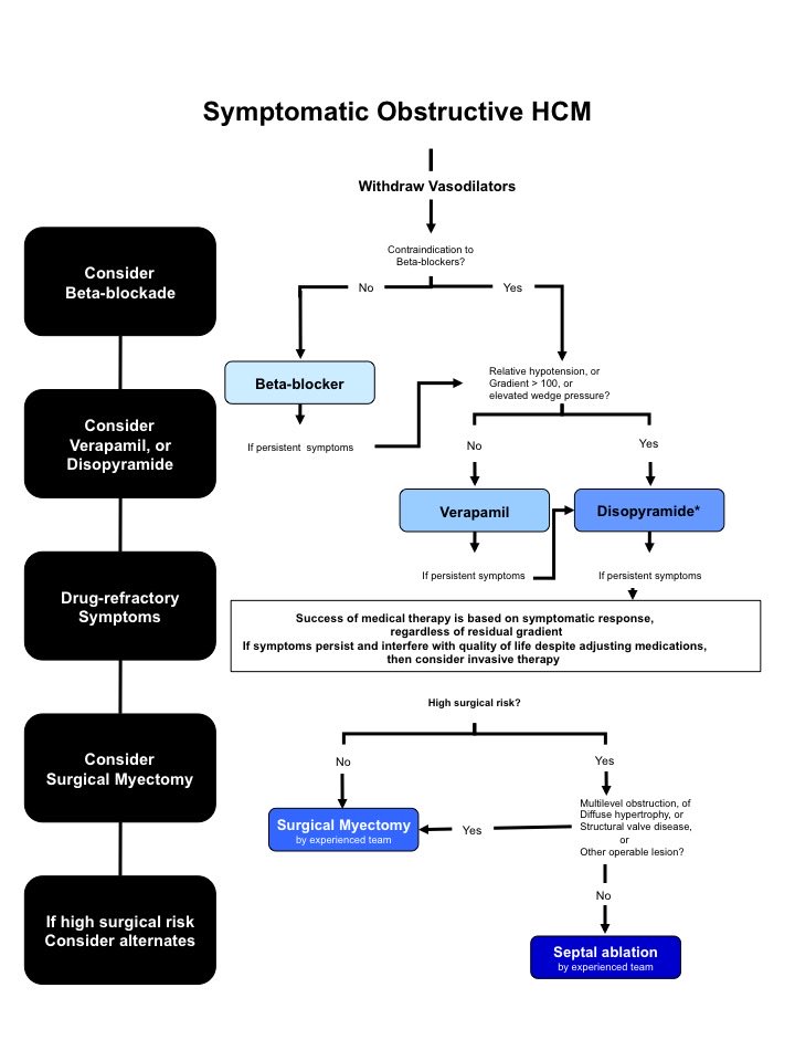
Treatment options:
- Medical: B-blockers, calcium channel blockers, disopyramide (continue these meds perioperatively!)
- Minimally invasive: Alcohol septal ablation
- Surgical: Septal myectomy

Loading suggestions...