Crypto Engineer 🚀
Crypto Engineer 🚀

@CryptosEngineer

18 Tweets 2 reads May 02, 2023
Learn crypto using mindmaps.
Discover curated list of my 15 most popular Mind Maps.
Mind Maps give you:
• Meta Skills⭐
• Timeless Knowledge⌛
• New Insights♟️
/1
How to Learn Crypto Tokenomics?
Guide from @thedefiedge
/2
How to be Prepared for The Next Bull Market?
7 lessons from @KoroushAK
/2
How to be Successful in Crypto?
18 lessons from the crypto veteran @Route2FI
/3
How to Retire in Crypto in 4 Steps?
Thread created by @hoemcrypto based on @phtevenstrong video.
/4
How to Get Real-Time Alpha in 10 Steps?
Guide on how to use @etherscan by @CroissantEth
/5
11 Harsh Truths, Not Only About Finance
A curated list of harsh life truths from @SahilBloom
/6
Decision-Making in Investment
How to make a better investment decision following the @KyleSamani approach
/7
17 Common Crypto Mistakes
Lessons from #DeFi master - @thedefiedge
/8
Scaling Blockchain
8 different ways of scaling blockchain from @pseudotheos
/9
Finding Alpha
9 methods from @CroissantEth to find alpha in crypto
/10
How to Invest in Early-Stage Crypto Projects?
10 tips from crypto veteran @caseykcaruso
/11
Being a Visionary
7 rules from the @TaschaLabs
/12
Low-Budget Crypto Investing
Guide on how to start your cryptocurrency journey with a low budget. Many strategies, mental models, and tips from @thedefiedge
/13
How to Take Profits?
Many people struggle with taking profit from their investments. They lack strategies and mental models.
@MiddleChildPabk has a method to address this.
/14
7 Succesful Criteria for L1 Platform
@TaschaLabs has a framework to analyze Smart Contract Platform from a different perspective.
/15
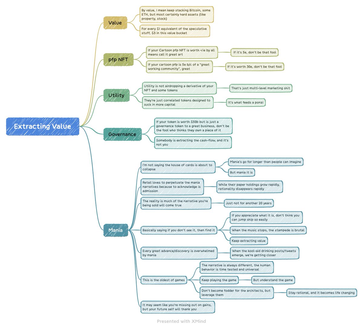
How to Extract Value from Crypto?
Most cryptocurrency investors focus on short-term gains and don't know how to play the long-term game.
@BobLoukas has a good overview of how to win this game in the next 20 years.
/16
If you enjoyed this post and want to learn more about cryptocurrencies:
✔️ Follow me @cryptosengineer
for more threads like this.
✔️ Consider dropping a ❤️ and 🔄 on the post below to spread it to the crypto community.
Thank you!
/17

Loading suggestions...