Are you a Director in a Company?
4 Basic things to check before signing ✍️any document 📄.
A Thread 🧵
#cstwitter
4 Basic things to check before signing ✍️any document 📄.
A Thread 🧵
#cstwitter
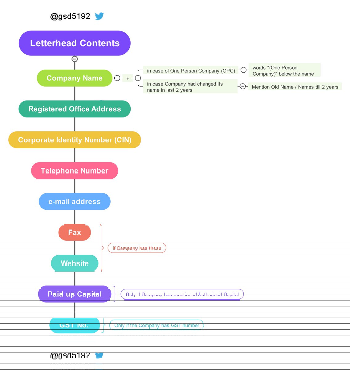
These are small but important things to look for.
ROCs (Registrar of Companies) have imposed penalties on many companies in the last 2 years for these issues.
(2/10)
ROCs (Registrar of Companies) have imposed penalties on many companies in the last 2 years for these issues.
(2/10)
2️⃣ Mention proper Designation:
🔹️Don't just mention "Director" in case you are MD, WTD, or CEO.
🔹️I've also seen founder Directors calling themselves as CEO, but their designation at MCA is only Director.
Last year, ROC levied a penalty of 50,000 for 1 such case.
(4/10)
🔹️Don't just mention "Director" in case you are MD, WTD, or CEO.
🔹️I've also seen founder Directors calling themselves as CEO, but their designation at MCA is only Director.
Last year, ROC levied a penalty of 50,000 for 1 such case.
(4/10)
3️⃣ Mention your DIN number:
Every Director has to mention his DIN (Director Identification Number) on all the documents / correspondences.
The average penalty imposed by ROCs for this is ₹ 50,000 on every Director and the Company.
(5/10)
Every Director has to mention his DIN (Director Identification Number) on all the documents / correspondences.
The average penalty imposed by ROCs for this is ₹ 50,000 on every Director and the Company.
(5/10)
4️⃣ If the document you are signing will be filed with ROC office -
Do mention your address below your signature.
Penalty that can be levied for not doing this is ₹ 10,000 on Company and each Director.
(6/10)
Do mention your address below your signature.
Penalty that can be levied for not doing this is ₹ 10,000 on Company and each Director.
(6/10)
Click on the link 🔗 below to copy Google form template.
bit.ly
Use this template for recording all the documents you sign for various companies.
PS: This is a template! & will create a copy in your account. Don't worry, your data is with you only.
(8/10)
bit.ly
Use this template for recording all the documents you sign for various companies.
PS: This is a template! & will create a copy in your account. Don't worry, your data is with you only.
(8/10)
Additional Precautions:
🔹️If you are being authorized in any document, it's suggested that any other director should sign it.
🔹️Do keep a copy of what you are signing.
🔹️Most Imp: In case of any confusion, do consult your CS.
(9/10)
🔹️If you are being authorized in any document, it's suggested that any other director should sign it.
🔹️Do keep a copy of what you are signing.
🔹️Most Imp: In case of any confusion, do consult your CS.
(9/10)
And that's a wrap!
Share this so that it reaches to all the people who may need it.
RT the first tweet of this thread.
For more such threads and tools, follow me at @gsd5192
End of 🧵
(10/10)
Share this so that it reaches to all the people who may need it.
RT the first tweet of this thread.
For more such threads and tools, follow me at @gsd5192
End of 🧵
(10/10)
Loading suggestions...