🚗CAR-T cells in rheumatic diseases🚗
#Chimeric antigen receptor T cells or better known as CAR-T cells target a specific antigen by combining the antigen recognition capacity of B cells 💪 with effector functions of cytotoxic T cells 💪
#MedEd #MedTwitter #MedX
(1/7)
#Chimeric antigen receptor T cells or better known as CAR-T cells target a specific antigen by combining the antigen recognition capacity of B cells 💪 with effector functions of cytotoxic T cells 💪
#MedEd #MedTwitter #MedX
(1/7)
#Rheumatology has borrowed many drugs & therapeutic strategies from cancer therapeutics.
CAR-T is no exception!
🎯Currently, CAR-T cells targeting CD19 on B cells are being explored for the management of refractory rheumatic diseases
(2/7)
CAR-T is no exception!
🎯Currently, CAR-T cells targeting CD19 on B cells are being explored for the management of refractory rheumatic diseases
(2/7)
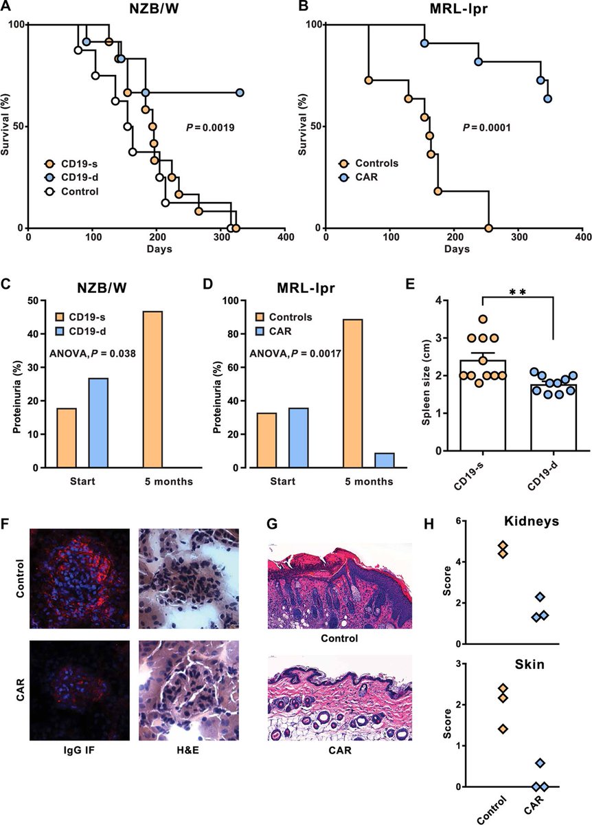
The first study was discussed in our JC by our then HOD @DrRNMisra2
🐀🐁NZB/W F1 & MRL-lpr mice were treated with anti- CD19 CAR T at 7 & 2 mo respectively
It resulted in
⏫⏫ Survival
⏬ Proteinuria
⏬ Spleen size
⏬ Skin & kidney HPE scores
ncbi.nlm.nih.gov
(3/7)
🐀🐁NZB/W F1 & MRL-lpr mice were treated with anti- CD19 CAR T at 7 & 2 mo respectively
It resulted in
⏫⏫ Survival
⏬ Proteinuria
⏬ Spleen size
⏬ Skin & kidney HPE scores
ncbi.nlm.nih.gov
(3/7)
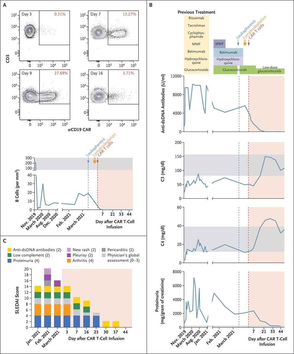
Then came a case report in 2021 from Germany in which autologous anti- CD19 CAR T cells were used in a refractory case of #lupus.
However, the follow up was short with doubts about remission induction as a result of lymphodepletion vs CAR-T cells
(4/7)
However, the follow up was short with doubts about remission induction as a result of lymphodepletion vs CAR-T cells
(4/7)
This was followed by the 1st case series of 5 patients with multi-organ refractory lupus
🎯 CD19
⚔️ Lymphodepletion: fludarabine + CYC
🕒 Drug free emission for 5-17 months
☹️ Side effects: mild CRS, no ICANS, no infections
nature.com
(5/7)
🎯 CD19
⚔️ Lymphodepletion: fludarabine + CYC
🕒 Drug free emission for 5-17 months
☹️ Side effects: mild CRS, no ICANS, no infections
nature.com
(5/7)
This year we have two case reports on CAR-T in refractory #myositis (anti-synthetase syndrome)
🎯 CD19
⚔️ Lymphodepletion: fludarabine + CYC
🕒 Drug free remission for 6 months
☹️ Side effects: mild CRS, hypogammaglobulinemia
Second one,
pubmed.ncbi.nlm.nih.gov
(6/7)
🎯 CD19
⚔️ Lymphodepletion: fludarabine + CYC
🕒 Drug free remission for 6 months
☹️ Side effects: mild CRS, hypogammaglobulinemia
Second one,
pubmed.ncbi.nlm.nih.gov
(6/7)
Some other autoimmune diseases in which it's being explored !
nature.com
We still have more questions than answers!
❔Long term efficacy
❔Need for lymphodepletion
❔Side effects- short term & long term
#MedTwitter #MedX #RheumTwitter
(7/7)
nature.com
We still have more questions than answers!
❔Long term efficacy
❔Need for lymphodepletion
❔Side effects- short term & long term
#MedTwitter #MedX #RheumTwitter
(7/7)
Loading suggestions...