🧪 Administración de Albúmina en Medicina Interna 🧪
👇🏼🧵🧶 (HILO) 🧶🧵👇🏼
•🧫 La albúmina es la proteína más abundante en circulación, representando el 50–60% de todas las proteínas plasmáticas en personas saludables.
•🔄 Está compuesta por 585 aminoácidos, organizados en tres dominios (I, II y III), cada uno con dos subdominios.
🏭 Producción y Catabolismo:
•📈 El hígado produce entre 9-12 gs de albúmina diariamente, con solo 20–30% de los hepatocitos involucrados, permitiendo una capacidad de aumento de 3-4 veces si es necesario.
•🔄 Su catabolismo ocurre en endotelios vasculares, músculo, piel y riñón, equilibrando la síntesis hepática. Su vida media circulatoria es de 16–18 horas, con una vida media total de 14–20 días.
💧 Función Oncótica:
•⚖️ La albúmina aporta alrededor del 75% de la presión oncótica sanguínea, crucial para la distribución de fluidos entre compartimentos corporales.
🛡️ Roles Diversos:
•🎒 Transporta bilirrubina no conjugada, ácidos grasos, colesterol, ácidos biliares, tiroxina y fármacos.
•🛡️ Funciona como el antioxidante circulante más abundante.
•🔬 Modula la inflamación y la respuesta inmune, además de jugar un papel en la hemostasia y regulación del pH.
👇🏼🧵🧶 (HILO) 🧶🧵👇🏼
•🧫 La albúmina es la proteína más abundante en circulación, representando el 50–60% de todas las proteínas plasmáticas en personas saludables.
•🔄 Está compuesta por 585 aminoácidos, organizados en tres dominios (I, II y III), cada uno con dos subdominios.
🏭 Producción y Catabolismo:
•📈 El hígado produce entre 9-12 gs de albúmina diariamente, con solo 20–30% de los hepatocitos involucrados, permitiendo una capacidad de aumento de 3-4 veces si es necesario.
•🔄 Su catabolismo ocurre en endotelios vasculares, músculo, piel y riñón, equilibrando la síntesis hepática. Su vida media circulatoria es de 16–18 horas, con una vida media total de 14–20 días.
💧 Función Oncótica:
•⚖️ La albúmina aporta alrededor del 75% de la presión oncótica sanguínea, crucial para la distribución de fluidos entre compartimentos corporales.
🛡️ Roles Diversos:
•🎒 Transporta bilirrubina no conjugada, ácidos grasos, colesterol, ácidos biliares, tiroxina y fármacos.
•🛡️ Funciona como el antioxidante circulante más abundante.
•🔬 Modula la inflamación y la respuesta inmune, además de jugar un papel en la hemostasia y regulación del pH.
🚨 Hipoalbuminemia: ¿Biomarcador Pronóstico o Blanco Terapéutico? 🚨
🔍 Alcance Normal de la Albúmina Sérica:
•📊 Rango normal: 3.5 a 5 gs/dl.
•🧑🔬 En hombres saludables hasta los 80 años, >90% tienen niveles >4 g/dl; <1% <3.5 g/dl.
🩺 Impacto de la Hipoalbuminemia (<3.5 g/dl):
•🚑 Frecuente en enfermedades agudas y crónicas, predice malos resultados.
•👴 En ancianos, se asocia con complicaciones hospitalarias, estancias prolongadas, complicaciones quirúrgicas, reingresos y menor supervivencia.
•🏥 Un estudio con ~15,000 pacientes mostró que la hipoalbuminemia al ingreso predice mayor mortalidad, duración de la estancia y reingresos.
•📈 Factor pronóstico negativo en malignidades sólidas y hematológicas, incluida en scores pronósticos de enfermedades hepáticas y en pacientes con neumonía por SARS-CoV-2.
❓ Corrección de la Hipoalbuminemia y Resultados Clínicos:
•💉 Uso terapéutico de albúmina desde la Segunda Guerra Mundial para expandir el volumen plasmático.
•🤔 La corrección de la hipoalbuminemia con albúmina exógena no ha demostrado mejora de resultados en muchas condiciones, cuestionando la validez de esta práctica.
•🧐 Muchas indicaciones carecen de evidencia sólida; el uso terapéutico de albúmina sigue siendo #inapropiado en gran medida.
•Recordemos que la albúmina es un recurso finito y costoso, su uso terapéutico debe limitarse a indicaciones con evidencia científica sólida de efectividad en mejorar resultados clínicos.
🔍 Alcance Normal de la Albúmina Sérica:
•📊 Rango normal: 3.5 a 5 gs/dl.
•🧑🔬 En hombres saludables hasta los 80 años, >90% tienen niveles >4 g/dl; <1% <3.5 g/dl.
🩺 Impacto de la Hipoalbuminemia (<3.5 g/dl):
•🚑 Frecuente en enfermedades agudas y crónicas, predice malos resultados.
•👴 En ancianos, se asocia con complicaciones hospitalarias, estancias prolongadas, complicaciones quirúrgicas, reingresos y menor supervivencia.
•🏥 Un estudio con ~15,000 pacientes mostró que la hipoalbuminemia al ingreso predice mayor mortalidad, duración de la estancia y reingresos.
•📈 Factor pronóstico negativo en malignidades sólidas y hematológicas, incluida en scores pronósticos de enfermedades hepáticas y en pacientes con neumonía por SARS-CoV-2.
❓ Corrección de la Hipoalbuminemia y Resultados Clínicos:
•💉 Uso terapéutico de albúmina desde la Segunda Guerra Mundial para expandir el volumen plasmático.
•🤔 La corrección de la hipoalbuminemia con albúmina exógena no ha demostrado mejora de resultados en muchas condiciones, cuestionando la validez de esta práctica.
•🧐 Muchas indicaciones carecen de evidencia sólida; el uso terapéutico de albúmina sigue siendo #inapropiado en gran medida.
•Recordemos que la albúmina es un recurso finito y costoso, su uso terapéutico debe limitarse a indicaciones con evidencia científica sólida de efectividad en mejorar resultados clínicos.
🌐 Albúmina y Cirrosis Hepática: “El Medicamento Perfecto para la Enfermedad Perfecta” 🌐
•💊 La administración de albúmina humana es la intervención terapéutica más estudiada en pacientes con cirrosis hepática descompensada.
•🕒 Hace unos 60 años se evaluaron por primera vez los beneficios potenciales de administrar albúmina a pacientes con ascitis.
•📚 Desde entonces, numerosos ensayos clínicos aleatorizados han demostrado la eficacia de la albúmina en prevenir o tratar algunas complicaciones agudas de la cirrosis, pero no todas.
•📈 En la última década, la administración a largo plazo ha demostrado ser una nueva modalidad de tratamiento con albúmina, actuando como un modificador de la enfermedad en pacientes con cirrosis y ascitis.
📋 Prescripción en la Práctica Clínica:
•🏥 Encuestas internacionales indican que los hepatólogos prescriben albúmina también para indicaciones no respaldadas por guías ni evidencia científica sólida.
•🎯 La atracción hacia la albúmina por parte de investigadores y clínicos radica en la suposición de que sus funciones pleiotrópicas podrían dirigirse con precisión a los mecanismos fisiopatológicos de la cirrosis descompensada, más que en cualquier otra enfermedad.
•💊 La administración de albúmina humana es la intervención terapéutica más estudiada en pacientes con cirrosis hepática descompensada.
•🕒 Hace unos 60 años se evaluaron por primera vez los beneficios potenciales de administrar albúmina a pacientes con ascitis.
•📚 Desde entonces, numerosos ensayos clínicos aleatorizados han demostrado la eficacia de la albúmina en prevenir o tratar algunas complicaciones agudas de la cirrosis, pero no todas.
•📈 En la última década, la administración a largo plazo ha demostrado ser una nueva modalidad de tratamiento con albúmina, actuando como un modificador de la enfermedad en pacientes con cirrosis y ascitis.
📋 Prescripción en la Práctica Clínica:
•🏥 Encuestas internacionales indican que los hepatólogos prescriben albúmina también para indicaciones no respaldadas por guías ni evidencia científica sólida.
•🎯 La atracción hacia la albúmina por parte de investigadores y clínicos radica en la suposición de que sus funciones pleiotrópicas podrían dirigirse con precisión a los mecanismos fisiopatológicos de la cirrosis descompensada, más que en cualquier otra enfermedad.
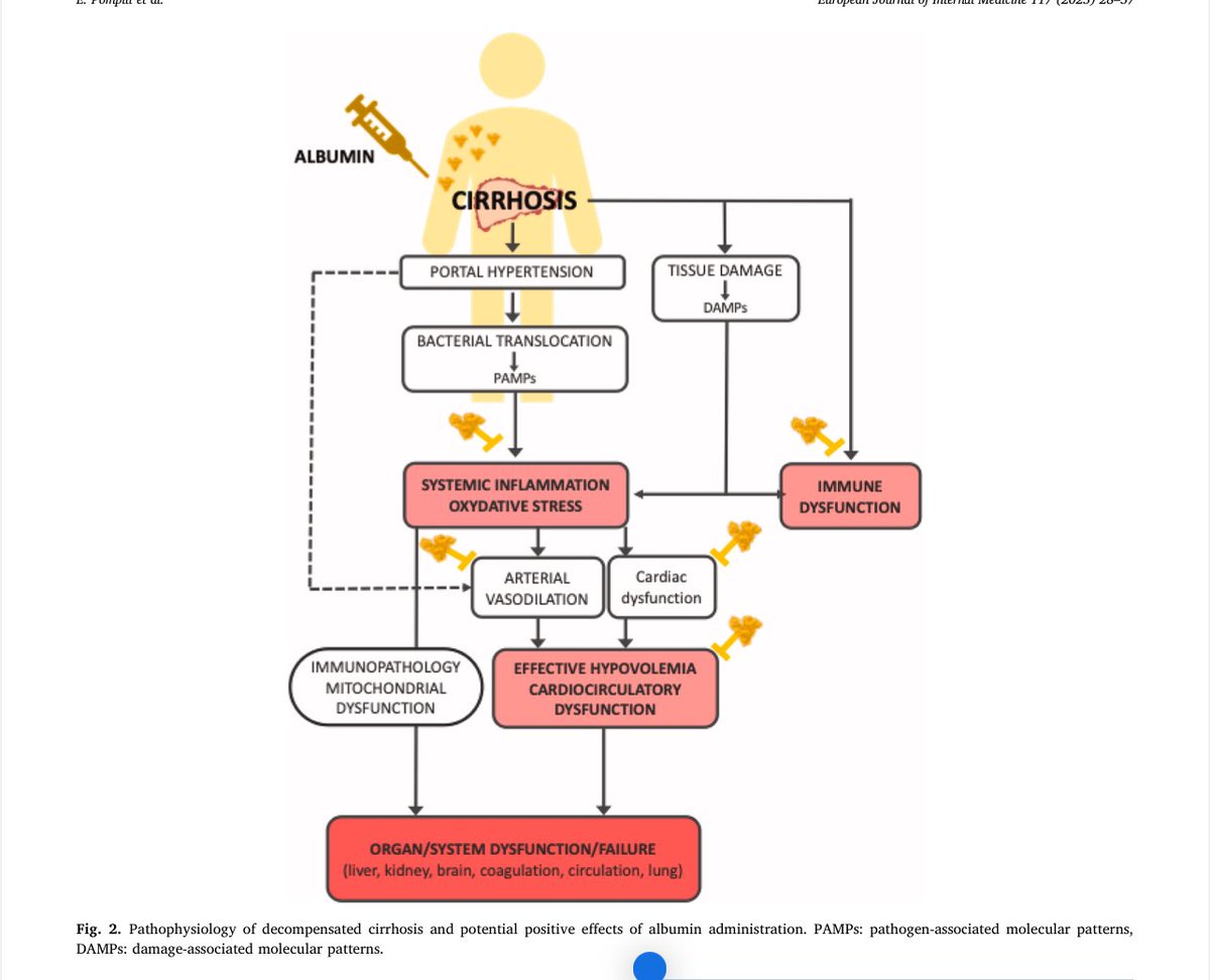
🐣 Razón para el Uso de Albúmina en Cirrosis Descompensada 🐣
🚑 Causas y Efectos:
•🩸 La hipovolemia efectiva, debido a la vasodilatación esplácnica y, en etapas avanzadas, a la disfunción cardíaca, ha sido durante décadas el evento clave en la cirrosis descompensada.
•💧 La administración de albúmina, al mantener la integridad de la circulación arterial y corregir la hipovolemia efectiva o evitar su deterioro, ha demostrado ser beneficiosa en algunas complicaciones graves de la cirrosis.
🔥 Inflamación Sistémica y Disfunción Inmune:
•🛡️ Ahora se sabe que la inflamación sistémica y la disfunción inmune son impulsores patológicos principales, especialmente en estados avanzados o ante la insuficiencia hepática aguda sobre crónica.
•🦠 La inflamación sistémica, inducida por sustancias translocadas desde el intestino y liberadas por el hígado dañado, fundamenta la disfunción cardiocirculatoria de la cirrosis descompensada, promoviendo directamente la disfunción y fallo de órganos.
💊 Efectos Beneficiosos de la Albúmina:
•🌐 Las propiedades no oncóticas de la albúmina pueden mediar efectos beneficiosos, modulando las respuestas inflamatorias e inmunes.
•🔬 En cirrosis descompensada, la albúmina experimenta cambios cuantitativos y cualitativos, resultando en hipoalbuminemia por reducción de síntesis hepática, aumento del catabolismo y hemodilución.
•❗ Además, el estado inflamatorio persistente induce cambios moleculares en la albúmina que afectan negativamente sus capacidades de unión, transporte y detoxificación.
🎯 Justificación para la Administración de Albúmina Exógena:
•🔄 Administrar albúmina exógena busca restaurar las funciones fisiológicas de la molécula para contrarrestar los principales impulsores patológicos en pacientes con cirrosis descompensada, ofreciendo una albúmina no solo en cantidades adecuadas sino también funcional
🚑 Causas y Efectos:
•🩸 La hipovolemia efectiva, debido a la vasodilatación esplácnica y, en etapas avanzadas, a la disfunción cardíaca, ha sido durante décadas el evento clave en la cirrosis descompensada.
•💧 La administración de albúmina, al mantener la integridad de la circulación arterial y corregir la hipovolemia efectiva o evitar su deterioro, ha demostrado ser beneficiosa en algunas complicaciones graves de la cirrosis.
🔥 Inflamación Sistémica y Disfunción Inmune:
•🛡️ Ahora se sabe que la inflamación sistémica y la disfunción inmune son impulsores patológicos principales, especialmente en estados avanzados o ante la insuficiencia hepática aguda sobre crónica.
•🦠 La inflamación sistémica, inducida por sustancias translocadas desde el intestino y liberadas por el hígado dañado, fundamenta la disfunción cardiocirculatoria de la cirrosis descompensada, promoviendo directamente la disfunción y fallo de órganos.
💊 Efectos Beneficiosos de la Albúmina:
•🌐 Las propiedades no oncóticas de la albúmina pueden mediar efectos beneficiosos, modulando las respuestas inflamatorias e inmunes.
•🔬 En cirrosis descompensada, la albúmina experimenta cambios cuantitativos y cualitativos, resultando en hipoalbuminemia por reducción de síntesis hepática, aumento del catabolismo y hemodilución.
•❗ Además, el estado inflamatorio persistente induce cambios moleculares en la albúmina que afectan negativamente sus capacidades de unión, transporte y detoxificación.
🎯 Justificación para la Administración de Albúmina Exógena:
•🔄 Administrar albúmina exógena busca restaurar las funciones fisiológicas de la molécula para contrarrestar los principales impulsores patológicos en pacientes con cirrosis descompensada, ofreciendo una albúmina no solo en cantidades adecuadas sino también funcional
📌 Uso Terapéutico de Albúmina en Cirrosis Descompensada 📌
🔎 Investigación y Resultados:
•🧐 Muchos estudios han evaluado la eficacia y seguridad de la albúmina en esta condición.
•✅❌ Los hallazgos varían, reflejando resultados tanto positivos como negativos debido a diferencias en indicaciones clínicas, perfiles de pacientes, y estrategias de dosificación y administración.
💡 Diferenciación del Tratamiento:
•⏳ Para el tratamiento a corto plazo, los estudios distinguen sus beneficios específicos y limitaciones.
•🔄 El tratamiento prolongado revela un enfoque distinto, sugiriendo un potencial de la albúmina para modificar el curso de la enfermedad.
🔎 Investigación y Resultados:
•🧐 Muchos estudios han evaluado la eficacia y seguridad de la albúmina en esta condición.
•✅❌ Los hallazgos varían, reflejando resultados tanto positivos como negativos debido a diferencias en indicaciones clínicas, perfiles de pacientes, y estrategias de dosificación y administración.
💡 Diferenciación del Tratamiento:
•⏳ Para el tratamiento a corto plazo, los estudios distinguen sus beneficios específicos y limitaciones.
•🔄 El tratamiento prolongado revela un enfoque distinto, sugiriendo un potencial de la albúmina para modificar el curso de la enfermedad.
🚀 Tratamiento Agudo o a Corto Plazo con Albúmina 🚀
👨⚕️ Definición y Duración:
•El tratamiento se considera agudo o a corto plazo cuando la albúmina se administra una sola vez o durante unos pocos días, hasta un máximo de 2 semanas.
•🏥 Se aplica generalmente en pacientes hospitalizados, tanto en salas regulares como en unidades de cuidados intensivos, con el objetivo de tratar o prevenir una complicación aguda de la cirrosis.
💉 Aplicación y Expectativas:
•🕒 Para ser efectiva, se espera que la albúmina actúe rápidamente, por lo que se infunden altas cantidades en un marco de tiempo relativamente corto.
⚠️ Consideraciones de Seguridad:
•💧 Este enfoque puede plantear problemas de seguridad en pacientes con alto riesgo de sobrecarga de volumen, especialmente edema pulmonar.
👨⚕️ Definición y Duración:
•El tratamiento se considera agudo o a corto plazo cuando la albúmina se administra una sola vez o durante unos pocos días, hasta un máximo de 2 semanas.
•🏥 Se aplica generalmente en pacientes hospitalizados, tanto en salas regulares como en unidades de cuidados intensivos, con el objetivo de tratar o prevenir una complicación aguda de la cirrosis.
💉 Aplicación y Expectativas:
•🕒 Para ser efectiva, se espera que la albúmina actúe rápidamente, por lo que se infunden altas cantidades en un marco de tiempo relativamente corto.
⚠️ Consideraciones de Seguridad:
•💧 Este enfoque puede plantear problemas de seguridad en pacientes con alto riesgo de sobrecarga de volumen, especialmente edema pulmonar.
📝 Indicaciones Basadas en Evidencia para el Uso de Albúmina en Cirrosis Descompensada 📝
🔑 Condiciones Específicas:
💡 Paracentesis de Gran Volumen (LVP):
•🚰 Definida como la remoción de al menos 5 litros de líquido ascítico en una sesión, es el tratamiento de primera línea para ascitis masiva o tensa.
•🛡️ La administración de albúmina después de LVP previene la disfunción circulatoria post-paracentesis (PPCD) más eficientemente que los cristaloides y coloides sintéticos.
🔬 Peritonitis Bacteriana Espontánea (SBP):
•🦠 Infección bacteriana del líquido ascítico, diagnosticada por un recuento de neutrófilos >250/mmc.
•💊 La combinación de albúmina y terapia antibiótica reduce significativamente la incidencia de fallo renal y mejora la mortalidad.
💧 Lesión Renal Aguda (AKI):
•🚑 Frecuente en cirrosis descompensada, definida por un aumento en creatinina sérica de al menos 0.3 mg/dL en 48 h o un aumento del 50% en los últimos 7 días.
•🎯 El síndrome hepatorenal (HRS) representa 15–40% de todos los casos de AKI, con albúmina y terlipresina mostrando reversión de AKI-HRS en aproximadamente 30–50% de los casos.
⚠️ Precauciones:
•🚫 La expansión plasmática con albúmina y coloides sintéticos para ahorrar albúmina no ha sido probada y debe evitarse.
•📊 La administración de albúmina puede no ser necesaria en pacientes sin insuficiencia hepática severa o disfunción renal, ya que el riesgo de fallo renal y muerte es bajo.
🔑 Condiciones Específicas:
💡 Paracentesis de Gran Volumen (LVP):
•🚰 Definida como la remoción de al menos 5 litros de líquido ascítico en una sesión, es el tratamiento de primera línea para ascitis masiva o tensa.
•🛡️ La administración de albúmina después de LVP previene la disfunción circulatoria post-paracentesis (PPCD) más eficientemente que los cristaloides y coloides sintéticos.
🔬 Peritonitis Bacteriana Espontánea (SBP):
•🦠 Infección bacteriana del líquido ascítico, diagnosticada por un recuento de neutrófilos >250/mmc.
•💊 La combinación de albúmina y terapia antibiótica reduce significativamente la incidencia de fallo renal y mejora la mortalidad.
💧 Lesión Renal Aguda (AKI):
•🚑 Frecuente en cirrosis descompensada, definida por un aumento en creatinina sérica de al menos 0.3 mg/dL en 48 h o un aumento del 50% en los últimos 7 días.
•🎯 El síndrome hepatorenal (HRS) representa 15–40% de todos los casos de AKI, con albúmina y terlipresina mostrando reversión de AKI-HRS en aproximadamente 30–50% de los casos.
⚠️ Precauciones:
•🚫 La expansión plasmática con albúmina y coloides sintéticos para ahorrar albúmina no ha sido probada y debe evitarse.
•📊 La administración de albúmina puede no ser necesaria en pacientes sin insuficiencia hepática severa o disfunción renal, ya que el riesgo de fallo renal y muerte es bajo.
🚫 Indicaciones No Respaldadas por Evidencia Científica para Uso de Albúmina 🚫
📉 Estudios y Resultados:
•Un solo estudio sobre episodios agudos de encefalopatía hepática (HE) y 3 estudios sobre infecciones bacterianas no relacionadas con SBP demostraron que la administración a corto plazo de albúmina, además del tratamiento médico estándar , no mejora ni la resolución de estos eventos clínicos ni la supervivencia del paciente.
•Se reportó un aumento en la incidencia de edema pulmonar, especialmente en pacientes con neumonía severa.
📚 Estudio ATTIRE:
•Un ejemplo paradigmático viene del estudio ATTIRE, un gran ensayo aleatorizado multicéntrico realizado recientemente en el Reino Unido, que evaluó la eficacia y seguridad de la albúmina en pacientes hospitalizados por inicio agudo o empeoramiento de complicaciones de la cirrosis y al menos hipoalbuminemia moderada.
•La albúmina se administró siguiendo un protocolo de dosis diarias personalizadas para alcanzar y mantener un nivel objetivo de 3 gs/dl hasta el alta o hasta un máximo de 14 días. La duración media del tratamiento con albúmina fue de unos 8 días.
•Los resultados del estudio ATTIRE fueron #negativos, sin diferencias entre los grupos experimental y control tanto para el punto final primario como para todos los secundarios, reportándose además una incidencia significativamente mayor de edema pulmonar en los pacientes que recibieron albúmina.
📌 Conclusiones:
•Queda claro que el uso generalizado de albúmina en pacientes hospitalizados con cirrosis descompensada no se puede recomendar.
•La prescripción debe guiarse en cambio por la evidencia científica disponible para evitar el consumo innecesario de albúmina $.
•A pesar de las guías y recomendaciones internacionales, se ha observado que una parte de la albúmina se prescribe para indicaciones no basadas en la evidencia, incluyendo la hipoalbuminemia per se o como soporte nutricional.
📉 Estudios y Resultados:
•Un solo estudio sobre episodios agudos de encefalopatía hepática (HE) y 3 estudios sobre infecciones bacterianas no relacionadas con SBP demostraron que la administración a corto plazo de albúmina, además del tratamiento médico estándar , no mejora ni la resolución de estos eventos clínicos ni la supervivencia del paciente.
•Se reportó un aumento en la incidencia de edema pulmonar, especialmente en pacientes con neumonía severa.
📚 Estudio ATTIRE:
•Un ejemplo paradigmático viene del estudio ATTIRE, un gran ensayo aleatorizado multicéntrico realizado recientemente en el Reino Unido, que evaluó la eficacia y seguridad de la albúmina en pacientes hospitalizados por inicio agudo o empeoramiento de complicaciones de la cirrosis y al menos hipoalbuminemia moderada.
•La albúmina se administró siguiendo un protocolo de dosis diarias personalizadas para alcanzar y mantener un nivel objetivo de 3 gs/dl hasta el alta o hasta un máximo de 14 días. La duración media del tratamiento con albúmina fue de unos 8 días.
•Los resultados del estudio ATTIRE fueron #negativos, sin diferencias entre los grupos experimental y control tanto para el punto final primario como para todos los secundarios, reportándose además una incidencia significativamente mayor de edema pulmonar en los pacientes que recibieron albúmina.
📌 Conclusiones:
•Queda claro que el uso generalizado de albúmina en pacientes hospitalizados con cirrosis descompensada no se puede recomendar.
•La prescripción debe guiarse en cambio por la evidencia científica disponible para evitar el consumo innecesario de albúmina $.
•A pesar de las guías y recomendaciones internacionales, se ha observado que una parte de la albúmina se prescribe para indicaciones no basadas en la evidencia, incluyendo la hipoalbuminemia per se o como soporte nutricional.
🔖 Tratamiento a Largo Plazo con Albúmina en Cirrosis y Ascitis 🔖
📈 Avances Recientes:
•En 2018, tres ensayos clínicos aportaron datos nuevos e importantes sobre el uso de albúmina como tratamiento a largo plazo, que dura semanas, meses o incluso años.
🌟 Estudio #ANSWER:
•Un ECA multicéntrico italiano que incluyó 431 pacientes con ascitis moderada no complicada. La albúmina (40 g dos veces por semana durante 2 semanas, luego 40 g semanalmente hasta un máximo de 18 meses) mostró una mejora significativa en la supervivencia global a 18 meses, reducción en la incidencia de paracentesis, hospitalizaciones relacionadas con el hígado y días en el hospital, además de una mejor calidad de vida.
📊 Otros Estudios:
•Resultados positivos similares en un ensayo clínico no aleatorizado de un solo centro evaluando 2 años de administración de albúmina (40 gs semanalmente) en pacientes con ascitis refractaria.
•El ensayo #MACHT, un ECA multicéntrico español doble ciego, no encontró diferencias en la incidencia de complicaciones de cirrosis o supervivencia, sugiriendo una variabilidad en los resultados dependiendo del diseño del estudio y dosificación de albúmina.
📋 Inclusión en Guías Médicas
•Basado en el estudio ANSWER, la administración a largo plazo de albúmina ha sido incluida como opción médica por la Asociación Italiana para el Estudio del Hígado (AISF), aunque actualmente es objeto de un intenso debate científico internacional debido a cuestiones logísticas y económicas.
🔍 Enfoque Personalizado:
•Parece irrealista proponer la administración a largo plazo de albúmina para todos los pacientes con ascitis. El #Perfil clínico que más se beneficia incluye pacientes con condiciones relativamente estables y ascitis moderada no complicada, a pesar de dosis moderadas de diuréticos.
•Un reciente ECA doble ciego comparó la infusión semanal de albúmina versus solución salina durante 5 semanas, mostrando mejoras en la función cognitiva y calidad de vida en individuos con encefalopatía hepática previa.
📈 Avances Recientes:
•En 2018, tres ensayos clínicos aportaron datos nuevos e importantes sobre el uso de albúmina como tratamiento a largo plazo, que dura semanas, meses o incluso años.
🌟 Estudio #ANSWER:
•Un ECA multicéntrico italiano que incluyó 431 pacientes con ascitis moderada no complicada. La albúmina (40 g dos veces por semana durante 2 semanas, luego 40 g semanalmente hasta un máximo de 18 meses) mostró una mejora significativa en la supervivencia global a 18 meses, reducción en la incidencia de paracentesis, hospitalizaciones relacionadas con el hígado y días en el hospital, además de una mejor calidad de vida.
📊 Otros Estudios:
•Resultados positivos similares en un ensayo clínico no aleatorizado de un solo centro evaluando 2 años de administración de albúmina (40 gs semanalmente) en pacientes con ascitis refractaria.
•El ensayo #MACHT, un ECA multicéntrico español doble ciego, no encontró diferencias en la incidencia de complicaciones de cirrosis o supervivencia, sugiriendo una variabilidad en los resultados dependiendo del diseño del estudio y dosificación de albúmina.
📋 Inclusión en Guías Médicas
•Basado en el estudio ANSWER, la administración a largo plazo de albúmina ha sido incluida como opción médica por la Asociación Italiana para el Estudio del Hígado (AISF), aunque actualmente es objeto de un intenso debate científico internacional debido a cuestiones logísticas y económicas.
🔍 Enfoque Personalizado:
•Parece irrealista proponer la administración a largo plazo de albúmina para todos los pacientes con ascitis. El #Perfil clínico que más se beneficia incluye pacientes con condiciones relativamente estables y ascitis moderada no complicada, a pesar de dosis moderadas de diuréticos.
•Un reciente ECA doble ciego comparó la infusión semanal de albúmina versus solución salina durante 5 semanas, mostrando mejoras en la función cognitiva y calidad de vida en individuos con encefalopatía hepática previa.
🚑 Albúmina y Enfermedades Críticas 🚑
🔍 Tratamiento en la UCI:
•La infusión de albúmina se ha propuesto para el tratamiento de la sepsis, el shock séptico y, en general, para la reposición de líquidos en pacientes críticamente enfermos en la UCI.
📊 Estudios Clave:
•#SAFE Trial: Hace unos 20 años, mostró resultados similares entre pacientes tratados con solución de albúmina al 4% o suero salino normal.
•#ALBIOS Trial: Tratamiento con solución de albúmina al 20% en pacientes con sepsis o shock séptico no mostró un beneficio claro en la supervivencia a 90 días, aunque un análisis post-hoc indicó una mortalidad menor a 90 días en el subgrupo con shock séptico.
•Otros Estudios: No han demostrado una mejora significativa en la mortalidad con el uso de albúmina en pacientes sépticos críticos.
📝 Guías Internacionales 2021:
•No recomiendan la infusión de albúmina como primera elección para la reanimación de líquidos en pacientes con sepsis o shock séptico. Sin embargo, sugieren su uso en pacientes que han recibido un gran volumen de cristaloides o en aquellos que pueden no tolerar altos volúmenes de cristaloides, como los pacientes con cirrosis.
💉 Intercambio Plasmático Terapéutico (TPE):
•Es una opción terapéutica para condiciones que requieren la remoción de sustancias dañinas de la sangre y/o la administración de sustancias presentes en el plasma donante. La albúmina y el plasma son los principales fluidos de reemplazo, con albúmina ofreciendo varias ventajas sobre el plasma, como menor riesgo de reacciones alérgicas e inmunológicas.
🧬 Indicaciones de TPE:
•Reconocido como tratamiento de primera línea para síndromes como Guillain-Barre, miastenia gravis... En casos como la purpura trombótica trombocitopénica y el fallo hepático agudo, se prefiere el TPE con sustituto de plasma a la albúmina.
🔍 Tratamiento en la UCI:
•La infusión de albúmina se ha propuesto para el tratamiento de la sepsis, el shock séptico y, en general, para la reposición de líquidos en pacientes críticamente enfermos en la UCI.
📊 Estudios Clave:
•#SAFE Trial: Hace unos 20 años, mostró resultados similares entre pacientes tratados con solución de albúmina al 4% o suero salino normal.
•#ALBIOS Trial: Tratamiento con solución de albúmina al 20% en pacientes con sepsis o shock séptico no mostró un beneficio claro en la supervivencia a 90 días, aunque un análisis post-hoc indicó una mortalidad menor a 90 días en el subgrupo con shock séptico.
•Otros Estudios: No han demostrado una mejora significativa en la mortalidad con el uso de albúmina en pacientes sépticos críticos.
📝 Guías Internacionales 2021:
•No recomiendan la infusión de albúmina como primera elección para la reanimación de líquidos en pacientes con sepsis o shock séptico. Sin embargo, sugieren su uso en pacientes que han recibido un gran volumen de cristaloides o en aquellos que pueden no tolerar altos volúmenes de cristaloides, como los pacientes con cirrosis.
💉 Intercambio Plasmático Terapéutico (TPE):
•Es una opción terapéutica para condiciones que requieren la remoción de sustancias dañinas de la sangre y/o la administración de sustancias presentes en el plasma donante. La albúmina y el plasma son los principales fluidos de reemplazo, con albúmina ofreciendo varias ventajas sobre el plasma, como menor riesgo de reacciones alérgicas e inmunológicas.
🧬 Indicaciones de TPE:
•Reconocido como tratamiento de primera línea para síndromes como Guillain-Barre, miastenia gravis... En casos como la purpura trombótica trombocitopénica y el fallo hepático agudo, se prefiere el TPE con sustituto de plasma a la albúmina.
🚫 Otros Usos de la Albúmina sin Evidencia Científica Sólida 🚫
📉 Síndrome Nefrótico con Edema:
•Aunque se ha informado del beneficio de la co-administración de albúmina y diuréticos cuando los valores de albúmina son inferiores a 2.5 g/dl o en caso de lesión renal, meta-análisis recientes sugieren la necesidad de ECA de alta calidad.
🍽 Enteropatía Pérdida de Proteínas:
•Su uso es frecuente, especialmente en pacientes con niveles séricos muy bajos, aunque falta evidencia científica.
🔥 Quemaduras Severas:
•La infusión de cristaloides solos puede inducir sobre-reanimación con un riesgo aumentado de mortalidad. Meta-análisis recientes indican que el 5% de albúmina reduce la cantidad total de cristaloides en las primeras 24 horas, disminuye la presión intraabdominal y reduce el desarrollo de síndrome compartimental abdominal.
❤️ Cirugía Cardíaca:
•Se han reportado efectos positivos del uso de albúmina en comparación con los cristaloides, pero el reciente ensayo ALBICS no mostró reducción en eventos mayores a 90 días después de la cirugía.
🏥 Trasplante:
•Hepático: La suplementación con albúmina se utiliza en el peri y postoperatorio como reemplazo de líquidos o para controlar la ascitis y el edema, con resultados controvertidos.
•Renal: La albúmina no parece mejorar el resultado ni la función del injerto temprano en comparación con los cristaloides.
📉 Síndrome Nefrótico con Edema:
•Aunque se ha informado del beneficio de la co-administración de albúmina y diuréticos cuando los valores de albúmina son inferiores a 2.5 g/dl o en caso de lesión renal, meta-análisis recientes sugieren la necesidad de ECA de alta calidad.
🍽 Enteropatía Pérdida de Proteínas:
•Su uso es frecuente, especialmente en pacientes con niveles séricos muy bajos, aunque falta evidencia científica.
🔥 Quemaduras Severas:
•La infusión de cristaloides solos puede inducir sobre-reanimación con un riesgo aumentado de mortalidad. Meta-análisis recientes indican que el 5% de albúmina reduce la cantidad total de cristaloides en las primeras 24 horas, disminuye la presión intraabdominal y reduce el desarrollo de síndrome compartimental abdominal.
❤️ Cirugía Cardíaca:
•Se han reportado efectos positivos del uso de albúmina en comparación con los cristaloides, pero el reciente ensayo ALBICS no mostró reducción en eventos mayores a 90 días después de la cirugía.
🏥 Trasplante:
•Hepático: La suplementación con albúmina se utiliza en el peri y postoperatorio como reemplazo de líquidos o para controlar la ascitis y el edema, con resultados controvertidos.
•Renal: La albúmina no parece mejorar el resultado ni la función del injerto temprano en comparación con los cristaloides.
🚫 Uso Inapropiado de Albúmina 🚫
🔎 Prescripciones no Basadas en Evidencia:
•Estudios globales han reportado que entre el 50% y el 90% de las prescripciones de albúmina no están respaldadas por evidencia clínica, guías o recomendaciones. La utilización de albúmina por razones nutricionales o para corregir la hipoalbuminemia en sí misma son ejemplos de uso inadecuado en diversas especialidades como cirugía general, medicina interna, geriatría, oncología y urgencias.
📈 Hipoalbuminemia como Biomarcador:
•En muchas enfermedades, la hipoalbuminemia actúa más como un biomarcador de mal estado nutricional y de pronóstico negativo que como un evento patofisiológico primario, por lo que la suplementación de albúmina no resulta efectiva y debe evitarse.
🎗 Pacientes con Cáncer:
•A veces, se administra albúmina a pacientes con cáncer para tratar el edema en la última etapa de la vida, aunque paradójicamente esto podría empeorar la congestión debido a la permeabilidad aumentada de su lecho capilar.
💉 Infusiones de Albúmina Post-paracentesis:
•Contrariamente a lo recomendado en cirrosis, las infusiones de albúmina post-paracentesis no están indicadas en otros contextos.
🤕 Trauma y Lesión Cerebral Traumática:
•La administración de albúmina tampoco está indicada en trauma, especialmente en pacientes con lesión cerebral traumática, donde un análisis post-hoc del estudio SAFE mostró un aumento en la mortalidad comparado con la solución salina.
🔎 Prescripciones no Basadas en Evidencia:
•Estudios globales han reportado que entre el 50% y el 90% de las prescripciones de albúmina no están respaldadas por evidencia clínica, guías o recomendaciones. La utilización de albúmina por razones nutricionales o para corregir la hipoalbuminemia en sí misma son ejemplos de uso inadecuado en diversas especialidades como cirugía general, medicina interna, geriatría, oncología y urgencias.
📈 Hipoalbuminemia como Biomarcador:
•En muchas enfermedades, la hipoalbuminemia actúa más como un biomarcador de mal estado nutricional y de pronóstico negativo que como un evento patofisiológico primario, por lo que la suplementación de albúmina no resulta efectiva y debe evitarse.
🎗 Pacientes con Cáncer:
•A veces, se administra albúmina a pacientes con cáncer para tratar el edema en la última etapa de la vida, aunque paradójicamente esto podría empeorar la congestión debido a la permeabilidad aumentada de su lecho capilar.
💉 Infusiones de Albúmina Post-paracentesis:
•Contrariamente a lo recomendado en cirrosis, las infusiones de albúmina post-paracentesis no están indicadas en otros contextos.
🤕 Trauma y Lesión Cerebral Traumática:
•La administración de albúmina tampoco está indicada en trauma, especialmente en pacientes con lesión cerebral traumática, donde un análisis post-hoc del estudio SAFE mostró un aumento en la mortalidad comparado con la solución salina.
🌟 ¡Si te gusto el HILO, no duden en dar RT, repost, like o seguir
📚 Una reflexión final: Aunque la publicación se centró en la medicina interna, la realidad nos enseña que la práctica se extiende más allá. En el ámbito de las urgencias, día tras día, nos encontramos con pacientes cuyo tratamiento con albúmina no siempre se justifica conforme a la evidencia científica. 🏥
💡 Es crucial recordar que la medicina es un campo en constante evolución, donde la adhesión a las guías basadas en la evidencia mejora no solo los resultados de salud, sino que optimiza los recursos. La albúmina, como hemos visto, no escapa a este principio. Su uso debe ser cuidadoso, justificado y siempre orientado a la mejora del paciente, trascendiendo los límites de las especialidades. 🌿
🌟 ¡Gracias por leerme en este post! Nos vemos pronto. Ahora, me voy a atender una diarrea. 🌼
📚 Una reflexión final: Aunque la publicación se centró en la medicina interna, la realidad nos enseña que la práctica se extiende más allá. En el ámbito de las urgencias, día tras día, nos encontramos con pacientes cuyo tratamiento con albúmina no siempre se justifica conforme a la evidencia científica. 🏥
💡 Es crucial recordar que la medicina es un campo en constante evolución, donde la adhesión a las guías basadas en la evidencia mejora no solo los resultados de salud, sino que optimiza los recursos. La albúmina, como hemos visto, no escapa a este principio. Su uso debe ser cuidadoso, justificado y siempre orientado a la mejora del paciente, trascendiendo los límites de las especialidades. 🌿
🌟 ¡Gracias por leerme en este post! Nos vemos pronto. Ahora, me voy a atender una diarrea. 🌼
Loading suggestions...