#POCUS #MedTwitter
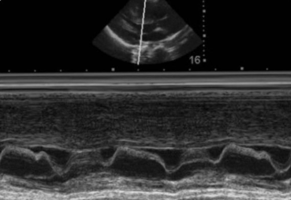
πΆ Septal motion on M-Mode
1/
π Normal pattern:-
β Systole - brief anterior motion (1) followed by posterior motion and myocardial thickening
β Diastole - small diastolic dip (2) following mitral valve opening
πΆ Septal motion on M-Mode
1/
π Normal pattern:-
β Systole - brief anterior motion (1) followed by posterior motion and myocardial thickening
β Diastole - small diastolic dip (2) following mitral valve opening
@nickmmark @ross_prager @KiranRikhraj 3/
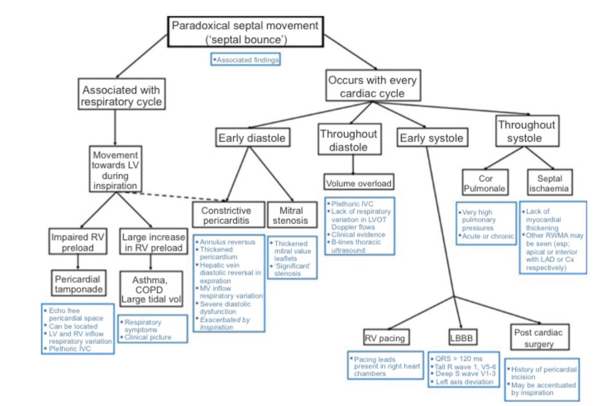
βοΈ Paradoxical septal motion:-
- Based on respiratory cycle
- Based on cardiac cycle
βοΈ Paradoxical septal motion:-
- Based on respiratory cycle
- Based on cardiac cycle
@nickmmark @ross_prager @KiranRikhraj 4/
π Post-cardiac surgery-
β‘οΈ Abnormal anterior septal motion during systole
π Post-cardiac surgery-
β‘οΈ Abnormal anterior septal motion during systole
@nickmmark @ross_prager @KiranRikhraj 5/
π Right Ventricular Pressure Overload
β Septal flattening during systole (yellow)
β Worsened during inspiration (red)
π Right Ventricular Pressure Overload
β Septal flattening during systole (yellow)
β Worsened during inspiration (red)
@nickmmark @ross_prager @KiranRikhraj 6/
π Constrictive pericarditis
β Anterior motion of the septum with atrial filling (before the QRS)
π Constrictive pericarditis
β Anterior motion of the septum with atrial filling (before the QRS)
@nickmmark @ross_prager @KiranRikhraj @ThinkingCC @AIM_POCUS @ABCDEcografia 9/
Further reading:-
1) onlinelibrary.wiley.com
2) sciencedirect.com.
3) sciencedirect.com
4) sciencedirect.com
Further reading:-
1) onlinelibrary.wiley.com
2) sciencedirect.com.
3) sciencedirect.com
4) sciencedirect.com
sciencedirect.com/science/articlβ¦
sciencedirect.com/science/articlβ¦
onlinelibrary.wiley.com/doi/epdf/10.10β¦
sciencedirect.com/science/articlβ¦
Echocardiographic Patterns of Abnormal Septal Motion: Beyond Myocardial Ischemia
Abnormal septal motion (ASM), which often is associated with myocardial ischemia, is also observed i...
Loading suggestions...