Mito Papi 🧬🕊️
Mito Papi 🧬🕊️

@Mitopapi

17 Tweets 17 reads Jun 11, 2024
Dr. Ray Peat tried the “FOUNTAIN OF YOUTH” hormone pregnenolone and it literally made him LOOK YOUNGER.
Here’s how pregnenolone can do the same for you ↓
We all have the hormone pregnenolone naturally.
It is known as the grandmother of all other hormones.
This stuff is what gives us the vibrant and energetic biological properties associated with youthfulness.
Our skin NEEDS it.
(Not medical advice)
This post will explore pregnenolone’s topical benefits for skin health via:
• Collagen synthesis and skin elasticity
• Anti-inflammatory effects
• Enhanced wound healing
• Skin homeostasis
• A product that really works for skin health
Collagen Synthesis and Skin Elasticity
We need both collagen synthesis and elasticity of the skin in order to improve our skin structure and reduce signs of aging.
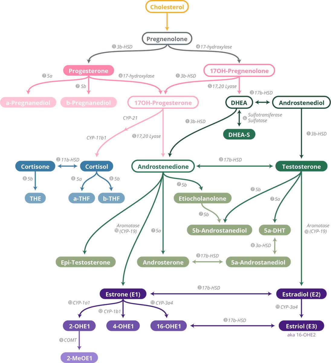
Pregnenolone is perfect for this as it gets converted to DHEA by the enzyme CYP17A1.
CONT. BELOW
Following this, DHEA is converted to androgens and estrogens which then bind to their own special receptors on fibroblasts.
The overall outcome of this process is characterized by an upregulation of collagen genes which ultimately leads to higher collagen production, improved skin firmness, elasticity, and overall reduced signs of aging.
Crazy isn’t it.
Anti-Inflammatory Effects
Conditions such as acne, eczema, and dermatitis very often are considered to be inflammatory skin conditions.
Let’s see what pregnenolone can do for that.
We know that pregnenolone is eventually converted into both progesterone and cortisol.
CONT↓
We know that pregnenolone is eventually converted into both progesterone and cortisol.
We also know that when balanced, both hormones can have anti-inflammatory effects.
For instance, progesterone has been shown to contribute to NF-kB inhibition which may reduce certain inflammatory cytokines such as TNF-a, IL-1B, and IL-6.
Not only this, but progesterone may downregulate COX-2 expression reducing pro-inflammatory prostaglandin synthesis.
Now before you get mad at me for saying something positive about CORTISOL, bear with me here.
Cortisol has the ability to bind to glucocorticoid receptors (GR) in skin cells which potentially leads to anti-inflammatory gene transcription and ultimately the increases synthesis of anti-inflammatory proteins such as lipocortin-1 (phospholipase A2 inhibitor).
Remember, everything needs to be in homeostasis for things to be optimal. Balance.
Enhanced Wound Healing
We know that pregnenolone is the grandmother hormone as a result of it’s direct and indirect conversion into progesterone, DHEA, androgens, and estrogens.
Let’s see how it can help us out with wound healing.
CONT. BELOW
1) Progesterone’s role
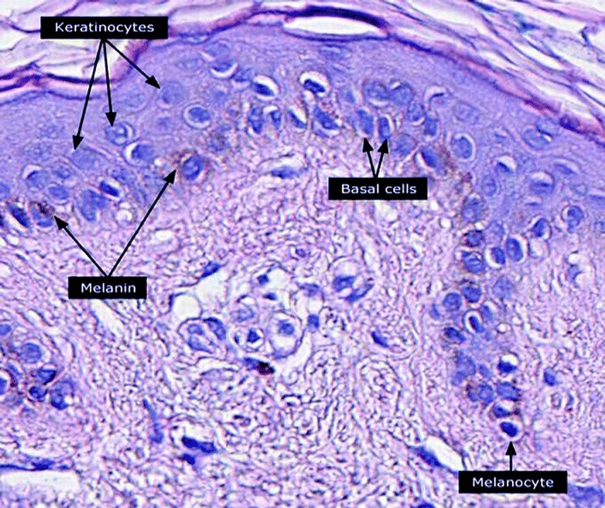
Progesterone is important because it’s anti-inflammatory, can inhibit collagen breakdown, helps stimulate sebum production, and even helps with the production of keratinocytes.
2) DHEA, Androgens, and Estrogens role
All of the following are key contributors to the overall balance needed to promote effective wound healing.
Androgens and estrogens are essentially working in a homeostatic tandem as estrogens stimulate healing and androgens inhibit repair.
Remember, balance is key.
Skin Homeostasis
Pregnenolone and its downstream metabolites have been shown to aid in keratinocyte stimulation. This helps maintain a healthy cell turnover.
CONT. BELOW
Not only this, but we also observe an increase in beneficial compounds for overall skin health such as hyaluronic acid (hydration) and ceramides (skin barrier function).
Thanks for reading.
In a little while, I’ll show a product I’m very big on that contains topical pregnenolone.
Overall, this stuff has amazing applications in the world of skin health. The crazy part is I haven't even discussed it's other benefits...
Stay healthy.
As promised, here’s the product:
Not only does it contain CoQ10, but also pregnenolone. There’s a reason I’m so big on it.
Use code MITO10 for 10% off:
sevo-skincare.com

Loading suggestions...