Ralf Wittenbrink
Ralf Wittenbrink

@RWittenbrink

11 Tweets 27 reads Jul 06, 2024
Antihistaminika, insbesondere Histaminrezeptor-H1 (HRH1)-Antagonisten, hemmen wirksam die #SARSCoV2-Infektion
In dieser Studie wurde „nachgewiesen, dass HRH1 als alternativer Rezeptor für #SARSCoV2 fungiert, indem er direkt an das virale Spike-Protein bindet.🧵
#COVID19 #Corona
HRH1 verstärkte auch synergistisch den hACE2-abhängigen Viruseintritt durch Wechselwirkung mit hACE2. Antihistaminika verhindern wirksam die Virusinfektion, indem sie konkurrierend an HRH1 binden und so die Interaktion zwischen dem Spike-Protein und seinem Rezeptor unterbrechen.
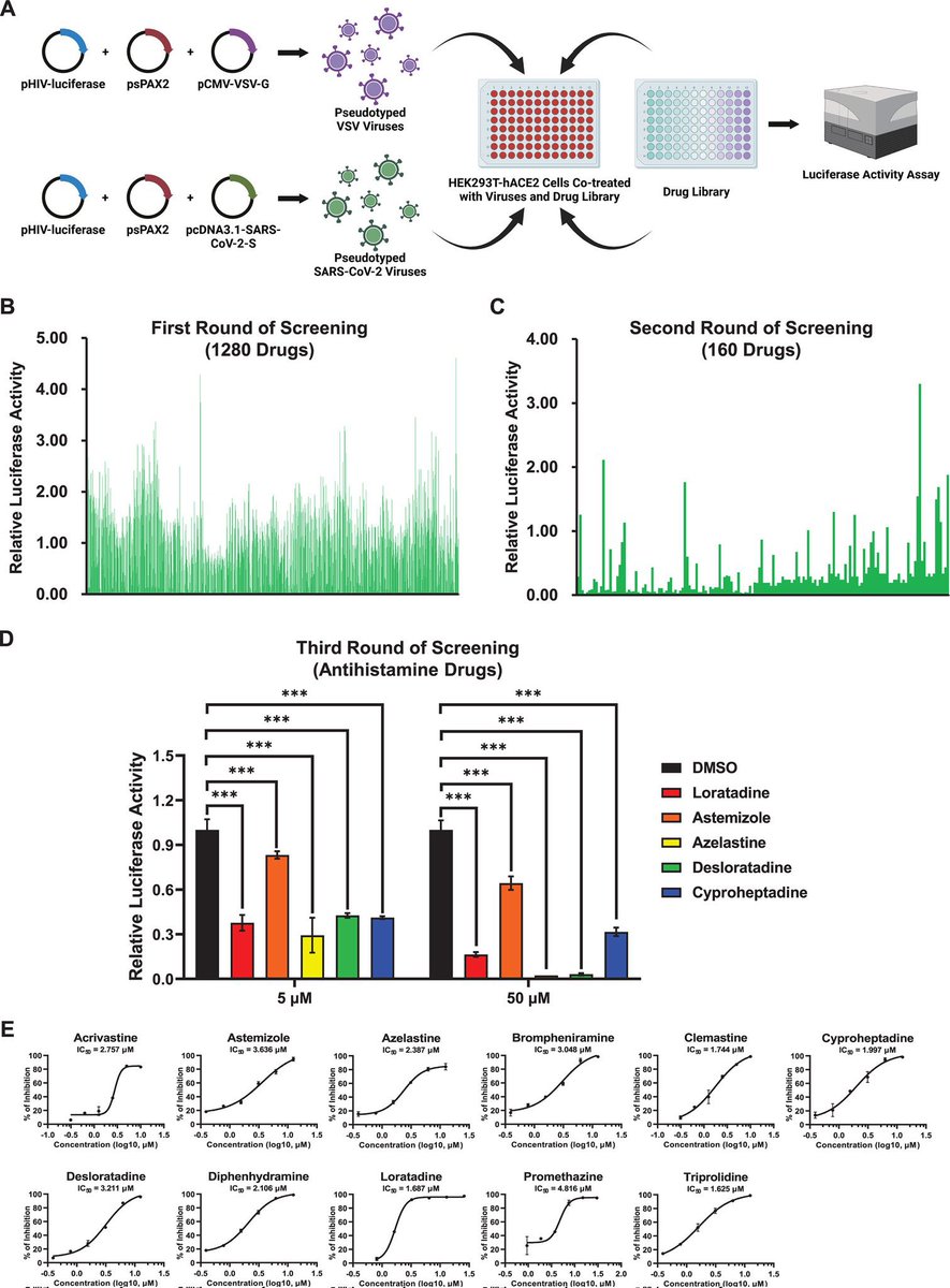
Mehrfache Hemmungstests zeigten, dass Antihistaminika die Infektion verschiedener SARS-CoV-2-Mutanten mit einer durchschnittlichen IC50 von 2,4 µM weitgehend hemmen. Die prophylaktische Funktion dieser Medikamente wurde durch authentische SARS-CoV-2-Infektionstests und Versuche
mit humanisierten Mäusen bestätigt, was das therapeutische Potenzial von Antihistaminika bei der Bekämpfung von Coronavirus-Erkrankungen unterstreicht.
Frühere Berichte haben darauf hingewiesen, dass eine SARS-CoV-2-Infektion Mastzellen aktivieren kann, die Histamine freisetzen,
was wiederum zu einem Anstieg proinflammatorischer Zytokine führt, wodurch ein COVID-19-bedingter Zytokinsturm entsteht. Daher könnten Antihistaminika als immunmodulatorische Mittel zur Linderung der Symptome von COVID-19 dienen. Mehrere klinische Studien haben außerdem gezeigt,
dass die Behandlung von COVID-19-Patienten mit Antihistaminika die Dauer des Krankenhausaufenthalts verkürzen und das Fortschreiten der schweren Symptome verhindern kann. Daher werden Antihistaminika für die Frühbehandlung von COVID-19 empfohlen. Zwei klinische Studien haben
gezeigt, dass Antihistaminika die Langzeitsymptome von COVID-19, einschließlich anhaltender Hautausschläge, Multiorganschmerzen, intermittierender Anosmie und chronischer kardiovaskulärer Störungen, rasch lindern können, was das Potenzial von Antihistaminika für die
Langzeitbehandlung von COVID-19 unterstreicht. Bemerkenswerterweise zeigten unsere Studien, dass HRH1 als alternativer Rezeptor für SARS-CoV-2 fungiert, indem es direkt an das virale Spike-Protein bindet, während Antihistaminika in der Lage sind, kompetitiv an HRH1 zu binden, was
zur Verhinderung des Eindringens von SARS-CoV-2 führt. Auf der Grundlage unserer Studien und früherer Berichte könnten Antihistaminika sowohl als frühzeitige prophylaktische Maßnahmen zur Verhinderung einer SARS-CoV-2-Infektion als auch als späte therapeutische Gegenmaßnahmen
Weitere Details im 🧵 von Emmanuel.
Herzlichen Dank @ejustin46 für das Teilen dieser Studie 🙏🏼.
#COVID19 #HRH1 #Antihistaminika #Corona #SARSCoV2 #LongCovid

Loading suggestions...