Analyze & Optimize
Analyze & Optimize

@Outdoctrination

48 Tweets 15 reads Aug 23, 2024
Cancer is complicated.
Unfortunately, most treatments are very simple.
These are the 10 hallmarks of cancer,
and what I would do to address each one.
This is NOT MEDICAL ADVICE.
This is just what I think is going on, and what I would do if I had cancer.
A key idea here is that most cancer “treatment” is just killing cells indiscriminately.
My approach would be root cause oriented.
Let’s get into the hallmarks of cancer.
1. Inflammation
Chronic, low grade inflammation stimulates constant GROWTH / PROLIFERATION, when cells multiply.
Growth and cellular multiplication without DIFFERENTIATION, which is when a cell changes into a specialized cell type, is what cancer is.
Many of the hallmarks of cancer, in addition to growth, are all induced by chronic inflammation:
• Angiogenesis (new blood vessel formation)
• Degradation of extracellular matrix
• Metabolic suppression
• Oxidative stress
A lot of chronic inflammation starts in the gut.
Addressing any digestive discomfort or improper bowel habits is going to be absolutely key.
This is our overview on gut health.
x.com
Another key driver of inflammation is the overconsumption of polyunsaturated fats (seed oils).
I would without question keep these to an absolute minimum.
Studies in humans have shown that increasing the amount of them in the diet can directly cause cancer.
I would definitely start aspirin as a broad acting and proven anti-inflammatory / anti-cancer agent.
Many human studies show aspirin is very protective. Probably around 100 mg a day.
Other general anti-inflammatories & anti-stress tools I would consider:
• Glycine
• Taurine
• Sunlight / red light therapy
• Grounding
x.com
2. STRESS
One huge issue with inflammation in cancer is that it directly activates the adrenal axis, in other words STRESS or cortisol.
This is a self enforcing system, as stress hormones break down our tissues - driving an immune reaction (inflammation).
Stress also contributes to cancer by:
• Increasing free fatty acids (will explain later)
• Catabolizing muscle - which drives a lot of cancer death
• Suppressing immunity
Some anti-stress measures I would consider:
• Pregnenolone
• Progesterone
• Magnesium
• Plenty of carbohydrate, calories, salt
x.com
3. Immune suppression
Seemingly paradoxically, inflammation can be high while immunity is low.
The immune system is vital for clearing out cancerous cells.
But when the immune system is suppressed, cancer flourishes.
Most important immune supportive nutrients:
• Vitamin A
• Zinc
• Vitamin C
• Vitamin D
These nutrients support the proliferation & differentiation of immune cells.
These are also vital for the cancer-killing properties of immune cells.
High dose Vitamin C has been shown to drastically improve cancer outcomes in humans.
High Vitamin D levels are consistently tied to better cancer outcomes.
I would support immunity and bolster my chances.
x.com
4. Oxidative stress
Besides exogenous cancer causing chemicals, our bodies produce free radicals (ROS),
which can damage our DNA and spark the cancer process.
This oxidative stress also drives inflammation & growth.
The most important antioxidant supporting nutrients:
• E
• C
• Glycine
• B2
• Zinc
• Copper
• Selenium
• Carnosine
• Iron
I would also utilize foods like fruit (juice), honey, mushrooms and coffee for their antioxidant properties.
Another KEY driver of oxidative stress is excess iron.
While we certainly need iron, we can also easily get too much of it, or mishandle it in the body.
Iron can “rust” & drive oxidative stress.
Iron chelators are often protective against cancer experimentally.
The best way to lower iron is to give blood.
IP6, or phytic acid, is found in grains or as a supplement and also chelates iron.
Lactoferrin is a personal favorite of mine, binding up excess iron and preventing inflammation and oxidative stress.
x.com
5. Growth hormones
We have some hormones that drive growth, that, when chronically elevated, are liable to cause cancer.
• Insulin - from metabolic dysfunction
• Estrogen
Estrogen is a group of chemicals, well known to induce growth.
Many endocrine disruptors in things like
• Plastic
• Drugs
• Personal care products
• Cooking materials
• Clothes
& more are estrogenic, and can cause cancer.
Coconut oil reverts damage from estrogenic endocrine disruptors.
• RAISES testosterone
• Protects testicles from damage
• Restores sperm counts, motility
• Lowers estrogen
• Lowers prolactin
Estrogens are also produced by the fat tissue.
Inflammation & obesity increase aromatase activity, meaning you produce more estrogen.
Limiting seed oils would be vital since they drive obesity + inflammation.
Vitamin E prevents some of the inflammation and is anti-estrogenic.
Tools to lower / oppose estrogen:
‣ Saturated fat
‣ Vitamin A
‣ Vitamin D
‣ Vitamin E
‣ Progesterone
‣ Aspirin
‣ Vitamin B2
‣ White button mushrooms
‣ Insoluble fiber (raw carrot)
‣ Naringin, naringenin, apigenin (citrus fruits)
The gut is also a driver of high estrogen.
‣ Serotonin, released during gut inflammation, stimulates aromatase
‣ Estrogens are excreted through the gut, bacteria can re-activate estrogen
Estrogen excretion can be enhanced with insoluble fiber or activated charcoal.
The primary anti-estrogenic hormone is progesterone.
Progesterone prevents cancer, while synthetic progestins, which are estrogenic, can cause it.
Natural progesterone decreases risk by over 20%.
Breast and colon cancer risk significantly drop.
6. Epigenetics
Basically, this is the chemical & reversible modification of your genes.
It's especially important in cancer as many of these genes control metabolism, immunity, growth & proliferation.
DNA is over-methylated, & the histones that DNA is wrapped in are under-acetylated in cancer.
These dampen the expression of genes: some regulate growth, others necessary for differentiation.
If you can’t express your genes properly, you won’t become you.
You will get cancer.
Acetylation "opens up" the genes to be used, methylation prevents the DNA from being used.
Some anti-cancer drugs are histone deacetylase inhibitors - which keep acetyl groups on these proteins,
and DNA methyltransferase inhibitors - prevents the methylation of DNA.
I would try to pump up my acetylation and tone down my methylation of genes.
Vinegar would be a top prospect to use as an acetylating agent, since it is largely acetic acid, and has been shown to acetylate histones when taken orally.
Consequently, it has anti-cancer properties and promotes differentiation.
Excess methyl groups come from the amino acid METHIONINE - which is high in muscle meat but low in collagen.
Methionine restriction in the diet has been studied as an effective tool for cancer.
Collagen also has lots of glycine.
Glycine is the body's way of buffering excess methylation.
So I would definitely be having bone broths, collagenous meats like oxtail and shanks, very regularly.
As it turns out, glycine has anti-cancer properties as well.
7. Acidity
The pH of tumors is well known to be acidic.
This acidity drives inflammation & suppresses anti-tumor immunity, and contributes to insulin resistance.
The higher acidity of the tumor, the more liable it is to spread and kill you.
To combat acidity, yes, I would use baking soda.
Animal studies have shown that oral baking soda inhibits acidity in tumors and its subsequent metastasis.
I might even take some baking soda baths.
8. Hypoxia
This is the poor oxygen delivery in tumors.
The principle determinant of oxygen delivery is actually the amount of carbon dioxide in your body.
It displaces oxygen and gives it up to your cells.
CO2 therapies can be anti-cancer.
Ways to increase CO2 I would consider:
⬩CO2 Baths / tank
⬩Bag breathing
⬩Vitamin B1
⬩Eating enough carbs (produces more CO2)
9. Metabolism
The most important pillar of all.
The Warburg Effect is the propensity for cancer cells to metabolize glucose (carbs) into lactic acid,
instead of fully oxidizing it to produce energy or for other purposes.
Excess lactic acid production:
⬩Increases immunosuppression
⬩Drives inflammation
⬩Increases acidity in the tumor
A main driver of cancer.
When you restrict carbs, levels of free fatty acids rise - the fat comes out of your fat tissue and into the blood.
Free fatty acids directly block the full oxidation of glucose and instead encourage the formation of lactic acid.
Free fatty acids (FFA) are high in cancer.
When metabolism is not working properly, it actually drives the epigenetic changes seen in cancer.
For example, when mitochondrial function is poor cells produce a compound called 2-hydroxyglutarate.
This compound directly drives hypermethylation / hypoacetylation.
Copper is an essential mitochondrial nutrient, and its levels directly influence the differentiation of cells.
In other words, without sufficient energy production, your cells will not be able to turn into the right types of cells.
They will instead turn into cancer cells.
Thiamine and vitamin B1 analogues have shown promise as an anti-cancer tool in animals, as it corrects this metabolism by supporting the conversion of glucose away from lactic acid.
Warburg found that restricting B1 could induce cancer.
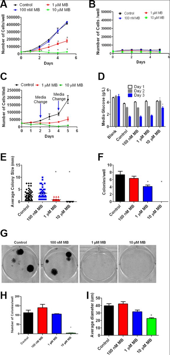
Methylene blue can also reverse the Warburg effect, and was shown to improve brain cancer.
Thyroid hormone is incredibly important here as it accelerates the entire metabolic chain, and recently was shown to transform cancer cells back into healthy cells.
CoQ10 is an important part of the mitochondria too.
It is often low in people with cancer.
Supplementation reverses the Warburg effect, correcting metabolism and improving cancer.
Something else I would consider
Vitamin K2 also is important in the mitochondria, and reverses the Warburg effect (cancer metabolism).
It also has shown anti-cancer promise.
Coffee & thyroid hormone are also uncouplers - compounds that allow the mitochondria to keep churning through energy by releasing heat.
Uncouplers were recently shown to reverse the Warburg effect & improve cancer.
Ok I lied there are only 9.
SOURCES
thelancet.com Seed oils
ncbi.nlm.nih.gov The Warburg effect drives dedifferentiation through epigenetic reprogramming
ncbi.nlm.nih.gov Warburg effect on the tumor microenvironment
ncbi.nlm.nih.gov Mitochondrial uncoupling induces epigenome remodeling and promotes differentiation in neuroblastoma
nature.com lactate x immunity x inflammation
ncbi.nlm.nih.gov, cell.com The oncometabolite 2-hydroxyglutarate inhibits histone lysine demethylases
pubmed.ncbi.nlm.nih.gov 2HG promotes deacetylation
ncbi.nlm.nih.gov copper, mitochondria and differentiation
ncbi.nlm.nih.gov Vitamin K mitochondria
ncbi.nlm.nih.gov ncbi.nlm.nih.gov CoQ
ncbi.nlm.nih.gov Acetate supplementation restores chromatin accessibility and promotes tumor cell differentiation under hypoxia
academic.oup.com PDK inhibitors
#Fig4" target="_blank" rel="noopener" onclick="event.stopPropagation()">nature.com ncbi.nlm.nih.gov, Inflammation / immunity
jhoonline.biomedcentral.com ncbi.nlm.nih.gov Immune suppression
ncbi.nlm.nih.gov CO2
#h4" target="_blank" rel="noopener" onclick="event.stopPropagation()">frontiersin.org, researchgate.net Acidity / inflammation
sciencedirect.com serotonin estrogen
nature.com, communities.springernature.com methionine
The take home here is that all of these processes are happening in unison, and an effective approach would target ALL of them.
Just like with any other health issue.
But medicine is obsessed with one disease = one drug.
So don't expect anything to be solved anytime soon.

Loading suggestions...