"Covid stress" 1/n
As a clinician, this is my shorthand for
-won't leave house bc afraid of covid
-lost job at restaurant bc no business
-won't get vaccine/lost job
-kids at home w/ lockdown/couldn't work
-gained 30 pounds because overate during lockdown
-unwell since vaccine
As a clinician, this is my shorthand for
-won't leave house bc afraid of covid
-lost job at restaurant bc no business
-won't get vaccine/lost job
-kids at home w/ lockdown/couldn't work
-gained 30 pounds because overate during lockdown
-unwell since vaccine
Covid stress 2/n: General Adaptation Syndrome
(Selye 1936)
Seminal modern study on stress: Selye half-drowned rats and watched effects on body
Adrenal glands grew, thymus gland shrank
(Selye 1936)
Seminal modern study on stress: Selye half-drowned rats and watched effects on body
Adrenal glands grew, thymus gland shrank
Covid stress 3/n: Cures for Stress
Interestingly, despite Selye's discovery, no remedies to downregulate adrenals or upregulate thymus gland ever caught on
A rather strange gap in medicine
However, antihypertensives are huge market, which deal with downstream effect of stress
Interestingly, despite Selye's discovery, no remedies to downregulate adrenals or upregulate thymus gland ever caught on
A rather strange gap in medicine
However, antihypertensives are huge market, which deal with downstream effect of stress
Covid stress 4/n: time to do a lit search
Many facets to explore: how to measure stress (behaviourally, biochemically, clinically); has "covid stress" been reported in peer-reviewed literature? Causes of stress resilience versus stress breakdown?
Many facets to explore: how to measure stress (behaviourally, biochemically, clinically); has "covid stress" been reported in peer-reviewed literature? Causes of stress resilience versus stress breakdown?
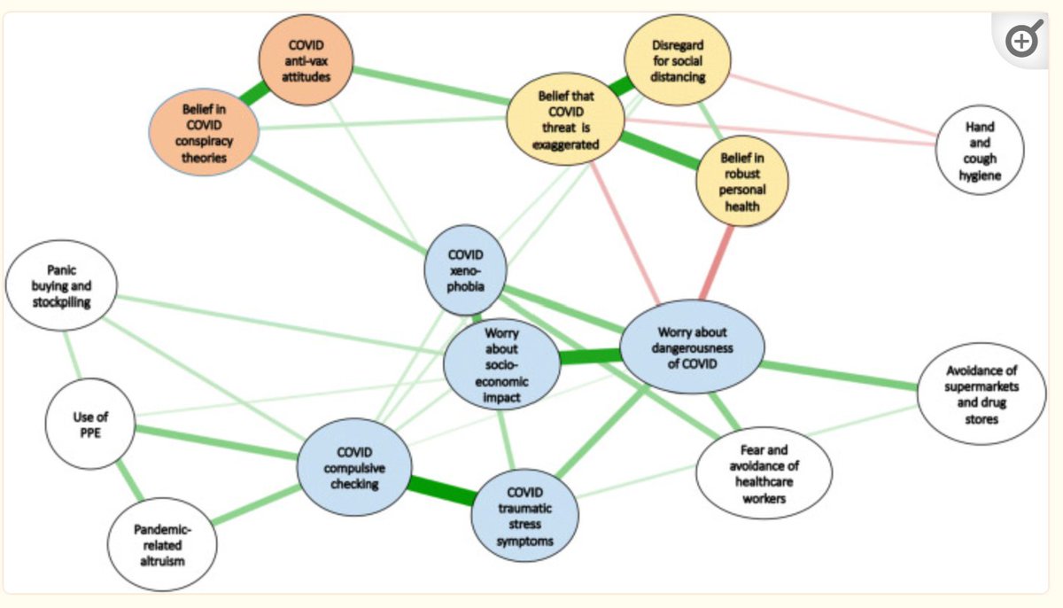
"Covid stress"5/n: creating diagnostic construct, psychiatric/psychological perspective
ncbi.nlm.nih.gov
ncbi.nlm.nih.gov
Covid stress 6/n: creating "covid stress scale." Note that this is primarily a psychological/behavioural scale
sciencedirect.com
sciencedirect.com
(8/n)Covid stress & cortisol in nurses during first covid wave: study from Slovenia. Interesting method - cortisol in hair. 67 hair samples. Cortisol levels markedly higher during covid wave than prior, regardless of acutal magnitude of cases they managed
sciencedirect.com
sciencedirect.com
(9/n)Covid stress, hair cortisol. Review study on the use of hair for this purpose. Includes partial map of stress response - note that thymus not shown here
link.springer.com
link.springer.com
Loading suggestions...